电脑桌面
添加小米粒文库到电脑桌面
安装后可以在桌面快捷访问

质量体系运行制度

质量体系运行制度 _第1页
1/4
质量体系运行制度 _第2页
2/4
质量体系运行制度 _第3页
3/4
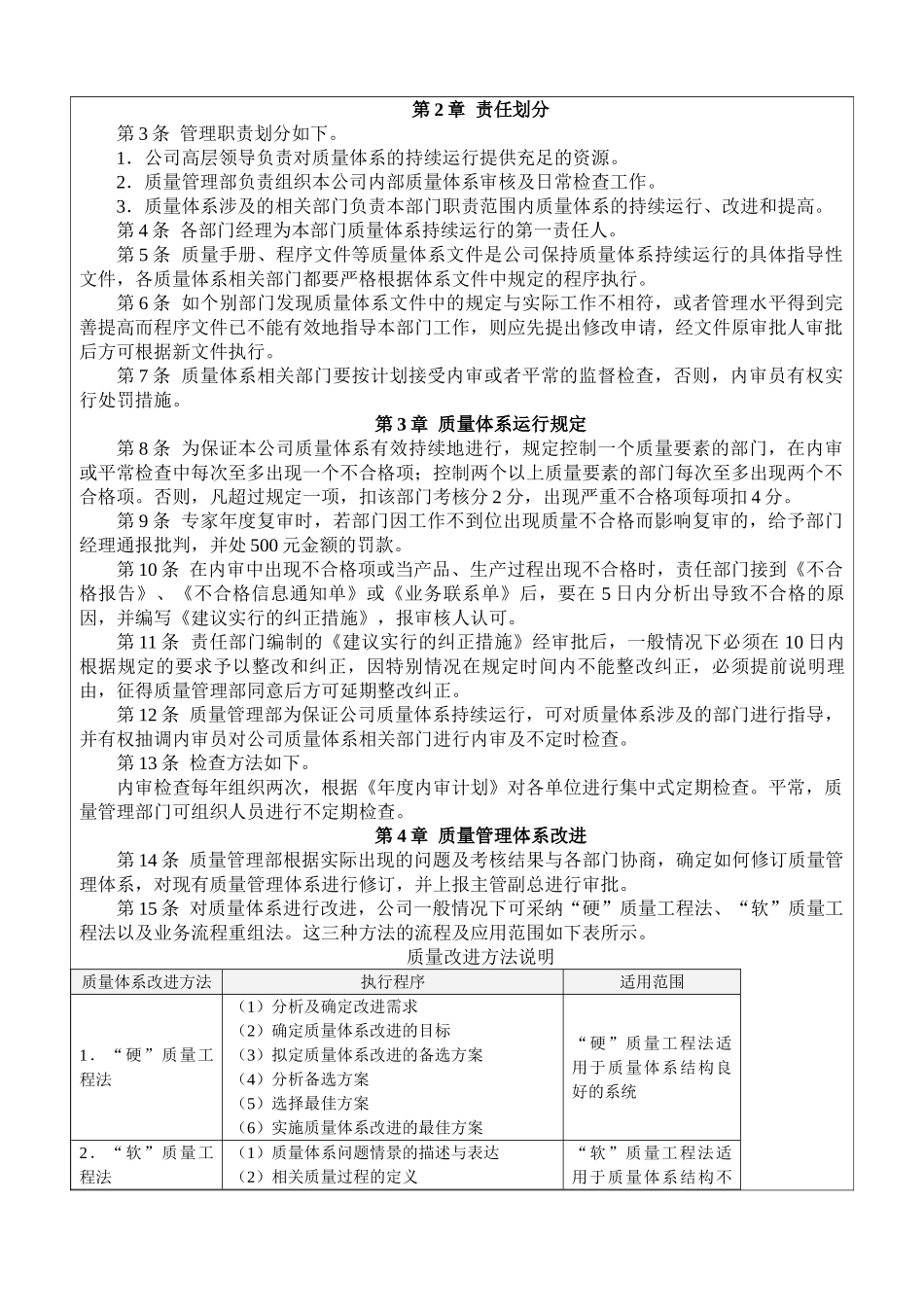
管理制度文件名:质量体系运行制度密级文件编号版本页数/编 制审 核批 准生效日期济南德鲁克企业管理咨询有限公司发布本文件版权为济南德鲁克企业管理咨询有限公司所有,未经济南德鲁克企业管理咨询有限公司许可,不得复制、转发或引用。修改记录版序变更单号变更日期变更章节变更页码变更内容修改人质量体系运行制度第 1 章 总则第 1 条 为保证质量体系持续有效地运行,强化员工质量意识,促进公司的管理水平再上新台阶,特制定本办法。第 2 条 本制度适用于质量体系运行各相关工作事项。第 2 章 责任划分第 3 条 管理职责划分如下。1.公司高层领导负责对质量体系的持续运行提供充足的资源。2.质量管理部负责组织本公司内部质量体系审核及日常检查工作。3.质量体系涉及的相关部门负责本部门职责范围内质量体系的持续运行、改进和提高。第 4 条 各部门经理为本部门质量体系持续运行的第一责任人。第 5 条 质量手册、程序文件等质量体系文件是公司保持质量体系持续运行的具体指导性文件,各质量体系相关部门都要严格根据体系文件中规定的程序执行。第 6 条 如个别部门发现质量体系文件中的规定与实际工作不相符,或者管理水平得到完善提高而程序文件已不能有效地指导本部门工作,则应先提出修改申请,经文件原审批人审批后方可根据新文件执行。第 7 条 质量体系相关部门要按计划接受内审或者平常的监督检查,否则,内审员有权实行处罚措施。第 3 章 质量体系运行规定第 8 条 为保证本公司质量体系有效持续地进行,规定控制一个质量要素的部门,在内审或平常检查中每次至多出现一个不合格项;控制两个以上质量要素的部门每次至多出现两个不合格项。否则,凡超过规定一项,扣该部门考核分 2 分,出现严重不合格项每项扣 4 分。第 9 条 专家年度复审时,若部门因工作不到位出现质量不合格而影响复审的,给予部门经理通报批判,并处 500 元金额的罚款。第 10 条 在内审中出现不合格项或当产品、生产过程出现不合格时,责任部门接到《不合格报告》、《不合格信息通知单》或《业务联系单》后,要在 5 日内分析出导致不合格的原因,并编写《建议实行的纠正措施》,报审核人认可。第 11 条 责任部门编制的《建议实行的纠正措施》经审批后,一般情况下必须在 10 日内根据规定的要求予以整改和纠正,因特别情况在规定时间内不能整改纠正,必须提前说明理由,征得质量管理部同意后方可延期整改纠正...

1、当您付费下载文档后,您只拥有了使用权限,并不意味着购买了版权,文档只能用于自身使用,不得用于其他商业用途(如 [转卖]进行直接盈利或[编辑后售卖]进行间接盈利)。
2、本站所有内容均由合作方或网友上传,本站不对文档的完整性、权威性及其观点立场正确性做任何保证或承诺!文档内容仅供研究参考,付费前请自行鉴别。
3、如文档内容存在违规,或者侵犯商业秘密、侵犯著作权等,请点击“违规举报”。

碎片内容

质量体系运行制度

您可能关注的文档

确认删除?
VIP
微信客服
  • 扫码咨询
会员Q群
  • 会员专属群点击这里加入QQ群
客服邮箱
回到顶部