电脑桌面
添加小米粒文库到电脑桌面
安装后可以在桌面快捷访问

软件工程师-软件测试报告范例

软件工程师-软件测试报告范例_第1页
1/10
软件工程师-软件测试报告范例_第2页
2/10
软件工程师-软件测试报告范例_第3页
3/10
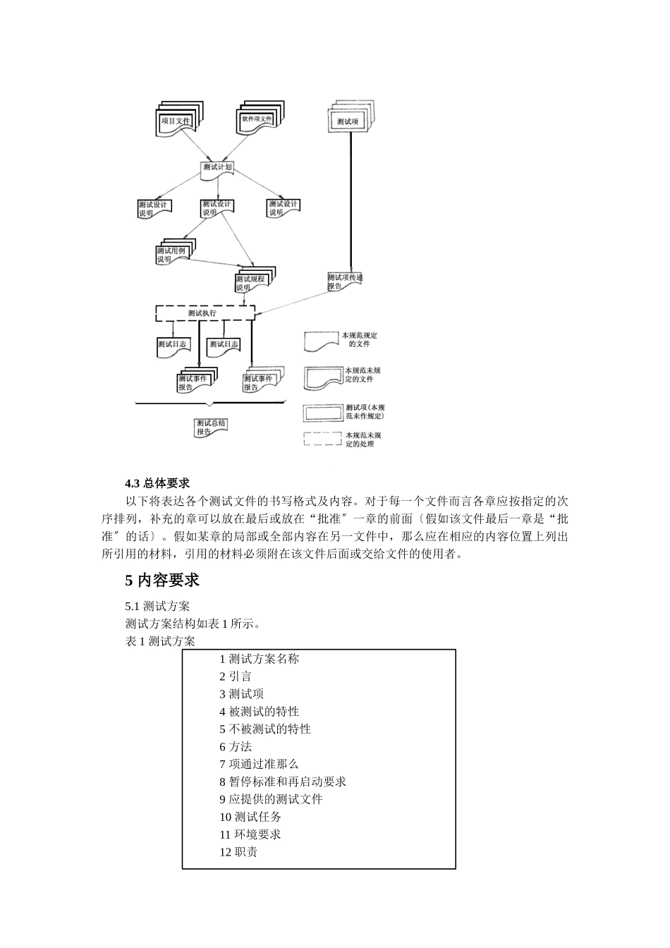
计算机软件测试文件编制标准1 引言 1.1 目的和作用 本标准规定一组软件测试文件。测试是软件生存周期中一个独立的、关键的阶段,也是保证软件质量的重要手段。为了提高检测出错误的几率,使测试能有方案地、有条不紊地进行地进行,就必须要编制测试文件。而标准化的测试文件就如同一种通用的参照体系可到达便于沟通的目的。文件中所规定的内容可以作为对测试过程完备性的对比检查表,故采纳这些文件将会提高测试过程的每个阶段的能见度,极大地提高测试工作的可管理性 1.2 适用对象及范围 本标准是为软件管理人员、软件开发人员和软件维护人员、软件质量保证人员、审计人员、客户及用户制定的。 本标准用于描述一组测试文件,这些测试文件描述测试行为。本标准定义每一种根本文件的目的、格式和内容。所描述的文件着重于动态测试过程,但有些文件仍适用其它种类的测试活动。 本标准可应用于数字计算机上运行的软件。它的应用范围不受软件大小、复杂度或重要性的限制,本标准既适用于初始开发的软件测试文件编制,也适用于其后的软件产品更新版本的测试文件编制。 本标准并不要求采纳特定的测试方法学、技术及设备或工具。对文件控制、配置管理或质量保证既不指明也不强制特定的方法学。根据所用的方法学,可能需要增加别的文件〔如“质量保证方案〞〕。 本标准既适用于纸张上的文件,也适用于其它媒体上的文件。假如电子文件编制系统不具有平安的批准注册机制,那么批准签字的文件必须使用纸张。 2 引用标准 GB/T 11457 软件工程术语 GB 8566 计算机软件开发标准 GB 8567 计算机软件产品开发文件编制指南 3 定义 本章定义本标准中使用的关键术语。 3.1 设计层 design level 软件项的设计分解〔如系统、子系统、程序或模块〕。 3.2 通过准那么 pass criteria 推断一个软件项或软件特性的测试是否通过的判别依据。 3.3 软件特性 software feature 软件项的显著特性。〔如功能、性能或可移植性等〕。 3.4 软件项 software item 源代码、目标代码、作业控制代码、控制数据或这些项的集合。 3.5 测试项 test item 作为测试对象的软件项。 4 概述 4.1 主要内容 本标准确定了各个测试文件的格式和内容,所提出的文件类型包括测试方案、测试说明和测试报告。 测试方案描述测试活动的范围、方法、资源和进度。它规定被测试的项、被测试的特性、应完成的测试任务、担任各项工作的人员职责及与本方案...

1、当您付费下载文档后,您只拥有了使用权限,并不意味着购买了版权,文档只能用于自身使用,不得用于其他商业用途(如 [转卖]进行直接盈利或[编辑后售卖]进行间接盈利)。
2、本站所有内容均由合作方或网友上传,本站不对文档的完整性、权威性及其观点立场正确性做任何保证或承诺!文档内容仅供研究参考,付费前请自行鉴别。
3、如文档内容存在违规,或者侵犯商业秘密、侵犯著作权等,请点击“违规举报”。

碎片内容

软件工程师-软件测试报告范例

确认删除?
VIP
微信客服
  • 扫码咨询
会员Q群
  • 会员专属群点击这里加入QQ群
客服邮箱
回到顶部