电脑桌面
添加小米粒文库到电脑桌面
安装后可以在桌面快捷访问

通信原理专业课程设计方案报告

通信原理专业课程设计方案报告_第1页
1/24
通信原理专业课程设计方案报告_第2页
2/24
通信原理专业课程设计方案报告_第3页
3/24
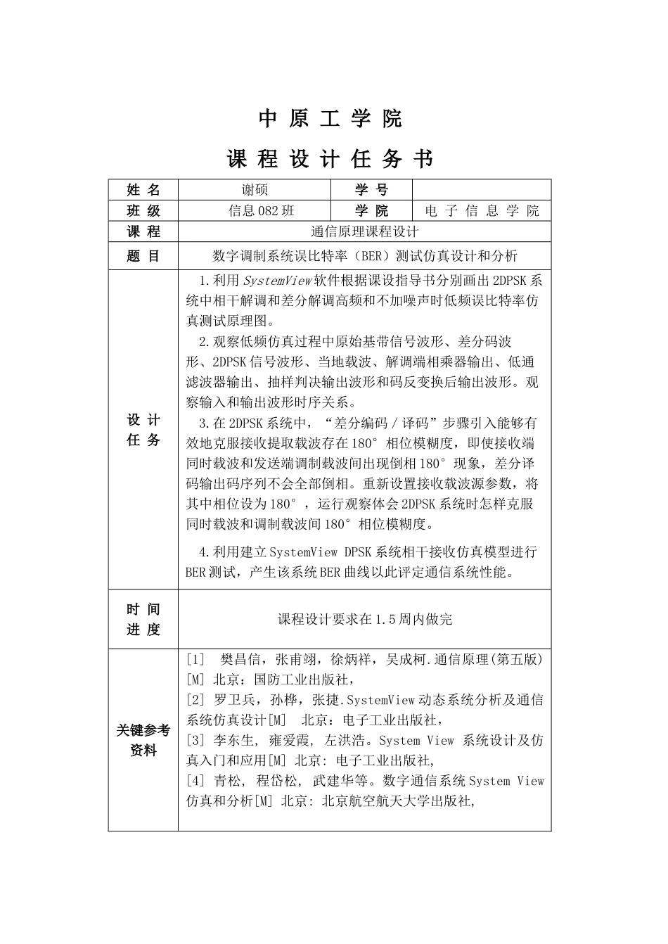
中 原 工 学 院课 程 设 计 任 务 书姓 名谢硕 学 号 班 级 信息 082 班学 院电 子 信 息 学 院课 程通信原理课程设计题 目数字调制系统误比特率(BER)测试仿真设计和分析 设 计 任 务 1.利用 SystemView 软件根据课设指导书分别画出 2DPSK 系统中相干解调和差分解调高频和不加噪声时低频误比特率仿真测试原理图。 2.观察低频仿真过程中原始基带信号波形、差分码波形、2DPSK 信号波形、当地载波、解调端相乘器输出、低通滤波器输出、抽样判决输出波形和码反变换后输出波形。观察输入和输出波形时序关系。 3.在 2DPSK 系统中,“差分编码/译码”步骤引入能够有效地克服接收提取载波存在 180°相位模糊度,即使接收端同时载波和发送端调制载波间出现倒相 180°现象,差分译码输出码序列不会全部倒相。重新设置接收载波源参数,将其中相位设为 180°,运行观察体会 2DPSK 系统时怎样克服同时载波和调制载波间 180°相位模糊度。 4.利用建立 SystemView DPSK 系统相干接收仿真模型进行BER 测试,产生该系统 BER 曲线以此评定通信系统性能。时 间 进 度课程设计要求在 1.5 周内做完关键参考资料[1] 樊昌信,张甫翊,徐炳祥,吴成柯.通信原理(第五版)[M] 北京:国防工业出版社,[2] 罗卫兵,孙桦,张捷.SystemView 动态系统分析及通信系统仿真设计[M] 北京:电子工业出版社,[3] 李东生, 雍爱霞, 左洪浩。System View 系统设计及仿真入门和应用[M] 北京: 电子工业出版社, [4] 青松, 程岱松, 武建华等。数字通信系统 System View仿真和分析[M] 北京: 北京航空航天大学出版社, 目录1、概述..............................................................................................................32、设计要求......................................................................................................42.1、课程设计组织形式...........................................................................42.2、课程设计具体要求...........................................................................42.3、分析内容要求...................................................................................53、软件介绍.........................................................................................................

1、当您付费下载文档后,您只拥有了使用权限,并不意味着购买了版权,文档只能用于自身使用,不得用于其他商业用途(如 [转卖]进行直接盈利或[编辑后售卖]进行间接盈利)。
2、本站所有内容均由合作方或网友上传,本站不对文档的完整性、权威性及其观点立场正确性做任何保证或承诺!文档内容仅供研究参考,付费前请自行鉴别。
3、如文档内容存在违规,或者侵犯商业秘密、侵犯著作权等,请点击“违规举报”。

碎片内容

通信原理专业课程设计方案报告

您可能关注的文档

确认删除?
VIP
微信客服
  • 扫码咨询
会员Q群
  • 会员专属群点击这里加入QQ群
客服邮箱
回到顶部