电脑桌面
添加小米粒文库到电脑桌面
安装后可以在桌面快捷访问

主体结构施工方案-

主体结构施工方案-_第1页
1/42
主体结构施工方案-_第2页
2/42
主体结构施工方案-_第3页
3/42
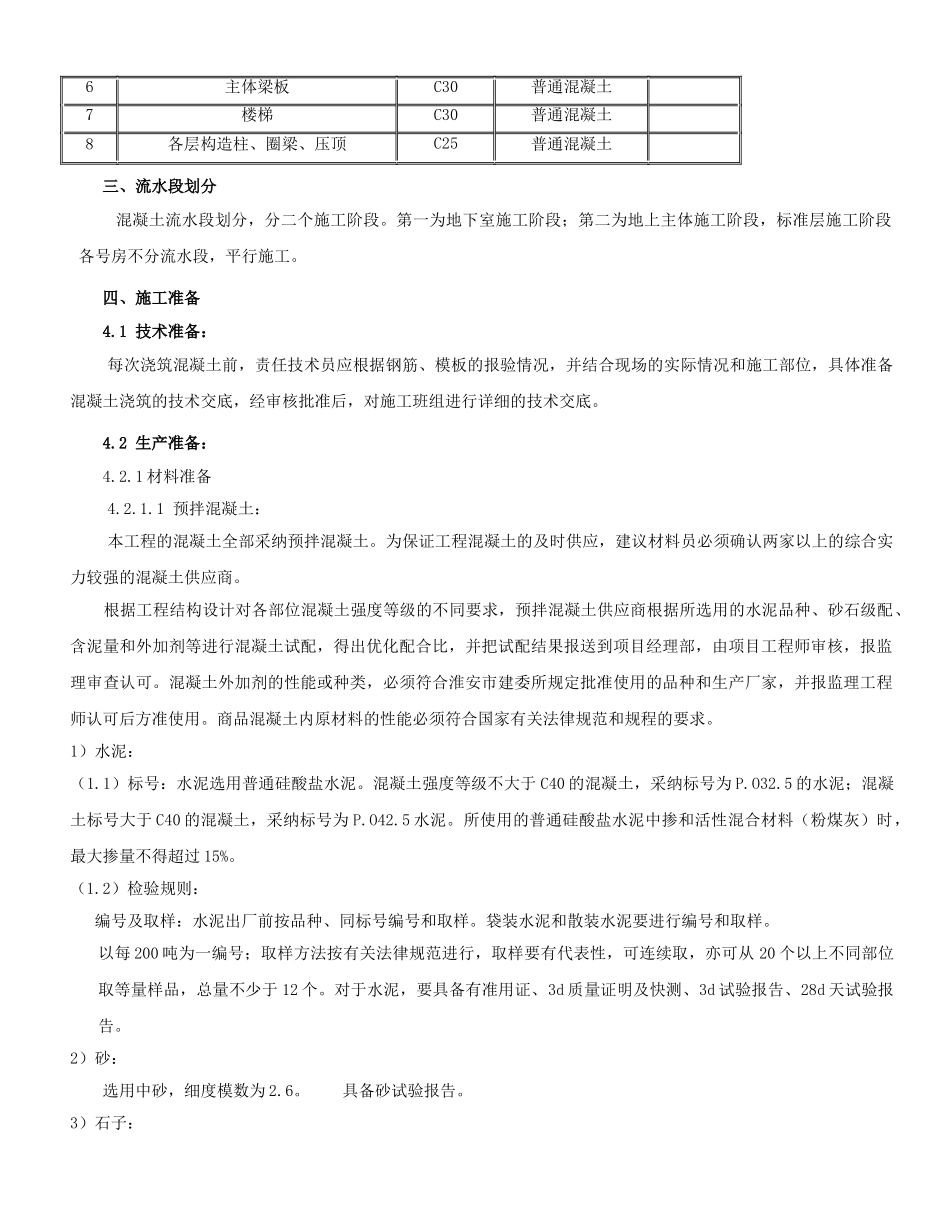
河畔花城 E 组团主体结构施工方案工程概况工程名称:河畔花城 E 组团高层住宅工程地点:淮安市翔宇大道与里运河之间建设单位:淮安市金太阳房地产开发有限公司设计单位:淮安市建筑设计讨论院、江苏省第二建筑设计讨论院(地下部分)1.1 建筑概况本工程为高品质住宅楼,共分 52#、53#、55#、56#、58#、59#、60#、61#十八层---三十层建筑,地下车库部分停车场。地下车库采纳 C40S6 防水混凝土。本工程室内标高土 0.000 相当于绝对标高 12.0m,室内外高差 30㎝。内墙非承重墙体采纳 240 厚加气混凝土砌块墙,(容重 500~700kg/m3)。1.2 结构概况本工程均为框架剪力墙结构建筑。耐火等级为一级,本工程为丙类建筑抗震设防烈度七度,抗震等级三级。本工程基础垫层 C15,基础承台 C40S6,柱和剪力墙(1~5 层)C35,(5 层以上)C30, 梁板 C30 结构。地下车库采纳 C30S6,后浇带 C35S8,内掺 12%UEA 膨胀剂。高层基础采纳预制管桩和混凝土搅拌桩。砼结构施工方案1.2 编制依据1)、 设计图纸《结施》2)、《混凝土结构工程施工及验收法律规范》(GB 50204-2025)3)、《混凝土泵送施工技术规程》 (JGJ/T10-95)4)、《硅酸盐水泥、普通硅酸盐水泥》(GB175-1999)5)、《混凝土外加剂应用技术规程》(GBJ119-88)6)、《普通混凝土用砂质量标准及检验方法》(JGJ52-92)7)、《普通混凝土用碎石或卵石质量标准及检验方法》(JGJ53-92)8)、《混凝土拌合用水标准》(JGJ63-89)9)、《建筑施工安全检查标准》(JGJ59-99)二.混凝土的强度等级混凝土使用部位、强度等级、种类见下表: 序号结构部位混凝土强度等级种类备注1基础垫层C15普通混凝土2地下车库基础底板C35抗渗混凝土(S6)3地下室柱、墙板C35抗渗混凝土(S6)4地下室顶板C40抗渗混凝土(S6)5主体柱、墙C35、C30普通混凝土6主体梁板C30普通混凝土7楼梯C30普通混凝土8各层构造柱、圈梁、压顶C25普通混凝土三、流水段划分混凝土流水段划分,分二个施工阶段。第一为地下室施工阶段;第二为地上主体施工阶段,标准层施工阶段各号房不分流水段,平行施工。四、施工准备4.1 技术准备:每次浇筑混凝土前,责任技术员应根据钢筋、模板的报验情况,并结合现场的实际情况和施工部位,具体准备混凝土浇筑的技术交底,经审核批准后,对施工班组进行详细的技术交底。4.2 生产准备: 4.2.1 材料准备4.2.1.1 预拌混凝土:本工程的混凝土全部采纳预拌混凝土。为保证工程混凝...

1、当您付费下载文档后,您只拥有了使用权限,并不意味着购买了版权,文档只能用于自身使用,不得用于其他商业用途(如 [转卖]进行直接盈利或[编辑后售卖]进行间接盈利)。
2、本站所有内容均由合作方或网友上传,本站不对文档的完整性、权威性及其观点立场正确性做任何保证或承诺!文档内容仅供研究参考,付费前请自行鉴别。
3、如文档内容存在违规,或者侵犯商业秘密、侵犯著作权等,请点击“违规举报”。

碎片内容

主体结构施工方案-

您可能关注的文档

确认删除?
VIP
微信客服
  • 扫码咨询
会员Q群
  • 会员专属群点击这里加入QQ群
客服邮箱
回到顶部