电脑桌面
添加小米粒文库到电脑桌面
安装后可以在桌面快捷访问

卫生洁具及五金配件购销合同

卫生洁具及五金配件购销合同_第1页
1/4
卫生洁具及五金配件购销合同_第2页
2/4
卫生洁具及五金配件购销合同_第3页
3/4
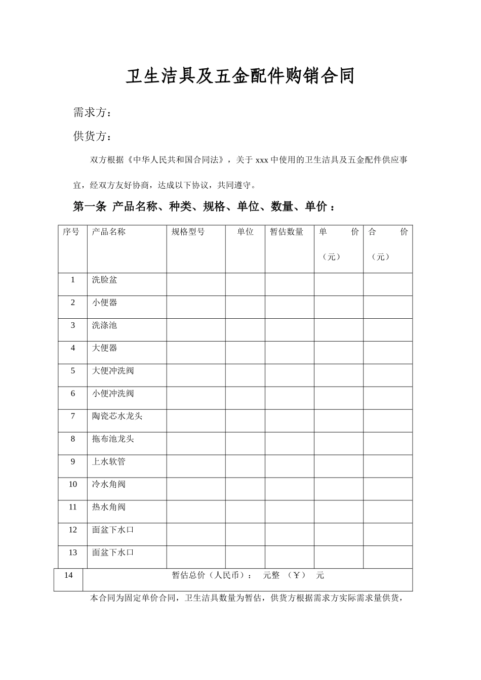
卫生洁具及五金配件购销合同需求方:供货方:双方根据《中华人民共和国合同法》,关于 xxx 中使用的卫生洁具及五金配件供应事宜,经双方友好协商,达成以下协议,共同遵守。第一条 产品名称、种类、规格、单位、数量、单价 :序号产品名称规格型号单位暂估数量单价(元)合价(元)1洗脸盆2小便器3洗涤池4大便器5大便冲洗阀6小便冲洗阀7陶瓷芯水龙头8拖布池龙头9上水软管10冷水角阀11热水角阀12面盆下水口13面盆下水口14暂估总价(人民币): 元整 (¥) 元本合同为固定单价合同,卫生洁具数量为暂估,供货方根据需求方实际需求量供货,多退少补,结算时以实际发生量为准。第二条产品质量要求技术标准 :卫生洁具(包括阀门、五金)品牌为九牧,供货方所供产品需为 xx 品牌原厂生产的全新的实行产品质量三包的产品。执行国家标准及行业标准,同时产品技术参数及性能能满足封样的技术要求。供货方无偿提供有关质量技术文件,需求方收货时对产品的外观检查及开箱清点,不能免除供货方对产品的质量责任。第三条交(提)货地点:供货方交货到 xxx 施工场地现场需求方指定地点。第四条交(提)货时间交货时间暂定为 2009 年 8 月 15 日,具体交货时间以需求方的书面或口头通知为准。供货方在接到通知后,20 天内将需求方要求的货物运送到现场。第五条 包装标准、包装物的供应与回收:供货方提供的货物包装应能适应陆地运输装卸;所有货物必须实行防震、防粗鲁搬运的保护措施。包装物供货方不回收、不另收包装费。第六条 运输、装卸杂费负担:由供货方选定运输方式,并按期把货物送到需求方指定地点,运输及运杂费和装卸费由供方负责。第七条合理损耗及计算方式:无。第八条验收标准:按国家标准验收。第九条随机备品:合格证、检验报告、安装说明书、卫生洁具节水认证等。第十条结算方式及期限:1、预付款:合同签订之日起 15 天内且付款手续齐全后,需求方支付合同金额的 20%为预付款。2、所有需求方要求的货物全部送达施工场地现场需求方指定地点,经验收合格付款手续齐全后 15 日内,支付至到货货款总额的 100%。第十一条售后服务协议:由供货方出具产品售后服务协议,此协议与合同具有同等法律效力。第十二条 违约责任:1、需求方付款后供货方无货,使需求方造成损失,供货方应偿付需求方此批货款总价20 % 的违约金。2、供货方如提前或延期交货或交货不足数量者,供货方应偿付需求方此批货款总值10 % 的违约金。...

1、当您付费下载文档后,您只拥有了使用权限,并不意味着购买了版权,文档只能用于自身使用,不得用于其他商业用途(如 [转卖]进行直接盈利或[编辑后售卖]进行间接盈利)。
2、本站所有内容均由合作方或网友上传,本站不对文档的完整性、权威性及其观点立场正确性做任何保证或承诺!文档内容仅供研究参考,付费前请自行鉴别。
3、如文档内容存在违规,或者侵犯商业秘密、侵犯著作权等,请点击“违规举报”。

碎片内容

卫生洁具及五金配件购销合同

您可能关注的文档

确认删除?
VIP
微信客服
  • 扫码咨询
会员Q群
  • 会员专属群点击这里加入QQ群
客服邮箱
回到顶部