电脑桌面
添加小米粒文库到电脑桌面
安装后可以在桌面快捷访问

反送电总结及缺陷

反送电总结及缺陷_第1页
1/3
反送电总结及缺陷_第2页
2/3
反送电总结及缺陷_第3页
3/3
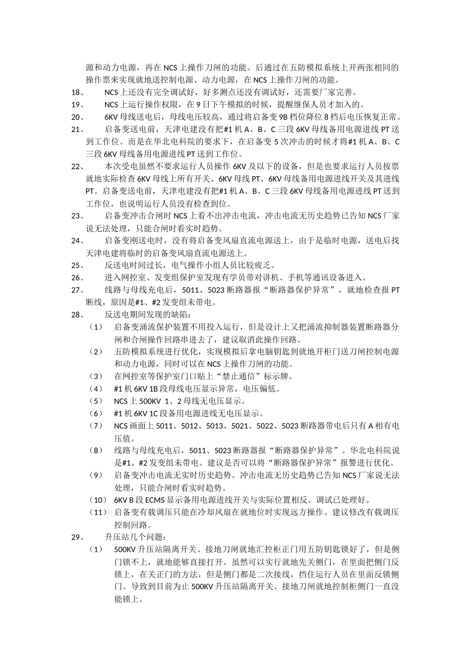
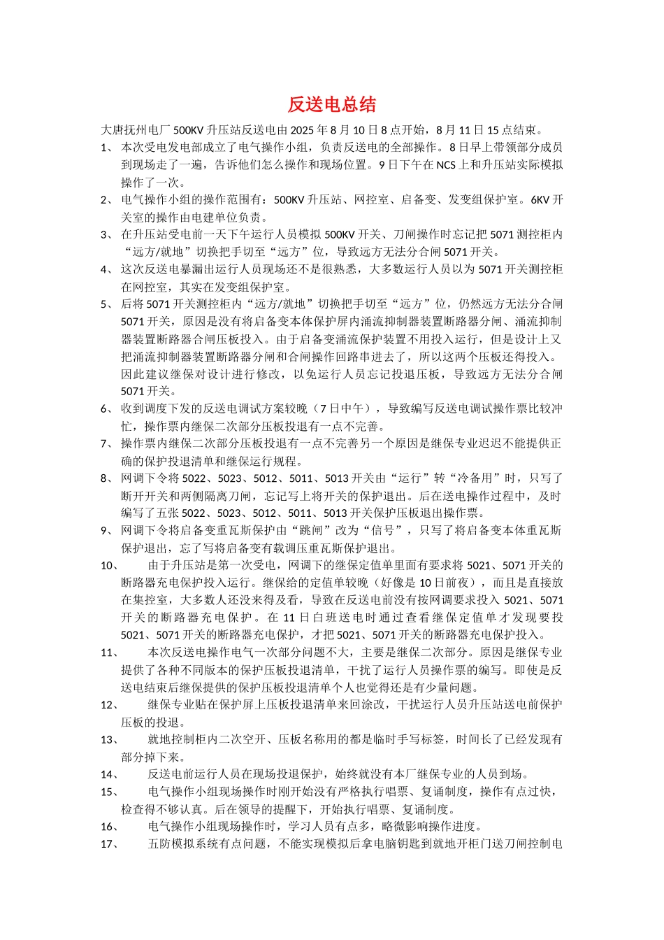
反送电总结大唐抚州电厂 500KV 升压站反送电由 2025 年 8 月 10 日 8 点开始,8 月 11 日 15 点结束。1、 本次受电发电部成立了电气操作小组,负责反送电的全部操作。8 日早上带领部分成员到现场走了一遍,告诉他们怎么操作和现场位置。9 日下午在 NCS 上和升压站实际模拟操作了一次。2、 电气操作小组的操作范围有:500KV 升压站、网控室、启备变、发变组保护室。6KV 开关室的操作由电建单位负责。3、 在升压站受电前一天下午运行人员模拟 500KV 开关、刀闸操作时忘记把 5071 测控柜内“远方/就地”切换把手切至“远方”位,导致远方无法分合闸 5071 开关。4、 这次反送电暴漏出运行人员现场还不是很熟悉,大多数运行人员以为 5071 开关测控柜在网控室,其实在发变组保护室。5、 后将 5071 开关测控柜内“远方/就地”切换把手切至“远方”位,仍然远方无法分合闸5071 开关,原因是没有将启备变本体保护屏内涌流抑制器装置断路器分闸、涌流抑制器装置断路器合闸压板投入。由于启备变涌流保护装置不用投入运行,但是设计上又把涌流抑制器装置断路器分闸和合闸操作回路串进去了,所以这两个压板还得投入。因此建议继保对设计进行修改,以免运行人员忘记投退压板,导致远方无法分合闸5071 开关。6、 收到调度下发的反送电调试方案较晚(7 日中午),导致编写反送电调试操作票比较冲忙,操作票内继保二次部分压板投退有一点不完善。7、 操作票内继保二次部分压板投退有一点不完善另一个原因是继保专业迟迟不能提供正确的保护投退清单和继保运行规程。8、 网调下令将 5022、5023、5012、5011、5013 开关由“运行”转“冷备用”时,只写了断开开关和两侧隔离刀闸,忘记写上将开关的保护退出。后在送电操作过程中,及时编写了五张 5022、5023、5012、5011、5013 开关保护压板退出操作票。9、 网调下令将启备变重瓦斯保护由“跳闸”改为“信号”,只写了将启备变本体重瓦斯保护退出,忘了写将启备变有载调压重瓦斯保护退出。10、由于升压站是第一次受电,网调下的继保定值单里面有要求将 5021、5071 开关的断路器充电保护投入运行。继保给的定值单较晚(好像是 10 日前夜),而且是直接放在集控室,大多数人还没来得及看,导致在反送电前没有按网调要求投入 5021、5071开关的断路器充电保护。在 11 日白班送电时通过查看继保定值单才发现要投5021、5071 开关的断路器充电保护,才把 5021、5071 ...

1、当您付费下载文档后,您只拥有了使用权限,并不意味着购买了版权,文档只能用于自身使用,不得用于其他商业用途(如 [转卖]进行直接盈利或[编辑后售卖]进行间接盈利)。
2、本站所有内容均由合作方或网友上传,本站不对文档的完整性、权威性及其观点立场正确性做任何保证或承诺!文档内容仅供研究参考,付费前请自行鉴别。
3、如文档内容存在违规,或者侵犯商业秘密、侵犯著作权等,请点击“违规举报”。

碎片内容

反送电总结及缺陷

您可能关注的文档

确认删除?
VIP
微信客服
  • 扫码咨询
会员Q群
  • 会员专属群点击这里加入QQ群
客服邮箱
回到顶部