电脑桌面
添加小米粒文库到电脑桌面
安装后可以在桌面快捷访问

商业地产绩效考核策略解析

商业地产绩效考核策略解析_第1页
1/4
商业地产绩效考核策略解析_第2页
2/4
商业地产绩效考核策略解析_第3页
3/4
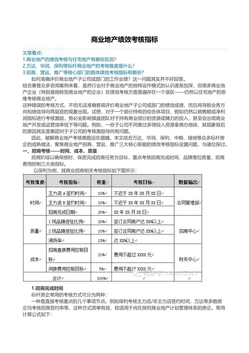
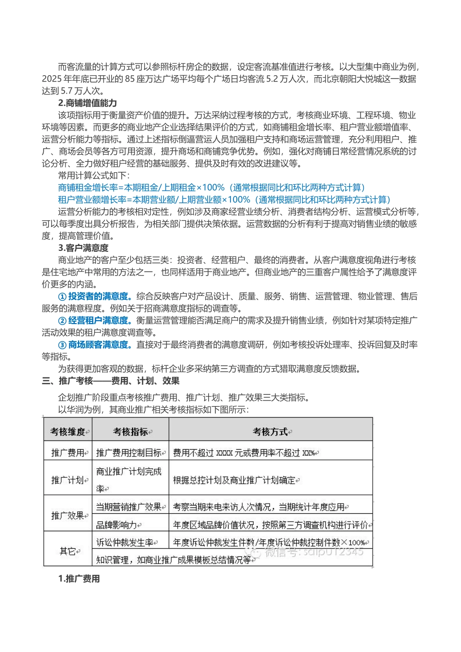
商业地产绩效考核指标文章看点:1.商业地产的绩效考核与住宅地产有哪些区别?2.万达、华润、保利等标杆商业地产的考核维度是什么?3.招商、营运、推广等核心部门的具体绩效考核指标有哪些?如何准确评价商业地产子公司或部门的工作业绩?这一问题其实并不好回答。结合赛普众多咨询案例来看,虽然行业对于商业地产的独特运作模式的认识逐渐加深,但很多商业地产企业(特别是刚转型商业地产的企业)在绩效考核方面普遍存在一个误区——仍然以住宅地产的思维考核商业地产。这种错误的考核方式,不但无法准确客观评价商业地产子公司或部门的绩效成绩,而且将导致业务方向和绩效导向两层皮的现象出现。试想,对于一个部分持有的综合体项目,假如仍然以销售额或净利润指标进行考核激励,势必会影响操盘团队对于持有商业部分的资源或精力的投入,甚至会出现商业地产开发或运营效率低下等问题。例如,一些子公司不同意过多得投入资源拿商办地块,其现象背后的原因其实是集团对于子公司的考核激励导向有问题。因此,破解商业地产考核难题迫在眉睫。本文结合万达、华润、保利、中粮、绿地等众多标杆房企的成熟做法,聚焦商业地产招商、营运、推广三大核心职能的绩效考核指标设置问题,与诸位探讨。一、招商考核——时间、成本、质量招商阶段以确保按时、保质完成招商任务为目标,重点考核招商完成时间、品牌落位质量、招商费用控制三大类指标。以保利为例,其商业招商相关考核指标如下图所示:1.招商完成时间标杆房企常用的考核方式可分为两种:一种是直接考核重点的几个事项节点。例如保利考核主力店/非主力店签约时间,万达等多数房企均考核招商签约率等,这种方式简单有效,较适用于尚在探究商业地产计划管理体系的房企。常用计算公式如下:招商签约率=已签约面积/计划招商面积×100%(通常根据面积计算)商家入驻率=实际入驻商家数量/计划入驻商家数量×100%(通常根据数量计算)另一种考核方式类似于计划考核,将一二级节点打包,例如华润考核关键节点计划的完成率。其中,华润置地大区评价城市公司招商节点完成情况时,区分主力店和非主力店,规定招商节点完成标准为:主力店招商完成 100%,非主力店招商完成 50%。常用计算公式如下:关键节点计划完成率=已完成关键节点数量/总关键节点数量×100%2.招商费用控制对于招商而言,费用是仅次于时间的第二大关键约束条件,这类指标中通常采纳的有招商费用控制率、租户变更成本比例等。常用计算公式如下:招...

1、当您付费下载文档后,您只拥有了使用权限,并不意味着购买了版权,文档只能用于自身使用,不得用于其他商业用途(如 [转卖]进行直接盈利或[编辑后售卖]进行间接盈利)。
2、本站所有内容均由合作方或网友上传,本站不对文档的完整性、权威性及其观点立场正确性做任何保证或承诺!文档内容仅供研究参考,付费前请自行鉴别。
3、如文档内容存在违规,或者侵犯商业秘密、侵犯著作权等,请点击“违规举报”。

碎片内容

商业地产绩效考核策略解析

确认删除?
VIP
微信客服
  • 扫码咨询
会员Q群
  • 会员专属群点击这里加入QQ群
客服邮箱
回到顶部