电脑桌面
添加小米粒文库到电脑桌面
安装后可以在桌面快捷访问

地质灾害危险性评估技术要求

地质灾害危险性评估技术要求_第1页
1/9
地质灾害危险性评估技术要求_第2页
2/9
地质灾害危险性评估技术要求_第3页
3/9
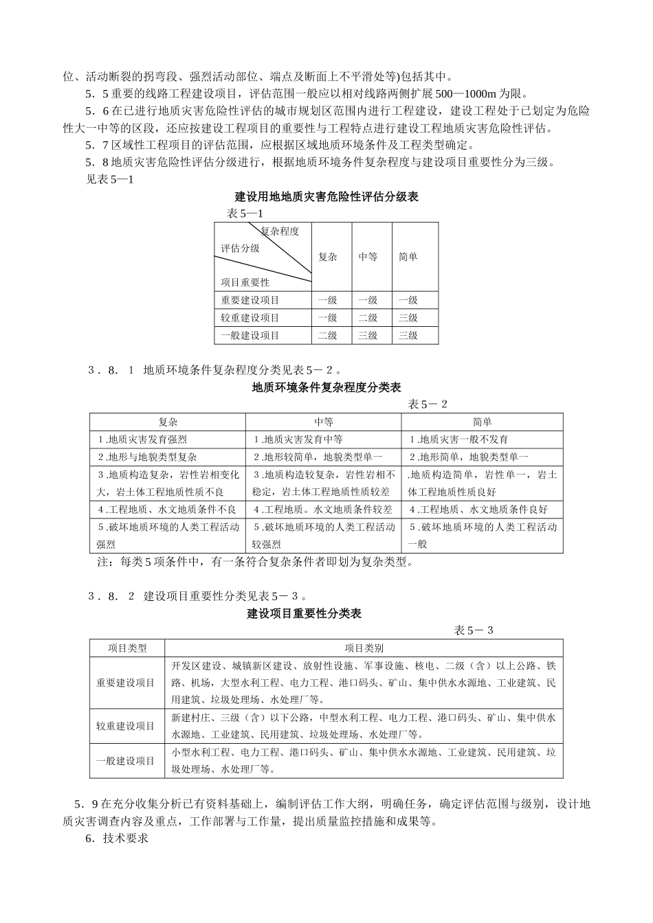
地质灾害危险性评估技术要求(试行) 1.范围 1.1 本技术要求规定了地质灾害危险性评估的原则、不同阶段地质灾害危险性评估的内容、要求、方法和程序。 1.2 本技术要求适用于在全国地质灾害易发区内进行各类建设工程时的地质灾害危险性评估以及在全国地质灾害易发区内进行城市总体规划、村庄和集镇规划时的地质灾害危险性评估。 2.定义 本技术要求采纳下列定义: 2.1 地质灾害:是指包括自然因素或者人为活动引发的危害人民生命和财产安全的山体倒塌、滑坡、泥石流、地面塌陷、地裂缝、地面沉降等与地质作用有关的灾害。2.2 地质灾害易发区:是指容易产生地质灾害的区域。2.3 地质灾害危险区:是指明显可能发生地质灾害且将可能造成较多人员伤亡和严重经济损失的地区。 2.4 地质灾害危害程度:是指地质灾害造成的人员伤亡、经济损失与生态环境破坏的程度。 3.总则 3.1 为贯彻落实《地质灾害防治条例》(国务院今第 394 号)和《国务院办公厅转发国土资源部、建设部关于加强地质灾害防治工作意见的通知》(国办发[2001]35 号)的精神,法律规范全国建设工程和规划区地质灾害危险性评估工作,特制定《地质灾害危险性评估技术要求》。 3.2 在地质灾害易发区内进行工程建设,必须在可行性讨论阶段进行地质灾害危险性评估;在地质灾害易发区内进行城市总体规划、村庄和集镇规划时,必须对规划区进行地质灾害危险性评估。 3.3 地质灾害危险性评估,必须对建设工程遭受地质灾害的可能性和该工程建设中、建成后引发地质灾害的可能性做出评价,提出具体的预防治理措施。 3.4 地质灾害危险性评估的灾种主要包括:倒塌、滑坡、泥石流、地面塌陷(含岩溶塌陷和矿山采空塌陷)、地裂缝和地面沉降等。 3.5 地质灾害危险性评估的主要内容是:阐明工程建设区和规划区的地质环境条件基本特征;分析论证工程建设区和规划区各种地质灾害的危险性,进行现状评估、预测评估和综合评估;提出防治地质灾害措施与建议,并作出建设场地适宜性评价结论。 3.6 地质灾害危险性评估工作,必须在充分收集利用已有的遥感影象、区域地质、矿产地质、水文地质、工程地质、环境地质和气象水文等资料基础上,进行地面调查,必要时可适当进行物探、坑槽探与取样测试。 3.7 地质灾害危险性评估成果,应根据国土资源行政主管部门的有关规定组织专家审查、备案后,方可提交立项、用地审批使用。 3.8 本技术要求规定的地质灾害危险性评估不替代...

1、当您付费下载文档后,您只拥有了使用权限,并不意味着购买了版权,文档只能用于自身使用,不得用于其他商业用途(如 [转卖]进行直接盈利或[编辑后售卖]进行间接盈利)。
2、本站所有内容均由合作方或网友上传,本站不对文档的完整性、权威性及其观点立场正确性做任何保证或承诺!文档内容仅供研究参考,付费前请自行鉴别。
3、如文档内容存在违规,或者侵犯商业秘密、侵犯著作权等,请点击“违规举报”。

碎片内容

地质灾害危险性评估技术要求

您可能关注的文档

领读文化+ 关注
实名认证
内容提供者

传播文化,铸就未来

确认删除?
VIP
微信客服
  • 扫码咨询
会员Q群
  • 会员专属群点击这里加入QQ群
客服邮箱
回到顶部