电脑桌面
添加小米粒文库到电脑桌面
安装后可以在桌面快捷访问

大厦考核管理办法2.0修改状态

大厦考核管理办法2.0修改状态_第1页
1/3
大厦考核管理办法2.0修改状态_第2页
2/3
大厦考核管理办法2.0修改状态_第3页
3/3
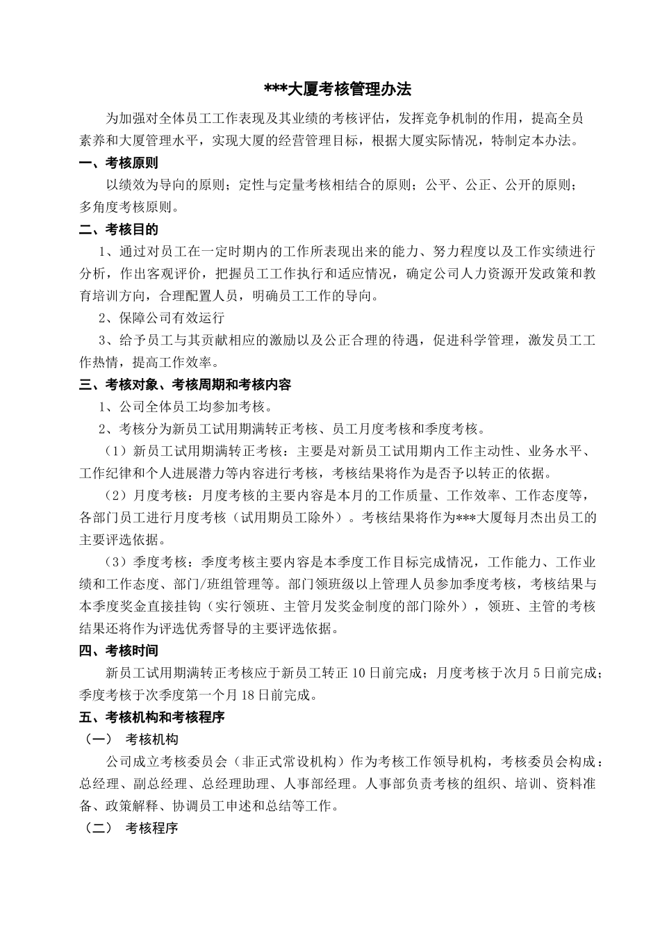
***大厦考核管理办法为加强对全体员工工作表现及其业绩的考核评估,发挥竞争机制的作用,提高全员素养和大厦管理水平,实现大厦的经营管理目标,根据大厦实际情况,特制定本办法。一、考核原则以绩效为导向的原则;定性与定量考核相结合的原则;公平、公正、公开的原则;多角度考核原则。二、考核目的1、通过对员工在一定时期内的工作所表现出来的能力、努力程度以及工作实绩进行分析,作出客观评价,把握员工工作执行和适应情况,确定公司人力资源开发政策和教育培训方向,合理配置人员,明确员工工作的导向。2、保障公司有效运行3、给予员工与其贡献相应的激励以及公正合理的待遇,促进科学管理,激发员工工作热情,提高工作效率。三、考核对象、考核周期和考核内容1、公司全体员工均参加考核。2、考核分为新员工试用期满转正考核、员工月度考核和季度考核。(1)新员工试用期满转正考核:主要是对新员工试用期内工作主动性、业务水平、工作纪律和个人进展潜力等内容进行考核,考核结果将作为是否予以转正的依据。(2)月度考核:月度考核的主要内容是本月的工作质量、工作效率、工作态度等,各部门员工进行月度考核(试用期员工除外)。考核结果将作为***大厦每月杰出员工的主要评选依据。(3)季度考核:季度考核主要内容是本季度工作目标完成情况,工作能力、工作业绩和工作态度、部门/班组管理等。部门领班级以上管理人员参加季度考核,考核结果与本季度奖金直接挂钩(实行领班、主管月发奖金制度的部门除外),领班、主管的考核结果还将作为评选优秀督导的主要评选依据。四、考核时间新员工试用期满转正考核应于新员工转正 10 日前完成;月度考核于次月 5 日前完成;季度考核于次季度第一个月 18 日前完成。五、考核机构和考核程序(一) 考核机构公司成立考核委员会(非正式常设机构)作为考核工作领导机构,考核委员会构成:总经理、副总经理、总经理助理、人事部经理。人事部负责考核的组织、培训、资料准备、政策解释、协调员工申述和总结等工作。(二) 考核程序考核要自我考核、互评、下级对上级考核和逐级考核相结合。1、新员工试用期满转正考核(1)各部门新员工到岗后,部门应按各部门新员工培训计划,由各部门/岗位培训师/培训员对新员工进行培训;(2)部门完成新员工培训后,应对新员工进行考核,考核时间应提前一天通知人事部;(3)各部门对新员工培训考核工作应在新员工到岗后,20 日内完成;(4)人事部将在部门对...

1、当您付费下载文档后,您只拥有了使用权限,并不意味着购买了版权,文档只能用于自身使用,不得用于其他商业用途(如 [转卖]进行直接盈利或[编辑后售卖]进行间接盈利)。
2、本站所有内容均由合作方或网友上传,本站不对文档的完整性、权威性及其观点立场正确性做任何保证或承诺!文档内容仅供研究参考,付费前请自行鉴别。
3、如文档内容存在违规,或者侵犯商业秘密、侵犯著作权等,请点击“违规举报”。

碎片内容

大厦考核管理办法2.0修改状态

您可能关注的文档

确认删除?
VIP
微信客服
  • 扫码咨询
会员Q群
  • 会员专属群点击这里加入QQ群
客服邮箱
回到顶部