电脑桌面
添加小米粒文库到电脑桌面
安装后可以在桌面快捷访问

预制场场地租赁合同VIP免费

预制场场地租赁合同_第1页
1/4
预制场场地租赁合同_第2页
2/4
预制场场地租赁合同_第3页
3/4
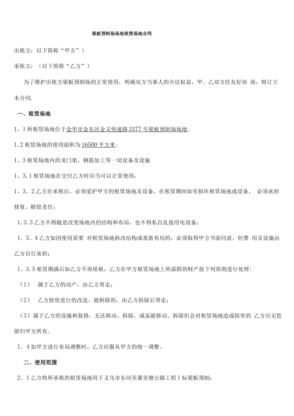
梁板预制场场地租赁场地合同出租方:以下简称“甲方”)承租方:(以下简称“乙方”)为了维护出租方梁板预制场的正常使用,明确双方当事人的合法权益,甲、乙双方经友好协商,特订立本合同.一、租赁场地1。1所租赁场地位于金华市金东区金义快速路3377号梁板预制场场地;1.2租赁场地的使用面积为16500平方米;1。3租赁场地内的龙门架,钢筋加工等一切设备及设施1。3.1租赁场地在交付乙方时应当可以正常使用;1。3。2乙方在承租后,必须爱护甲方的租赁场地及设备,在租赁期间如有损坏租赁场地或设备,必须承担修复、赔偿责任;1.3.3乙方不得随意改变场地内的结构和布局,也不得私自乱接用电设备;1。3。4乙方如因使用需要对租赁场地拆改结构或重新布局的,必须取得甲方书面同意,但费用及设施由乙方自行承担;1。3.5租赁期满后如乙方不再续租,乙方在甲方租赁场地上所添附的财产按下列原则进行处理:(1)属于乙方的动产,由乙方带走;(2)乙方投资进行的改造,能拆除的,由乙方拆除后带走;(3)属于乙方的设施和装修,无法移动、拆除,或虽能移动、拆除但会对租赁场地造成损害的乙方应无偿留归甲方所有。1。4如甲方进行布局调整时,乙方应服从甲方的统一调整。二、使用范围2。1乙方将所承租的租赁场地用于义乌市东河至萧皇塘公路工程1标梁板预制;预制场场地租赁合同2.2在本合同租赁期间内,乙方应按上述约定范围进行使用,在使用范围内所从事的正常使用活动不受甲方干预;2。3乙方改变租赁场地租赁用途的,须以书面方式通知甲方,经甲方书面同意后发生法律效力;2。4乙方应以自己的名义独立使用,承担全部权利义务:2。4。1乙方不得以甲方名义从事任何使用活动;2.4.2乙方不得以甲方名义对外进行宣传,招揽客户;2.4。3如因使用活动与第三人发生纠纷,乙方应以自己的名义承担民事义务。2.5乙方的使用范围如需特殊许可,乙方应自行办理所有申请、批准事项,费用自2理;2.6乙方在租赁期间不得从事任何非法使用,否则甲方有权制止,并终止本合同的履行;2.7如乙方在租赁期间从事非法使用受到有关部门处罚,所有责任由乙方自行负责。三、租赁期限3.1乙方承租租赁场地的租赁期限为:贰年,即从2016年5月1日至2018年4月30日;3。2租赁期限届满前一个月,乙方可以向甲方提出续租的要求。同等条件下,乙方有优先承租权,双方重新签订租赁合同。甲方不得恶意的提出不合理的条件,以使乙方放弃续租要求;3.3租赁期限届满,乙方不续租的,应在期限届满之日十日内将租赁场地清理完毕交还甲方。如乙方在上述期限内不能完成清理工作的,可以延期交还,但最长不得超过十五天。乙方每延期一天,须按本协议规定的租金日标准向甲方支付租赁场地占用费。四、租金、费用及质押金4.1乙方向甲方支付的租金标准为每租赁年度戏㈣0元(包含场地内所有设备、设施的租金);4。2在本合同签定之日,乙方必须至少向甲方支付半年租金,其余租金乙方应于下半个租赁年度开始之前支付;4。3乙方应自行负担租赁场地发生的水费、电费、管理费等所有实际发生的各项税费;4。4甲方每月底向乙方按照实际发生额收取上述费用;4。5乙方应向甲方交纳迎00元人民币的质押金,作为本租赁合同的担保。合同期满后,如乙方未实施违约行为,质押金全部退还,但不计息。五、租赁场地修缮责任5。1租赁场地的正常修缮由甲方负责,并承担相应的费用支出,但因可归责于乙方行为的修缮由乙方自行负责处理;5。2发生按前款规定应由甲方承担的修缮责任时,乙方应及时向甲方书面提出修缮要求,甲方须在乙方提出要求之日起七日内予以修缮,以使其达到或满足乙方正常使用的需要;5.3甲方未按前款规定履行义务的,乙方可自行修缮,修缮费用乙方有权从租金中扣除或要求甲方支付。因甲方不履行该项义务,给乙方造成经济损失的,甲方须按本协议的有关规定承担违约责任。六、转租、转让、调换乙方未经甲方书面同意,不得将租赁场地转租、转借他人或与他人调换使用。七、合同的变更、解除和终止7.1除法律或本协议另有规定外,未经双方协商一致,任何一方不得单方变更或解除本协议;7。2乙方有下列行为之一的,甲方有权终止协议,收回租赁场地,给甲方造...

1、当您付费下载文档后,您只拥有了使用权限,并不意味着购买了版权,文档只能用于自身使用,不得用于其他商业用途(如 [转卖]进行直接盈利或[编辑后售卖]进行间接盈利)。
2、本站所有内容均由合作方或网友上传,本站不对文档的完整性、权威性及其观点立场正确性做任何保证或承诺!文档内容仅供研究参考,付费前请自行鉴别。
3、如文档内容存在违规,或者侵犯商业秘密、侵犯著作权等,请点击“违规举报”。

碎片内容

预制场场地租赁合同

确认删除?
VIP
微信客服
  • 扫码咨询
会员Q群
  • 会员专属群点击这里加入QQ群
客服邮箱
回到顶部