电脑桌面
添加小米粒文库到电脑桌面
安装后可以在桌面快捷访问

木模工程承包合同

木模工程承包合同_第1页
1/3
木模工程承包合同_第2页
2/3
木模工程承包合同_第3页
3/3
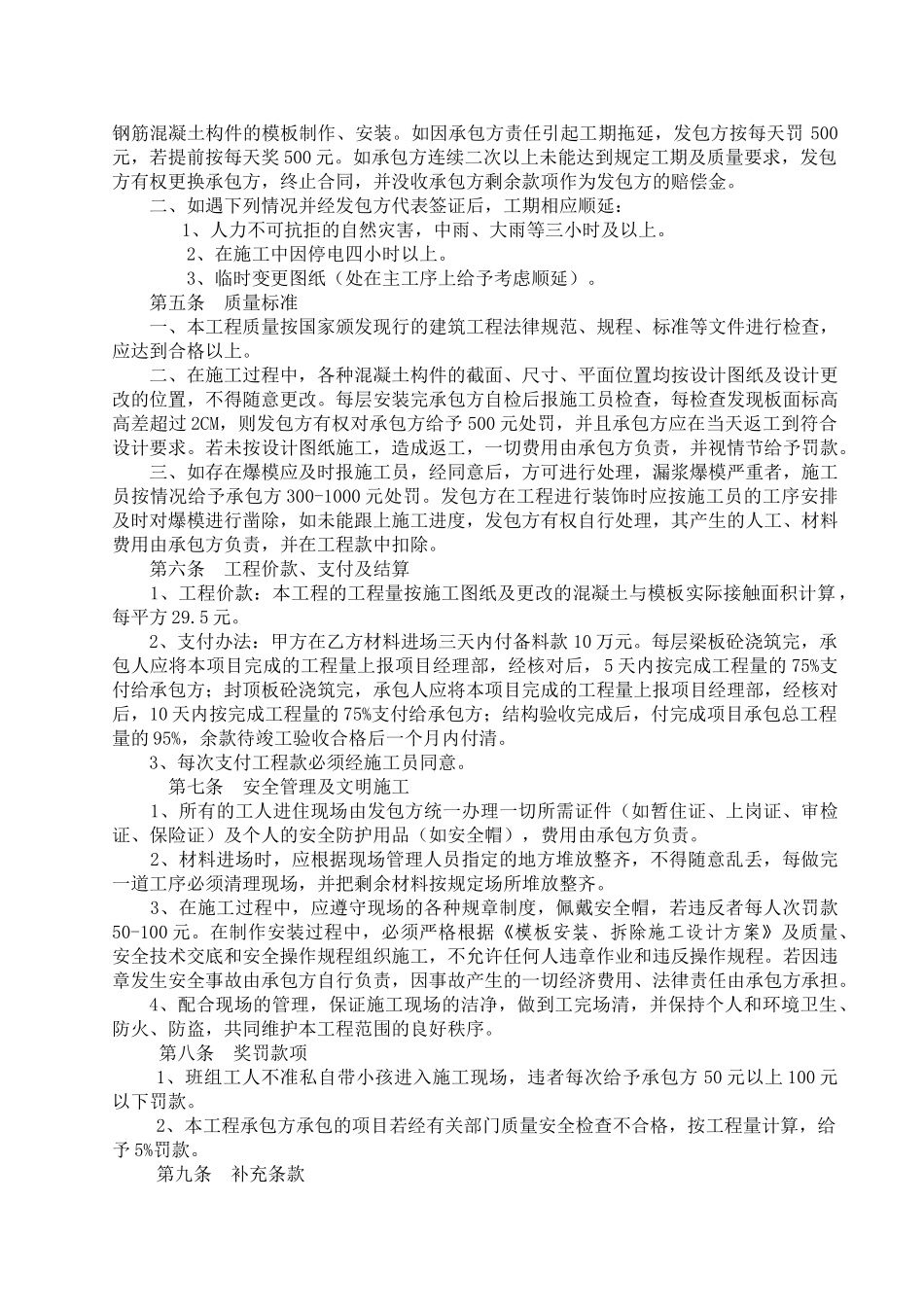
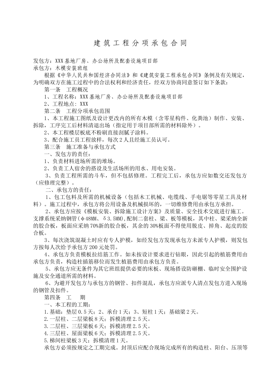
建 筑 工 程 分 项 承 包 合 同发包方:XXX 基地厂房、办公场所及配套设施项目部承包方:木模安装班组 根据《中华人民共和国经济合同法》和《建筑安装工程承包合同》条例及有关规定,为明确双方在施工过程中的合法权利和经济责任,经双方协商同意签订如下条款: 第一条 工程概况 1、工程名称:XXX 基地厂房、办公场所及配套设施项目部 2、工程地点: XXX 第二条 工程分项承包范围1、本工程施工图纸及设计更改内的所有木模(含零星构件、化粪池)制作、安装、拆除,工序完工后材料清退出场(指定用于项目部所需的材料除外)。2、本工程楼层板底不粉刷直接刮腻子涂料。3、配合施工员工程放样,每次 2 人且经施工员认可。 第三条 施工准备与承包方式 一、发包方的责任: 1、负责材料进场所需的堆场。 2、负责工人宿舍的搭设及生活场所的用水、用电安装。3、负责工程所需的斗车,但不包括修理。工程完工后,承包方应如数交还发包方(应修理完整)。二、承包方的责任:1、包工包料及所需的机械设备(包括木工机械、电缆线、手电锯等零星工具及材料)。施工过程中,承包方将公用设备及机械损坏的,一切维修费用由承包方承担。2、承包方应按《模板安装、拆除施工设计方案》及质量、安全技术交底进行施工。支撑系统采纳钢管(φ48MM、δ3.5MM),配制二套柱、梁、板等模板,其中柱、梁采纳全新的胶合板,板面应采纳 70%新的胶合板,其余的 30%板面不得使用脱皮、掉角、起皮的胶合板。 3、每次浇筑混凝土时应有专人护模,如经发包方发现承包方未派专人护模,则发包方按每人次给予承包方 200 元处罚。 4、承包方负责模板拉结筋工作。如未按设计要求进行钻眼,因此引起的植筋费用由承包方负责,构造柱插筋移位而发生植筋费用由承包方负责。5、承包方应无条件为其它班组提供必要的床板、现场搭设防砸棚、临时安全围护设施及安全通道所需的材料。6、为避开发包方与承包方的钢管、扣件混乱,承包方应派专人清点发包方进入现场的钢管及扣件。 第四条 工 期一、本工程的工期:1.基础:垫层 0.5 天;2、承台 1 天;3、短柱 1 天;基础梁 2 天。2.一层柱、二层梁板 8 天;拆模清理 2.5 天。3.二层柱、三层梁板 6 天;拆模清理 2.5 天。4.三层柱、屋面梁板 6 天;拆模清理 2.5 天。5.梯间柱梁板 3 天;拆模清理 1 天。承包方必须按规定之工期完成。封顶后应配合现场完成所有的构造柱、阳台、压顶等钢筋混凝土...

1、当您付费下载文档后,您只拥有了使用权限,并不意味着购买了版权,文档只能用于自身使用,不得用于其他商业用途(如 [转卖]进行直接盈利或[编辑后售卖]进行间接盈利)。
2、本站所有内容均由合作方或网友上传,本站不对文档的完整性、权威性及其观点立场正确性做任何保证或承诺!文档内容仅供研究参考,付费前请自行鉴别。
3、如文档内容存在违规,或者侵犯商业秘密、侵犯著作权等,请点击“违规举报”。

碎片内容

木模工程承包合同

人从众+ 关注
实名认证
内容提供者

欢迎光临小店,本店以公文和教育为主,希望符合您的需求。

确认删除?
VIP
微信客服
  • 扫码咨询
会员Q群
  • 会员专属群点击这里加入QQ群
客服邮箱
回到顶部