电脑桌面
添加小米粒文库到电脑桌面
安装后可以在桌面快捷访问

标准采购作业细则VIP专享

标准采购作业细则_第1页
1/7
标准采购作业细则_第2页
2/7
标准采购作业细则_第3页
3/7
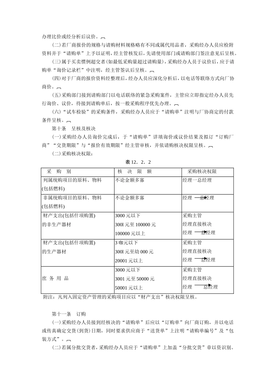
标准采购作业细则□ 请 购第一条 请购部门的划分各项材料的请购部门如下:(一)常备材料:生产管理部门(二)预备材料:物料管理部门(三)非常备材料:1.订货生产用料:生产管理部门2.其他用料:使用部门或物料管理部门第二条 请购单的开立、递送(一)请购经办人员应依存量管理基准、用料预算,参酌库存情况开立请购单,并注明材料的品名、规格、数量、需求日期及注意事项经主管审核后依请购核决权限呈核并编号(由各部门依事业部别编订),“请购单(内购)(外购)”附“请购案件寄送清单”送采购部门。 (二)需用日期相同且属同一供应厂商供应的统购材料,请购部门应以请购单附表,一单多品方式,提出请购。(三)紧急请购时,由请购部门于“请购单”“说明栏”注明原因,并加盖“紧急采购”章,以急件卷宗递送。(四)材料检验须待试车方能实施者,请购部门应于“请购单”上注明“试车检验”及“预定试车期限”。(五)庶务用品由物料管理部门按月依耗用状况,并考虑库存情况,填制“请购单”提出请购。第三条 免开请购单部分(一)下列总务性物品免开请购单,并可以“总务用品申请单”委托总务部门办理,但其核决权限另订,其列举如下:1. 贺奠用物品:花圈、花篮、礼物等。2. 招待用品:饮料、香烟等。3. 书报(含技术性书籍及定期刊物)、名片、文具等。4. 打字、刻印、报表等。(二)零星采购及小额零星采购材料项目。第四条 请购核决权限(一)内购: 1. 原物料:(1) 请购金额预估在 1 万元以上者,由科长核决。(2) 请购金额预估在 1 万元至 5 万元者,由经理核决。(3) 请购金额预估在 5 万元以上者,由总经理核决。 2.财产支出:(1)请购金额预估在 2000 元以下者,由科长核决。(2)请购金额预估在 2000 元至 2 万元者,由经理核决。(3)请购金额预估在 2 万元以上者,由总经理核决。 3. 总务性用品:(1)请购金额预估在 1000 元以下者,由科长核决。(2)请购金额预估在 1000 元至 1 万元者,由经理核决。(3)请购金额预估在 1 万元以上者,由总经理核决。附注:凡列入固定资产管理的请购项目应以“财产支出”核决权限呈核。(二)外购:1.请购金额预估在 10 万(含)元以下者,由经理核决。2.请购金额预估在 10 万元以上者,由总经理核决。第五条 请购案件的撤销(一)请购案件的撤销应立即由原请购部门通知采购部门停止采购,同时于“请购单(内购)”或“请购单(外购)”...

1、当您付费下载文档后,您只拥有了使用权限,并不意味着购买了版权,文档只能用于自身使用,不得用于其他商业用途(如 [转卖]进行直接盈利或[编辑后售卖]进行间接盈利)。
2、本站所有内容均由合作方或网友上传,本站不对文档的完整性、权威性及其观点立场正确性做任何保证或承诺!文档内容仅供研究参考,付费前请自行鉴别。
3、如文档内容存在违规,或者侵犯商业秘密、侵犯著作权等,请点击“违规举报”。

碎片内容

标准采购作业细则

确认删除?
VIP
微信客服
  • 扫码咨询
会员Q群
  • 会员专属群点击这里加入QQ群
客服邮箱
回到顶部