电脑桌面
添加小米粒文库到电脑桌面
安装后可以在桌面快捷访问

2025常用会计科目表解释

2025常用会计科目表解释_第1页
1/5
2025常用会计科目表解释_第2页
2/5
2025常用会计科目表解释_第3页
3/5
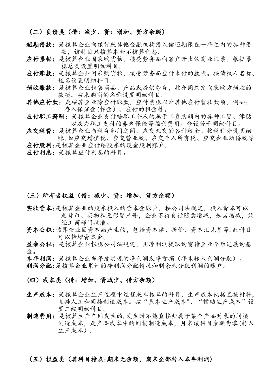
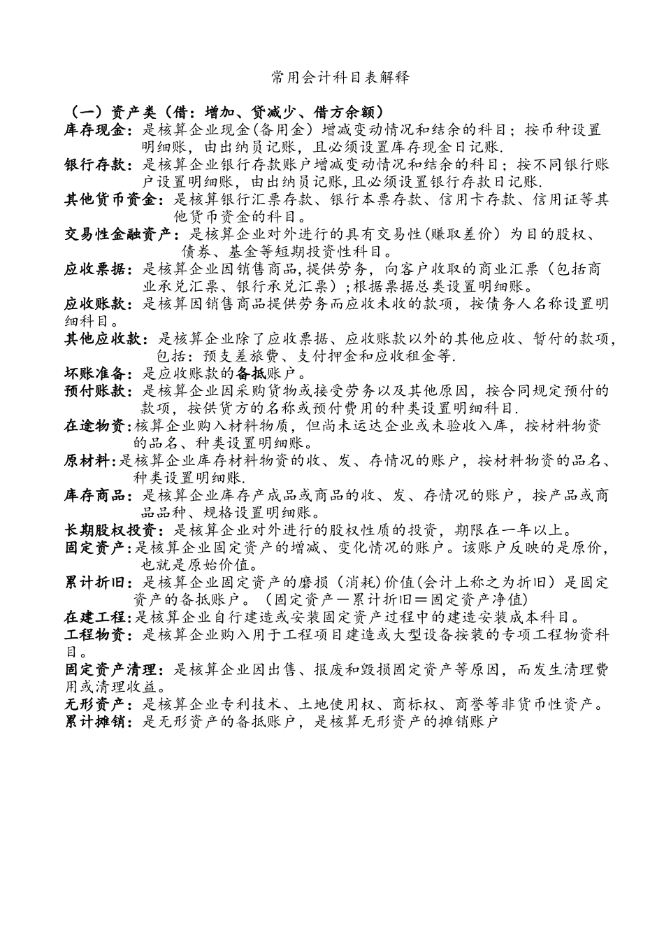
常用会计科目表解释(一)资产类(借:增加、贷减少、借方余额)库存现金:是核算企业现金(备用金)增减变动情况和结余的科目;按币种设置明细账,由出纳员记账,且必须设置库存现金日记账.银行存款:是核算企业银行存款账户增减变动情况和结余的科目;按不同银行账户设置明细账,由出纳员记账,且必须设置银行存款日记账.其他货币资金:是核算银行汇票存款、银行本票存款、信用卡存款、信用证等其他货币资金的科目。交易性金融资产:是核算企业对外进行的具有交易性(赚取差价)为目的股权、债券、基金等短期投资性科目。应收票据:是核算企业因销售商品,提供劳务,向客户收取的商业汇票(包括商业承兑汇票、银行承兑汇票);根据票据总类设置明细账。应收账款:是核算因销售商品提供劳务而应收未收的款项,按债务人名称设置明细科目。其他应收款:是核算企业除了应收票据、应收账款以外的其他应收、暂付的款项,包括:预支差旅费、支付押金和应收租金等.坏账准备:是应收账款的备抵账户。预付账款:是核算企业因采购货物或接受劳务以及其他原因,按合同规定预付的款项,按供货方的名称或预付费用的种类设置明细科目.在途物资:核算企业购入材料物质,但尚未运达企业或未验收入库,按材料物资的品名、种类设置明细账。原材料:是核算企业库存材料物资的收、发、存情况的账户,按材料物资的品名、种类设置明细账.库存商品:是核算企业库存产成品或商品的收、发、存情况的账户,按产品或商品品种、规格设置明细账。长期股权投资:是核算企业对外进行的股权性质的投资,期限在一年以上。固定资产:是核算企业固定资产的增减、变化情况的账户。该账户反映的是原价,也就是原始价值。累计折旧:是核算企业固定资产的磨损(消耗)价值(会计上称之为折旧)是固定资产的备抵账户。(固定资产-累计折旧=固定资产净值)在建工程:是核算企业自行建造或安装固定资产过程中的建造安装成本科目。工程物资:是核算企业购入用于工程项目建造或大型设备按装的专项工程物资科目。固定资产清理:是核算企业因出售、报废和毁损固定资产等原因,而发生清理费用或清理收益。无形资产:是核算企业专利技术、土地使用权、商标权、商誉等非货币性资产。累计摊销:是无形资产的备抵账户,是核算无形资产的摊销账户(二)负债类(借:减少、贷:增加、贷方余额)短期借款:是核算企业向银行或其他金融机构借入偿还期限在一年之内的各种借款,该科目只核算本金不核算利息.应付票据:...

1、当您付费下载文档后,您只拥有了使用权限,并不意味着购买了版权,文档只能用于自身使用,不得用于其他商业用途(如 [转卖]进行直接盈利或[编辑后售卖]进行间接盈利)。
2、本站所有内容均由合作方或网友上传,本站不对文档的完整性、权威性及其观点立场正确性做任何保证或承诺!文档内容仅供研究参考,付费前请自行鉴别。
3、如文档内容存在违规,或者侵犯商业秘密、侵犯著作权等,请点击“违规举报”。

碎片内容

2025常用会计科目表解释

元素商铺+ 关注
实名认证
内容提供者

欢迎挑选合适的文档

确认删除?
VIP
微信客服
  • 扫码咨询
会员Q群
  • 会员专属群点击这里加入QQ群
客服邮箱
回到顶部