电脑桌面
添加小米粒文库到电脑桌面
安装后可以在桌面快捷访问

2025年有限责任公司章程范本

2025年有限责任公司章程范本_第1页
1/4
2025年有限责任公司章程范本_第2页
2/4
2025年有限责任公司章程范本_第3页
3/4
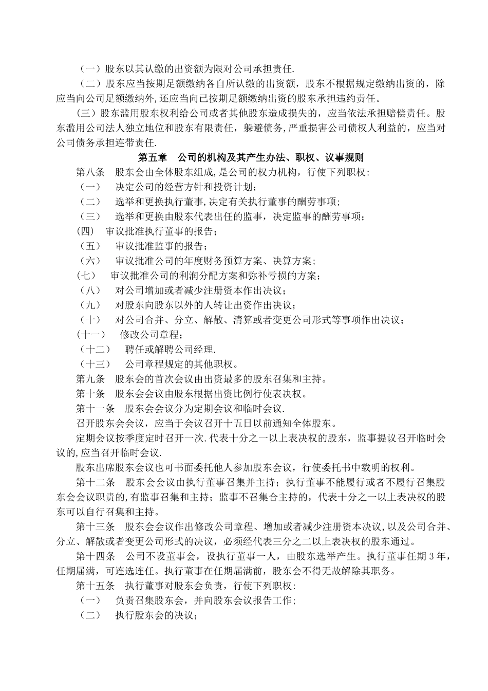
***************有限公司章 程 第一章 总 则第一条 依据《中华人民共和国公司法》(以下简称《公司法》)及有关法律、法规的规定,设立 XXX 有限公司(以下简称公司),特制定本章程。 第二条 本章程中的各项条款与法律、法规、规章不符的,以法律、法规、规章的规定为准. 第二章 公司名称和住所第三条 公司名称: 第四条 公司住所: 第三章 公司经营范围第五条 公司经营范围:以上范围以工商部门核定的为准) 第四章 公司认缴注册资本及股东的姓名(名称)、出资方式、认缴出资额及出资期限 第六条 公司注册资本实行认缴制,公司认缴注册资本****万元,股东按期足额缴纳本章程中规定的各自所认缴的出资额。公司成立后,向股东签发出资证明书。出资证明书载明公司名称、公司成立时间、公司注册资本、股东姓名或者名称、认缴出资额和出资日期、出资证明书编号及核发日期并由公司盖章。出自证明书遗失的,应立即向公司申报注销,经公司法定代表人审核后予以补发.公司应设置股东名册,记载股东的姓名、住所、出资额及出资证明书编号等内容。第七条 股东姓名(名称)、身份证号、缴纳出资期限、认缴注册资本金额、出资方式一览表:股东姓名(名称)证件号码缴纳出资期限认缴注册资本金额(万元)出资方式(一般自章程签订20 年)货币例如:2038 年 1 月 5日前货币合 计3(一)股东以其认缴的出资额为限对公司承担责任. (二)股东应当按期足额缴纳各自所认缴的出资额,股东不根据规定缴纳出资的,除应当向公司足额缴纳外,还应当向已按期足额缴纳出资的股东承担违约责任。 (三)股东滥用股东权利给公司或者其他股东造成损失的,应当依法承担赔偿责任。股东滥用公司法人独立地位和股东有限责任,躲避债务,严重损害公司债权人利益的,应当对公司债务承担连带责任. 第五章 公司的机构及其产生办法、职权、议事规则第八条 股东会由全体股东组成,是公司的权力机构,行使下列职权: (一) 决定公司的经营方针和投资计划; (二) 选举和更换执行董事,决定有关执行董事的酬劳事项;(三) 选举和更换由股东代表出任的监事,决定监事的酬劳事项;(四) 审议批准执行董事的报告;(五) 审议批准监事的报告;(六) 审议批准公司的年度财务预算方案、决算方案;(七) 审议批准公司的利润分配方案和弥补亏损的方案;(八) 对公司增加或者减少注册资本作出决议;(九) 对股东向股东以外的人转让出资作出决议; (十)...

1、当您付费下载文档后,您只拥有了使用权限,并不意味着购买了版权,文档只能用于自身使用,不得用于其他商业用途(如 [转卖]进行直接盈利或[编辑后售卖]进行间接盈利)。
2、本站所有内容均由合作方或网友上传,本站不对文档的完整性、权威性及其观点立场正确性做任何保证或承诺!文档内容仅供研究参考,付费前请自行鉴别。
3、如文档内容存在违规,或者侵犯商业秘密、侵犯著作权等,请点击“违规举报”。

碎片内容

2025年有限责任公司章程范本

确认删除?
VIP
微信客服
  • 扫码咨询
会员Q群
  • 会员专属群点击这里加入QQ群
客服邮箱
回到顶部