电脑桌面
添加小米粒文库到电脑桌面
安装后可以在桌面快捷访问

FANUC数控系统面板介绍与编程操作

FANUC数控系统面板介绍与编程操作_第1页
1/4
FANUC数控系统面板介绍与编程操作_第2页
2/4
FANUC数控系统面板介绍与编程操作_第3页
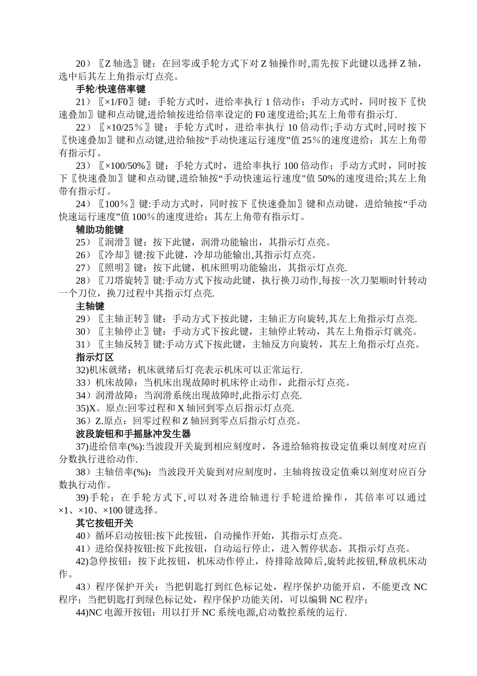
3/4
FANUC 数控系统面板介绍与编程操作一、基本面板FANUC 0i Mate—TD 数控系统的操作面板可分为:LCD 显示区、MDI 键盘区(包括字符键和功能键等)、软键开关区和存储卡接口.图 4-1 FANUC 0i Mate- TD 主面板1)MDI 键盘区上面四行为字母、数字和字符部分,操作时,用于字符的输入;其中“EOB”为分号(;)输入键;其他为功能或编辑键.2)POS 键:按下此键显示当前机床的坐标位置画面;3)PROG 键:按下此键显示程序画面;4)OFS/SET 键:按下此键显示刀偏/设定(SETTING)画面;5)SHIFT 键:上档键,按一下此键,再按字符键,将输入对应右下角的字符;6)CAN 键:退格/取消键,可删除已输入到缓冲器的最后一个字符;7)INPUT 键:写入键,当按了地址键或数字键后,数据被输入到缓冲器,并在 CRT屏幕上显示出来;为了把键入到输入缓冲器中的数据拷贝到寄存器,按此键将字符写入到指定的位置;8)SYSTEM 键:按此键显示系统画面(包括参数、诊断、PMC 和系统等);9)MSSAGE 键:按此键显示报警信息画面;10)CSTM/GR 键:按此键显示用户宏画面(会话式宏画面)或显示图形画面;11)ALTER 键:替换键;12)INSERT 键:插入键;13)DELETE 键:删除键;14)PAGE 键:翻页键,包括上下两个键,分别表示屏幕上页键和屏幕下页键;15)HELP 键:帮助键,按此键用来显示如何操作机床;16)RESET 键:复位键;按此键可以使 CNC 复位,用以消除报警等;17)方向键:分别代表光标的上、下、左、右移动;18)软键区:这些键对应各种功能键的各种操作功能,根据操作界面相应变化;19)下页键(Next):此键用以扩展软键菜单,按下此键菜单改变,再次按下此键菜单恢复;20)返回键:按下对应软键时,菜单顺序改变,用此键将菜单复位到原来的菜单.二、操作面板各按键功能说明:方式选择键1)〖EDIT〗键:编辑方式键,设定程序编辑方式,其左上角带指示灯。2)〖参考点〗键:按此键切换到运行回参考点操作,其左上角指示灯点亮。3)〖自动〗键:按此键切换到自动加工方式,其左上角指示灯点亮.4)〖手动〗键:按此键切换到手动方式,其左上角指示灯点亮。5)〖MDI〗键:按此键切换到 MDI 方式运行,其左上角指示灯点亮。6)〖DNC〗键:按此键设定 DNC 运行方式,其左上角指示灯点亮。7)〖手轮〗键:在此方式下执行手轮相关动作,其左上角带有指示灯.功能选择键8)〖单步〗键:该键用以检查程序,按此键后,系统一段一段执行程序,其左上角带有指示灯。9)〖跳步...

1、当您付费下载文档后,您只拥有了使用权限,并不意味着购买了版权,文档只能用于自身使用,不得用于其他商业用途(如 [转卖]进行直接盈利或[编辑后售卖]进行间接盈利)。
2、本站所有内容均由合作方或网友上传,本站不对文档的完整性、权威性及其观点立场正确性做任何保证或承诺!文档内容仅供研究参考,付费前请自行鉴别。
3、如文档内容存在违规,或者侵犯商业秘密、侵犯著作权等,请点击“违规举报”。

碎片内容

FANUC数控系统面板介绍与编程操作

确认删除?
VIP
微信客服
  • 扫码咨询
会员Q群
  • 会员专属群点击这里加入QQ群
客服邮箱
回到顶部