电脑桌面
添加小米粒文库到电脑桌面
安装后可以在桌面快捷访问

《电与磁》知识点总结

《电与磁》知识点总结_第1页
1/4
《电与磁》知识点总结_第2页
2/4
《电与磁》知识点总结_第3页
3/4
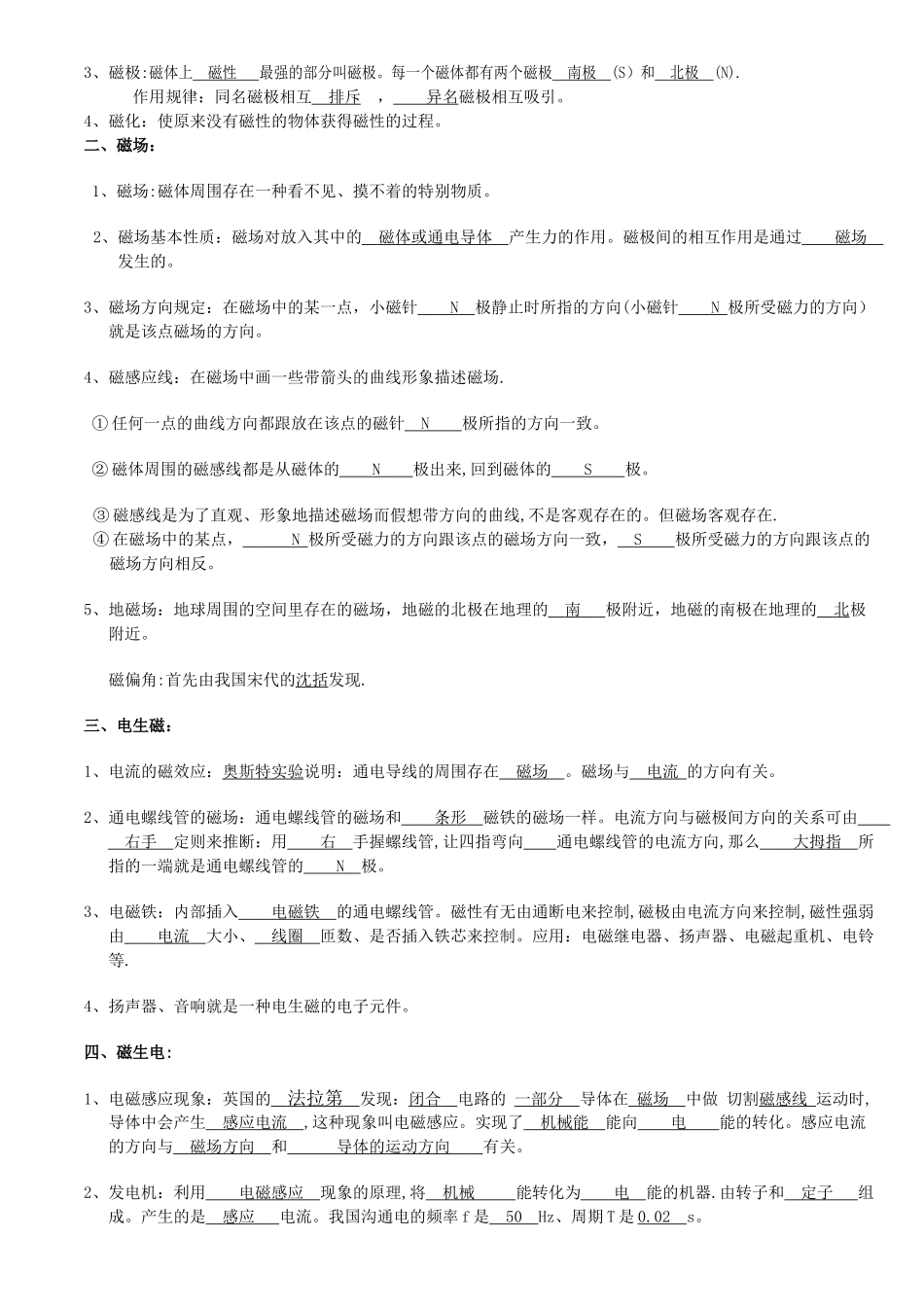
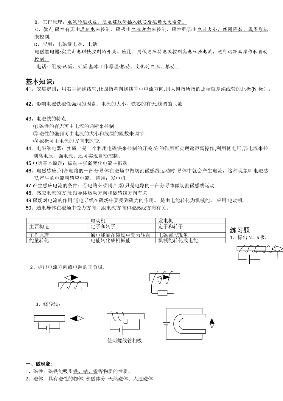
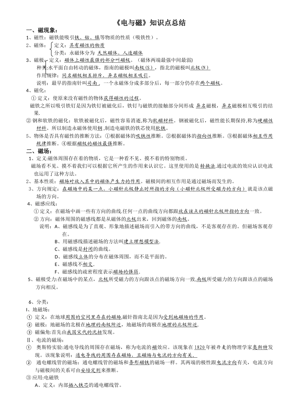
《电与磁》知识点总结一、磁现象:1、磁性:磁铁能吸引铁、钴、镍等物质的性质(吸铁性)。2、磁体: 定义:具有磁性的物质 分类:永磁体分为 天然磁体、人造磁体3、磁极:定义:磁体上磁性最强的部分叫磁极。(磁体两端最强中间最弱) 种类:水平面自由转动的磁体,指南的磁极叫南极 (S ) ,指北的磁极叫北极 (N ) 作用规律:同名磁极相互排斥,异名磁极相互吸引。说明:最早的指南针叫司南 。一个永磁体分成多部分后,每一部分仍存在两个磁极。4、磁化:① 定义:使原来没有磁性的物体获得磁性的过程。 磁铁之所以吸引铁钉是因为铁钉被磁化后,铁钉与磁铁的接触部分间形成 异名磁极,异名磁极相互吸引的结果.② 钢和软铁的磁化:软铁被磁化后,磁性容易消逝,称为软磁材料。钢被磁化后,磁性能长期保持,称为硬磁性材料。所以制造永磁体使用钢 ,制造电磁铁的铁芯使用软铁。5、物体是否具有磁性的推断方法:①根据磁体的吸铁性推断。②根据磁体的指向性推断。③根据磁体相互作用规律推断。④根据磁极的磁性最强推断。二、磁场:1、定义:磁体周围存在着的物质,它是一种看不见、摸不着的特别物质。 磁场看不见、摸不着我们可以根据它所产生的作用来认识它。这里使用的是 转换法.通过电流的效应认识电流也运用了这种方法。2、基本性质:磁场对放入其中的磁体产生力的作用。磁极间的相互作用是通过磁场而发生的。 3、方向规定:在磁场中的某一点,小磁针北极静止时所指的方向(小磁针北极所受磁力的方向) 就是该点磁场的方向。 4、磁感应线:① 定义:在磁场中画一些有方向的曲线.任何一点的曲线方向都跟放在该点的磁针北极所指的方向一致。② 方向:磁体周围的磁感线都是从磁体的北极出来,回到磁体的南极。说明:A、磁感线是为了直观、形象地描述磁场而引入的带方向的曲线,不是客观存在的。但磁场客观存在。B、用磁感线描述磁场的方法叫建立理想模型法.C、磁感线是封闭的曲线。D、磁感线立体的分布在磁体周围,而不是平面的。E、磁感线不相交。F、磁感线的疏密程度表示磁场的强弱。5、磁极受力:在磁场中的某点,北极所受磁力的方向跟该点的磁场方向一致,南极所受磁力的方向跟该点的磁场方向相反。6、分类:Ι、地磁场:① 定义:在地球周围的空间里存在的磁场,磁针指南北是因为受到地磁场的作用。② 磁极:地磁场的北极在地理的南极附近,地磁场的南极在地理的北极附近.③ 磁偏角:首先由我国宋代的沈括发现。Ⅱ、电流的...

1、当您付费下载文档后,您只拥有了使用权限,并不意味着购买了版权,文档只能用于自身使用,不得用于其他商业用途(如 [转卖]进行直接盈利或[编辑后售卖]进行间接盈利)。
2、本站所有内容均由合作方或网友上传,本站不对文档的完整性、权威性及其观点立场正确性做任何保证或承诺!文档内容仅供研究参考,付费前请自行鉴别。
3、如文档内容存在违规,或者侵犯商业秘密、侵犯著作权等,请点击“违规举报”。

碎片内容

《电与磁》知识点总结

您可能关注的文档

确认删除?
VIP
微信客服
  • 扫码咨询
会员Q群
  • 会员专属群点击这里加入QQ群
客服邮箱
回到顶部