电脑桌面
添加小米粒文库到电脑桌面
安装后可以在桌面快捷访问

业务部薪资及销售提成管理办法

业务部薪资及销售提成管理办法_第1页
1/10
业务部薪资及销售提成管理办法_第2页
2/10
业务部薪资及销售提成管理办法_第3页
3/10
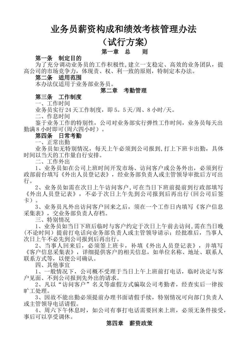
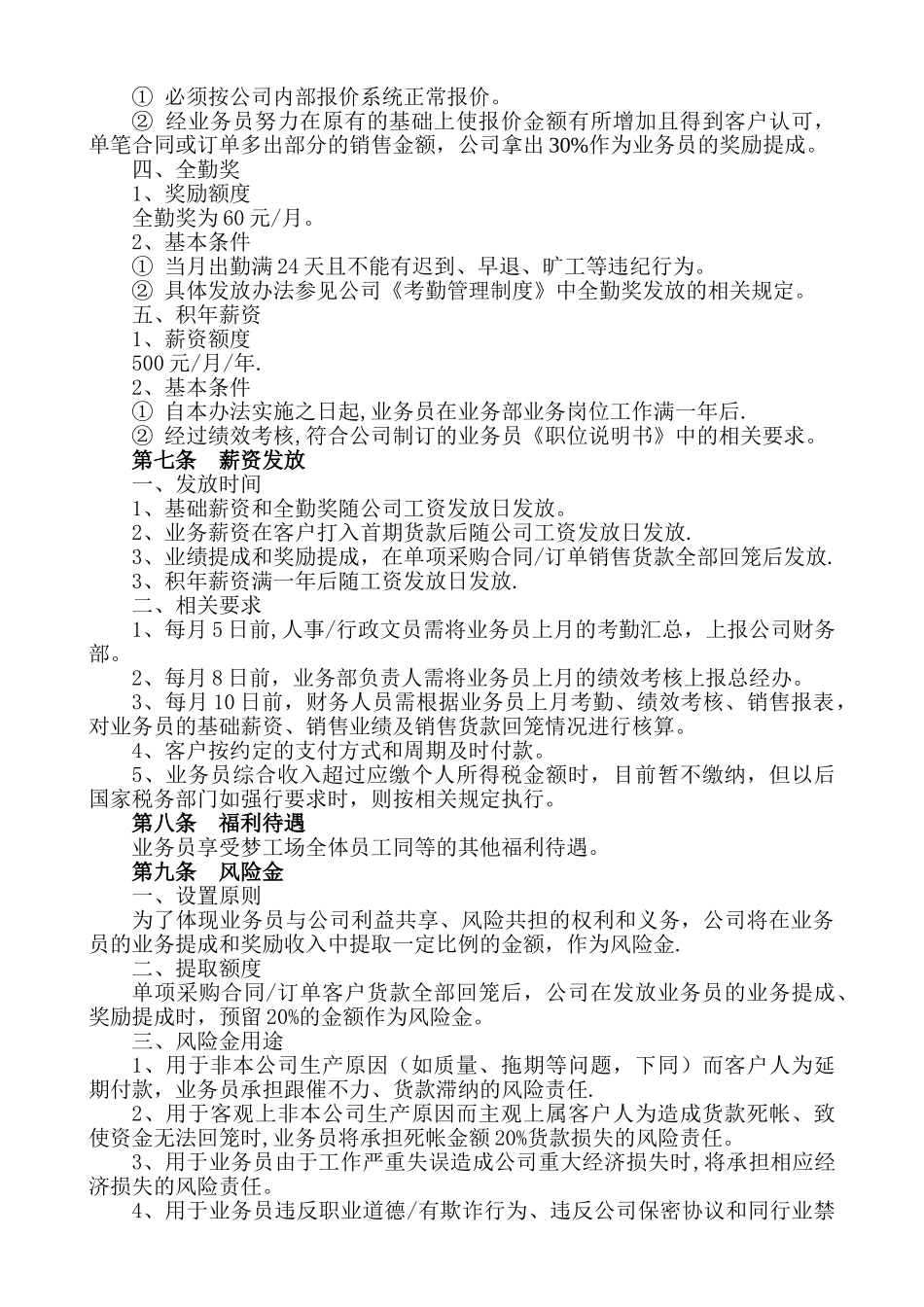
业务员薪资构成和绩效考核管理办法(试行方案) 第一章 总 则第一条 制定目的为了充分调动业务员的工作积极性,建立一支稳定、高效的业务团队,提高公司的市场竞争力,体现责、权、利一致的原则,特制定本办法。 第二条 适用范围本办法仅适用于业务部业务员。 第二章 考勤管理第三条 工作制度 一、工作时间业务员实行 24 天工作制度,即 5。5 天/周、8 小时/天。二、作息时间鉴于业务工作的特别性,公司对业务部实行弹性工作时间,业务员每天出勤满 8 小时即可(周六四小时)。第四条 日常考勤一、正常出勤业务员如无特别情况,每天上午必须到公司报到,打上下班卡出勤,具体时间以当天的工作量自行安排。二、工作外出1、业务员如在公司上班时间开发市场、访问客户或公务外出,必须到行政部前台填写《外出人员登记表》,经业务部负责人或主管领导审批后方可出行。2、业务员如需在次日上午访问客户,可在当日下班前提前到行政部填写《外出人员登记表》,不必于次日上午先到公司报到后再出行 (回公司后签卡)。3、业务员凡外出访问客户回来之后,须在一个工作日内填写《客户信息采集表》,交业务部负责人存档。三、特别情况1、业务员如当日下班后临时与客户约定于次日上午前去访问,需在当日晚(不论时间)提前打电话向业务部负责人或主管领导请示;经批准后,当事人次日上午不必先到公司报到后再出行。2、当事人回来后,必须签上班卡,补填《外出人员登记表》,并填写《客户信息采集表》,详细提供客户的相关信息,如单位名称、地址、联系人联系方式等,以便公司确认。四、其他事宜1、一般情况下,公司概不受理于当日上午上班前打电话,临时决定与客户见面、不到公司报到先外出的请求。2、凡以“访问客户”名义等虚假方式骗取公司考勤者,经查实后一律按旷工处理。3、因故不能出勤必须提前办理书面请假手续,特别情况可向部门负责人或主管领导电话请假。4、周六下午休息时,如公司有事打电话需要回来上班,必须无条件接受,事后可以享受调休。第四章 薪资政策第五条 薪资构成业务员的总体薪资构成=基础薪资+业务薪资+业务提成+奖励提成+全勤奖+积年薪资。 第六条 薪资分配一、基础薪资1、薪资额度业务员的基础薪资为 2400 元/月(包食宿)。2、基本条件① 业务员当月出勤必须满 24 天/月(若工作需要加班不另支加班费,可给予调休)。② 业务员当月因病/事假、旷工等缺勤,则按 24 天/月/8 小时计算日工资额基数扣除缺...

1、当您付费下载文档后,您只拥有了使用权限,并不意味着购买了版权,文档只能用于自身使用,不得用于其他商业用途(如 [转卖]进行直接盈利或[编辑后售卖]进行间接盈利)。
2、本站所有内容均由合作方或网友上传,本站不对文档的完整性、权威性及其观点立场正确性做任何保证或承诺!文档内容仅供研究参考,付费前请自行鉴别。
3、如文档内容存在违规,或者侵犯商业秘密、侵犯著作权等,请点击“违规举报”。

碎片内容

业务部薪资及销售提成管理办法

确认删除?
VIP
微信客服
  • 扫码咨询
会员Q群
  • 会员专属群点击这里加入QQ群
客服邮箱
回到顶部