电脑桌面
添加小米粒文库到电脑桌面
安装后可以在桌面快捷访问

中频炉炉长岗位责任制

中频炉炉长岗位责任制_第1页
1/5
中频炉炉长岗位责任制_第2页
2/5
中频炉炉长岗位责任制_第3页
3/5
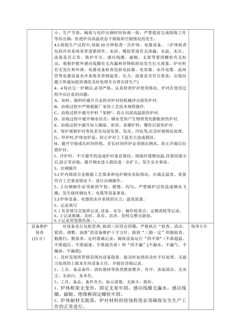
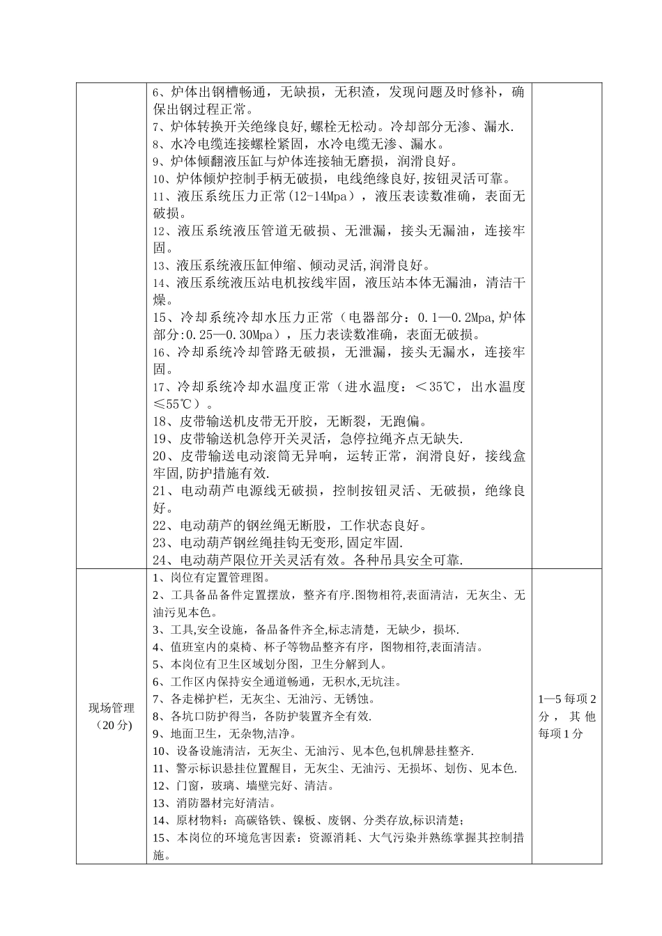
Q/TGZ中频炉炉长岗位责任制岗位名称中频炉炉长直接上级冶炼车间副主任直接下级无主要职责直接指挥冶炼操作,掌握好生产节奏,对炉子监控使用,熟悉工艺流程,对工序设备进行点检,了解电器、水、液、压各系统的性能,对炉衬是否更换进行推断,对现场卫生清理,不安全因素安排检查.为炉子第一安全责任人,负责对职工培训、知道、传达、公司文件思想。职责分解标 准考核标准执行规程(8 分)1、熟知、牢记本岗位操作规程、安全操作规程、设备操作规程、设备维护保养规程、设备检修规程。2、严格按上述规程进行操作。每项 4 分岗位操作(30 分)操作前的准备包括原材物料的准备、工(器)具的准备、设备完好状态的确认、安全事项的确认、作业指令确认。1、上岗前1。1 按规定穿戴好劳保用品。1。2 提前 15 分钟进入现场,认真了解上班次的工作情况以及设备运行情况,并亲临现场逐一检查,做到心中有数。1.2.1 按时参加车间会议,明确厂部、车间会议精神、本班生产任务以及上下工序的生产情况,确保本部门能充分协助配合上、下工序的工作,保证生产顺行。1.2。2 按时召开班前会,认真传达上述内容,重点强调员工的安全工作.1.2.3 检查员工劳保用品的穿戴情况以及工作状态,严禁酒后上岗。2、交接班2。1 检查本班组工作区域卫生情况,是否符合要求。2。2 检查本班组各岗位员工是否在现场实行口对口交接班,对交接班中出现的问题及时解决处理.2.3 检查本班组成员是否准点进入工作岗位。2.4 严格与上班次进行安全工作确认,双方炉长签字交接班,确认交接班记录的正确性与可靠性。3、生产前的确认3.1 确认设备的机械、电器、水冷、液压、炉衬等系统正常,具备正常生产条件。3。2 确认原料的干燥情况,化学成分含量满足工艺要求,秤重系统的正常。3.3 了解偏心底电炉每炉的装料冶炼情况,以确定本班每炉所熔炼品种的重量,确保兑入中频炉熔炼合金后的钢水符合工艺标准。4、熔炼过程和班中检查4。1 按电炉实际生产情况,将合金分期分批加入中频炉。入炉时必须缓慢操作加料平车,严禁将合金快速集中翻入炉中,避开损伤炉体和造成熔清钢水的飞溅,发生安全事故。4.2 根据炉内熔清合金的状态、重量以及电炉生产情况合理调节功率大每项 5 分小、生产节奏,确保与电炉出钢时间协调一致,严禁提前完成熔炼工作等待出钢,杜绝炉内高温状态下熔炼和空烧情况的发生。4.3 熔炼生产过程中,每隔 10 分钟检查一次炉体、电器设备。(炉体检查包括冷却系统各...

1、当您付费下载文档后,您只拥有了使用权限,并不意味着购买了版权,文档只能用于自身使用,不得用于其他商业用途(如 [转卖]进行直接盈利或[编辑后售卖]进行间接盈利)。
2、本站所有内容均由合作方或网友上传,本站不对文档的完整性、权威性及其观点立场正确性做任何保证或承诺!文档内容仅供研究参考,付费前请自行鉴别。
3、如文档内容存在违规,或者侵犯商业秘密、侵犯著作权等,请点击“违规举报”。

碎片内容

中频炉炉长岗位责任制

确认删除?
VIP
微信客服
  • 扫码咨询
会员Q群
  • 会员专属群点击这里加入QQ群
客服邮箱
回到顶部