电脑桌面
添加小米粒文库到电脑桌面
安装后可以在桌面快捷访问

临建施工技术交底

临建施工技术交底_第1页
1/4
临建施工技术交底_第2页
2/4
临建施工技术交底_第3页
3/4
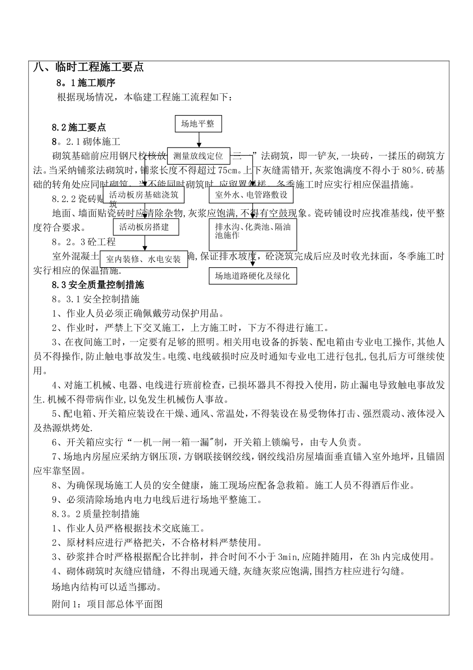
施工技术交底书编号:工程名称中铁一局集团有限公司兴宁至汕尾高速公路五华至陆河段第二合同段工程施工合同编号单位(子单位)工程名称临建工程施工单位中铁一局集团有限公司分部工程名称项目部临建分项工程名称交底部位交底时间2025 年 8 月 3 日一、 编制依据① 《中铁一局临时工程建设标准》② 《广东省高速公路工程施工安全标准化指南》③ 《兴宁至汕尾高速公路五华至陆河段项目施工场地建设标准化实施细则》④ 相关施工经验二、 适用范围项目临时驻地建设设本着“临近施工场地、靠前指挥、交通便利、规划整齐、美观大方、独立管理"的原则,为员工制造良好的工作、生活环境,展现企业良好的对外形象。本交底适用范围为兴宁至汕尾高速公路第 2 合同段项目部驻地及试验室驻地临建。三、 施工计划 3.1 项目建设进度计划临建施工总工期控制在 30 天,项目部临建施工从 2025 年 8 月 1 日开始,到 2025 年 8 月 30 日结束.具体工期计划如下:(1)租地及便道(1 天)。(2)临建用地进行定位、清表和平整压实(5 天)。(3)进行临建活动房基础及围挡基础施工(5 天)。(4)给排水系统管线埋设、围挡施工(4 天)。(5)活动板房安装(5 天)。(6)临建场地、道路全部硬化,屋内水、电、装饰、设备安装(5 天)。(7) 围挡外部装饰、大门安装和临时办公设施安装,完善相关细部(5 天)。四、主要施工标准项目部计划建设 6 栋房屋,其中办公楼两栋,为 T 型房,其余房间为单层 K 型房,项目办公区设置有办公室、资料室、会议室及试验室,门口挂设各办公室名称牌。生活区设置有职工宿舍、食堂、厨房、小餐厅、洗漱台、晾衣区、厕所及澡堂等娱乐区设置有标准篮球场地。具体见附件 1:项目部平面布置图.场地分为院落区及房屋建设区,院落区场地硬化采纳 15cmC20 砼+10cm 碎石,房屋建设区采纳23cmC20 砼+10cm 碎石,便道硬化采纳 20cmC25 砼+10cm 碎石,场平标高由技术员现场确定,具体见附件 2:地基平面硬化图。4.1、排水系统:项目部院落区、试验室院落区采纳 3‰坡度排水,生活区采纳排水沟,水沟上部设雨秕子,水沟宽30cm,深 25cm。见附件 3:项目部排水平面图。图 4—1 院内排水沟示意图厕所等污水通过地漏进入埋地式管沟排入化粪池。图 4-2 污水排放管道示意图图 4-3 污水管沟埋设示意图4.2、厕所卫浴卫生间为单层活动板房。职工男厕为 8。4m ×4.5m,蹲位 10 个,小便斗 4 个。职工女厕...

1、当您付费下载文档后,您只拥有了使用权限,并不意味着购买了版权,文档只能用于自身使用,不得用于其他商业用途(如 [转卖]进行直接盈利或[编辑后售卖]进行间接盈利)。
2、本站所有内容均由合作方或网友上传,本站不对文档的完整性、权威性及其观点立场正确性做任何保证或承诺!文档内容仅供研究参考,付费前请自行鉴别。
3、如文档内容存在违规,或者侵犯商业秘密、侵犯著作权等,请点击“违规举报”。

碎片内容

临建施工技术交底

您可能关注的文档

确认删除?
VIP
微信客服
  • 扫码咨询
会员Q群
  • 会员专属群点击这里加入QQ群
客服邮箱
回到顶部