电脑桌面
添加小米粒文库到电脑桌面
安装后可以在桌面快捷访问

主体结构安全技术交底

主体结构安全技术交底_第1页
1/4
主体结构安全技术交底_第2页
2/4
主体结构安全技术交底_第3页
3/4
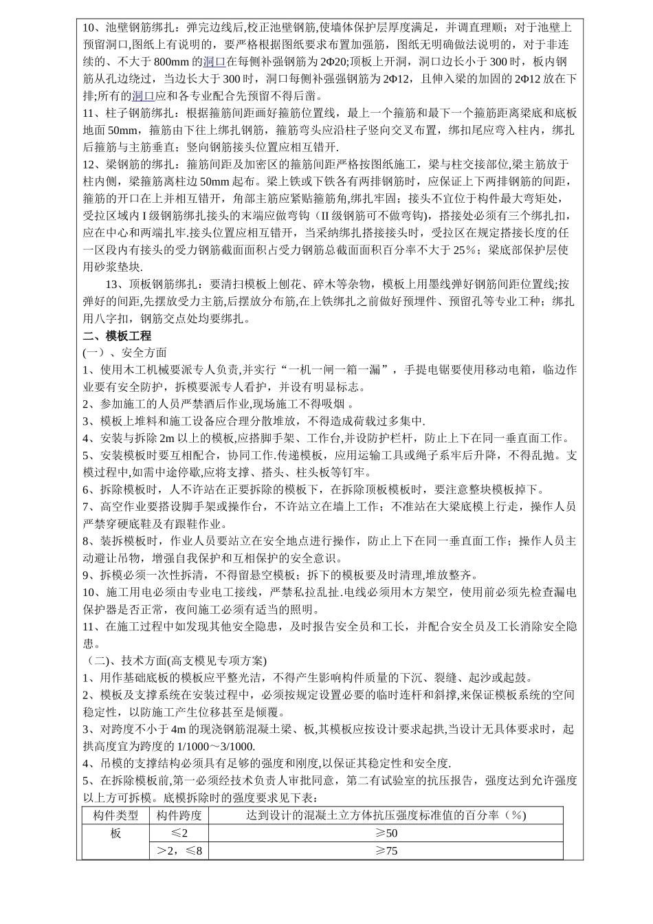
分部工程安全技术交底记录 工程名称:五浦汇一期 C 区 C5—14-2分部工程名称主体结构分部工程施工单位南通华新建工集团有限公司作业内容主体结构(钢筋工程、模板工程、混凝土工程)交底时间 年 月 日交底内容:一、钢筋工程(一)、安全方面1、现场操作人员必须遵守项目部的安全规章制度,戴好安全帽,不违章作业。2、现场所有钢筋机械必须严格按使用规程进行操作,现场所有机械必须由专业电工负责检查验收合格后方可投入使用。3、雨季施工必须对现场进行雨季安全检查,发现问题及时处理5、注意各种露天使用的电气设备、电闸箱防雨措施是否落实;电焊机等应加防雨罩,雨天严禁进行露天的焊接工作。6、冬季施工时钢筋上的霜、雪及时清理,注意覆盖.7、使用钢筋切断机,只有当机械运转正常时方可断料。切断钢筋严禁超过机械的负载能力。使用弯曲机时,调头弯曲,防止碰撞人和物,更换插头、加油和清理时必须停机后进行。8、高空作业须搭设脚手架,并配置安全带。(二)、技术方面1、进场工人必须符合国家有关用工规定;工人进场必须经安全教育、技能培训,经考试合格后方可上岗。2、钢筋加工现场要建立严格的钢筋加工生产安全管理制度,以实际施工进度提前加工,施工班组长在工作过程中进行指导抽查,成品要在完成钢筋加工的检验后方可进行绑扎施工。3、钢筋下料尺寸必须准确,符合法律规范要求;钢筋切断时要在工作台上标出尺寸刻度,并设置挡板用于控制断料尺寸;如有发现钢筋有劈裂、缩头或严重的弯头等必须切除,钢筋的断口不得有马蹄形或起弯等现象.4、箍筋:有抗震要求的结构的箍筋末端做 135°弯钩,对有抗震要求的结构箍筋平直部分长度是钢筋直径的 10 倍。5、闪光对焊:施工前检查设备、电源是否处于正常状态,严禁超荷工作;钢筋端部若有弯折、扭曲,应予以矫直或切除,但不得锤击矫直;受力接头的位置应相互错开,同一区段内,受拉区的受力钢筋接头百分率不宜超过 50%.7、梁的钢筋搭接位置:上筋搭接在跨中,下筋在支座。同一断面钢筋搭接根数不大于钢筋总数的 50%。6、焊接外观质量检测要求:① 接头处不得有横向裂纹② 与电极接触处不得有明显烧伤③ 接头处的弯折角不得大于 3°④ 接头处的钢筋轴线偏移不得大于钢筋直径的 0。1 倍且不得大于 2mm7、马凳筋的制作要按所用部位先焊定型模具,尺寸检验无偏差后方可大批加工,加工后分类按规格码放,挂好标识,以备使用。8、钢筋搭接长度必须符合法律规范中纵向受力钢筋的最小搭接长...

1、当您付费下载文档后,您只拥有了使用权限,并不意味着购买了版权,文档只能用于自身使用,不得用于其他商业用途(如 [转卖]进行直接盈利或[编辑后售卖]进行间接盈利)。
2、本站所有内容均由合作方或网友上传,本站不对文档的完整性、权威性及其观点立场正确性做任何保证或承诺!文档内容仅供研究参考,付费前请自行鉴别。
3、如文档内容存在违规,或者侵犯商业秘密、侵犯著作权等,请点击“违规举报”。

碎片内容

主体结构安全技术交底

您可能关注的文档

确认删除?
VIP
微信客服
  • 扫码咨询
会员Q群
  • 会员专属群点击这里加入QQ群
客服邮箱
回到顶部