电脑桌面
添加小米粒文库到电脑桌面
安装后可以在桌面快捷访问

二次元作业指导书

二次元作业指导书_第1页
1/1
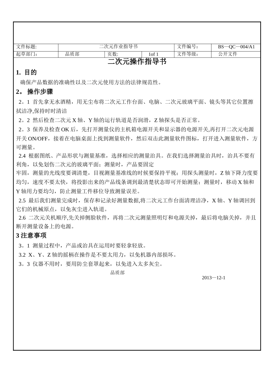
文件标题:二次元作业指导书文件编号:BS—QC—004/A1起草部门:品质部页数:1of 1文件等级:公开文件二次元操作指导书1. 目的 确保产品数据的准确性以及二次元使用方法的法律规范性。2。 操作步骤 2。1 首先拿无水酒精,用无尘布将二次元工作台面、电脑、二次元玻璃平面、镜头等其它位置擦拭洁净,保持时时清洁 2。2 然后检查二次元 X 轴、Y 轴的运行轨道是否润滑,Z 轴探头是否正常。 2。3 保养及检查 OK 后,先打开测量仪的主机箱电源开关和显示器的电源开关,再打开二次元电源开关 ON/OFF,接着在电脑桌面上找到测量软件,然后双击此测量软件图标,打开进入测量软件,方可测量。 2.4 根据图纸、产品形状与测量基准,选择相应的测量治具。在我们选择测量治具时,治具不要有利角,以免划伤二次元的玻璃平面;测量时,产品要固定牢固,测量的光线度要调清楚,目视测量基准线的时候要保持平视;用探头测量时,Z 轴下降力度要均匀,速度不要太快,将投影出来的产品线条调到最清楚状态即可开始测量;测量时,移动 X 轴和Y 轴用力要均匀,防止测量工件移位导致测量误差。 2.5 最后我们测量完成时,保存和记录好测量数据,将二次元工作台面清理洁净,X 轴、Y 轴调回到它们的机械原点,以免灰尘进入轨道。 2.6 二次元关机顺序,先关掉侧脸软件,再将二次元测量照明灯和电源关掉,最后将电脑关掉,并且断开测量设备上的电源。3 注意事项 3。1 测量过程中,产品或治具在运用时要轻拿轻放。 3.2 X、Y、Z 轴的摇柄在操作是不要太用力,以免机器内部损坏。 3。3 仪器不用时,要用防尘套罩起来,以免进入太多灰尘。 品质部2013—12-1

1、当您付费下载文档后,您只拥有了使用权限,并不意味着购买了版权,文档只能用于自身使用,不得用于其他商业用途(如 [转卖]进行直接盈利或[编辑后售卖]进行间接盈利)。
2、本站所有内容均由合作方或网友上传,本站不对文档的完整性、权威性及其观点立场正确性做任何保证或承诺!文档内容仅供研究参考,付费前请自行鉴别。
3、如文档内容存在违规,或者侵犯商业秘密、侵犯著作权等,请点击“违规举报”。

碎片内容

二次元作业指导书

您可能关注的文档

文森传品+ 关注
实名认证
内容提供者

一家传播文化教育的小店,资料丰富,随意挑选。

确认删除?
VIP
微信客服
  • 扫码咨询
会员Q群
  • 会员专属群点击这里加入QQ群
客服邮箱
回到顶部