电脑桌面
添加小米粒文库到电脑桌面
安装后可以在桌面快捷访问

交通灯控制逻辑电路设计

交通灯控制逻辑电路设计_第1页
1/18
交通灯控制逻辑电路设计_第2页
2/18
交通灯控制逻辑电路设计_第3页
3/18
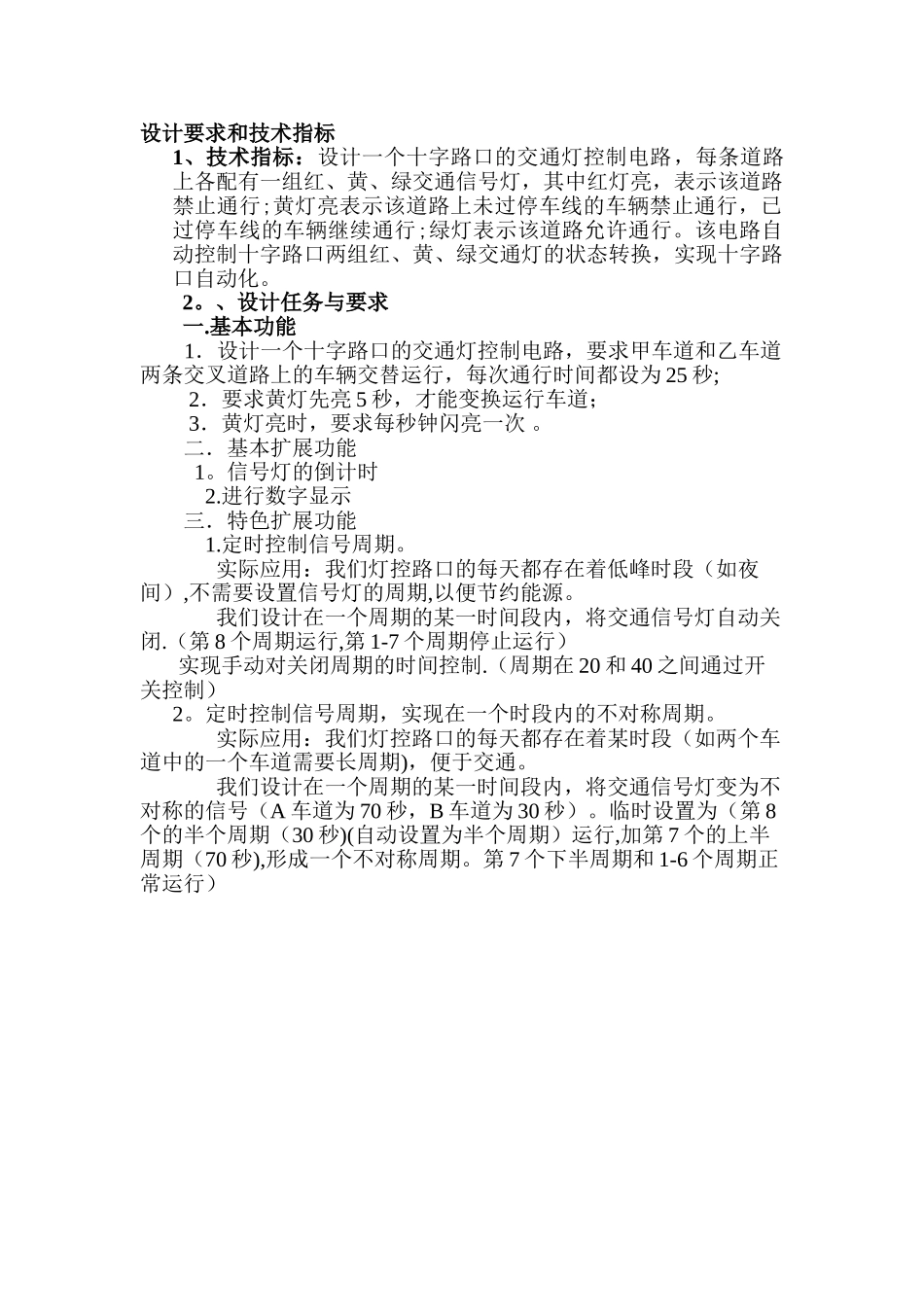
电工学(少学时)课程设计中国人民公安大学交通灯控制逻辑电路设计设计要求和技术指标1、技术指标:设计一个十字路口的交通灯控制电路,每条道路上各配有一组红、黄、绿交通信号灯,其中红灯亮,表示该道路禁止通行;黄灯亮表示该道路上未过停车线的车辆禁止通行,已过停车线的车辆继续通行;绿灯表示该道路允许通行。该电路自动控制十字路口两组红、黄、绿交通灯的状态转换,实现十字路口自动化。2。、设计任务与要求一.基本功能 1.设计一个十字路口的交通灯控制电路,要求甲车道和乙车道两条交叉道路上的车辆交替运行,每次通行时间都设为 25 秒; 2.要求黄灯先亮 5 秒,才能变换运行车道; 3.黄灯亮时,要求每秒钟闪亮一次 。二.基本扩展功能 1。信号灯的倒计时2.进行数字显示三.特色扩展功能1.定时控制信号周期。实际应用:我们灯控路口的每天都存在着低峰时段(如夜间),不需要设置信号灯的周期,以便节约能源。我们设计在一个周期的某一时间段内,将交通信号灯自动关闭.(第 8 个周期运行,第 1-7 个周期停止运行) 实现手动对关闭周期的时间控制.(周期在 20 和 40 之间通过开关控制) 2。定时控制信号周期,实现在一个时段内的不对称周期。实际应用:我们灯控路口的每天都存在着某时段(如两个车道中的一个车道需要长周期),便于交通。我们设计在一个周期的某一时间段内,将交通信号灯变为不对称的信号(A 车道为 70 秒,B 车道为 30 秒)。临时设置为(第 8个的半个周期(30 秒)(自动设置为半个周期)运行,加第 7 个的上半周期(70 秒),形成一个不对称周期。第 7 个下半周期和 1-6 个周期正常运行) 目录一、交通灯的组成…………………………………………….。...。。。4二、单元电路的设计…………………………………………….。。.71、秒脉冲发生器……………………………………………。。72、定时器………………………………………………….…。.83、控制信号发发生器.。……………………………………。。104.控制绿灯显示器.…………………………………………。13 5。控制器。……………………………………………………。146、附加功能(1)………………………………………… ..。……。.177、附加功能(2)…………………………………………。。.……。。18三、体会总结.。.....。。。。。。...。。。。...。。....。.。..。。.。..。.。.。。。。。。。。。。。.。。。..。..。.。。。..........

1、当您付费下载文档后,您只拥有了使用权限,并不意味着购买了版权,文档只能用于自身使用,不得用于其他商业用途(如 [转卖]进行直接盈利或[编辑后售卖]进行间接盈利)。
2、本站所有内容均由合作方或网友上传,本站不对文档的完整性、权威性及其观点立场正确性做任何保证或承诺!文档内容仅供研究参考,付费前请自行鉴别。
3、如文档内容存在违规,或者侵犯商业秘密、侵犯著作权等,请点击“违规举报”。

碎片内容

交通灯控制逻辑电路设计

确认删除?
VIP
微信客服
  • 扫码咨询
会员Q群
  • 会员专属群点击这里加入QQ群
客服邮箱
回到顶部