电脑桌面
添加小米粒文库到电脑桌面
安装后可以在桌面快捷访问

促销员薪酬制度

促销员薪酬制度_第1页
1/6
促销员薪酬制度_第2页
2/6
促销员薪酬制度_第3页
3/6
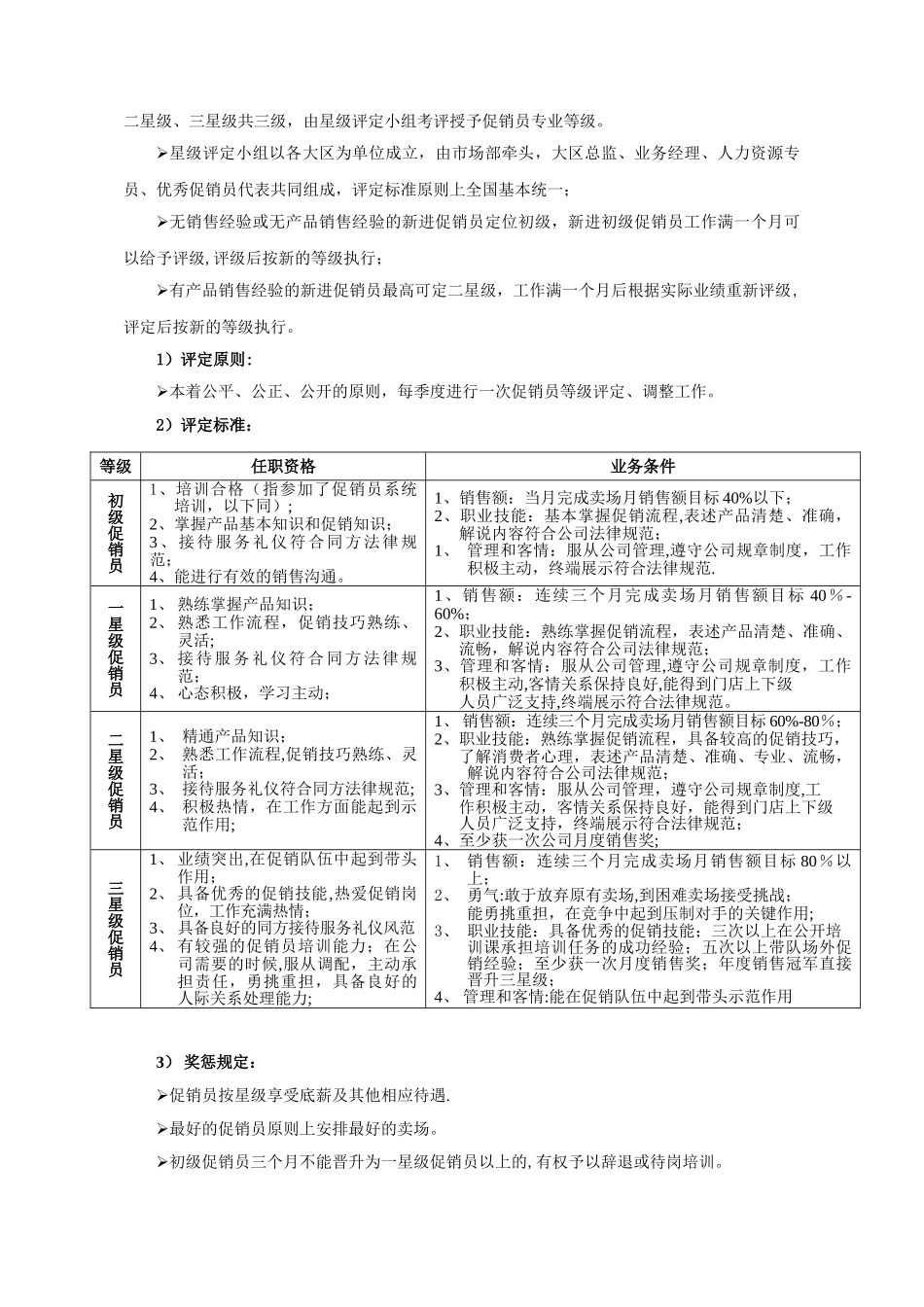
促销员薪酬制度一、目的1、根据地区差异、促销员综合素养差异、销售业绩贡献的差异等因素,建立具有市场竞争力的多元化的公平、公正促销员薪酬体系;2、建立促销员晋升体系,为促销员的职业成长打开空间.鼓舞促销员积极进取,不断提升个人综合素养和销售业绩,建立多元化的促销员奖励机制,为打造同方高素养的促销员团队奠定制度基础;3、完善促销员福利,稳定促销员队伍,吸引高素养的促销员人才。二、适用范围本制度适用于正式聘用并按事业部规定办理了相关人事手续的促销员。注:正式聘用的促销员不得兼职其他品牌销售,特别情况需另打报告审批(流程:大区提交申请报告→大区 HR 专员审核→驻营销人力资源经理审批)。三、薪酬结构底薪+销售提成+福利+月度/季度/年度奖底薪标准地区分类底薪标准(元)初级一星级二星级三星级一类70090010001200二类6508009001050三类6007008001000注:兼职促销员按与商场合同执行.合同必须及时报备人力资源中心,报备后执行。1、 地区分类全国地区分类查询表地区类别包含城市一类地区深圳、广州、北京、上海、杭州、苏州、东莞二类地区福州、厦门、天津、南京、常州、惠州、泉州、青岛、烟台、佛山、珠海、宁波、绍兴、无锡、沈阳、大连三类地区太原、长沙、南昌、南宁、海口、长春、哈尔滨、济南、武汉、郑州、成都、重庆、贵阳、昆明、西安、银川、兰州、秦皇岛、石家庄、合肥、呼和浩特、乌鲁木齐、湛江、汕头、扬州、洛阳、威海、镇江、南通、淄博、马鞍山、三明、温州、漳州、嘉兴、株洲、徐州、泰州、莆田、盘锦、岳阳、韶关、克拉马依、临沂、莱芜、济宁、嘉峪关、龙岩、盐城、唐山、十堰、泰安、潍坊、滨州、金昌、肇庆、连云港、枣庄、南平、日照、常德、宁德、湘潭、芜湖、郴州、玉溪、鞍山、秦皇岛、桂林、茂名、酒泉、淮安、德州、营口、安阳、咸阳、锦州、保定、黄石、衡阳、益阳备注以上未包含城市,原则上参照其所在省的省会城市地区类别执行,特别情况由各大区 HR 专员以《请示批复单》的形式另报人力资源中心审核批准后执行.2、 促销员等级评定根据促销员对工作态度、促销服务法律规范、产品知识、销售技巧、现场促销话术、形象礼仪的掌握水平和应用水平,以及以往的销售业绩和工作表现等因素,促销员等级分为初级、一星级、二星级、三星级共三级,由星级评定小组考评授予促销员专业等级。星级评定小组以各大区为单位成立,由市场部牵头,大区总监、业务经理、人力资源专...

1、当您付费下载文档后,您只拥有了使用权限,并不意味着购买了版权,文档只能用于自身使用,不得用于其他商业用途(如 [转卖]进行直接盈利或[编辑后售卖]进行间接盈利)。
2、本站所有内容均由合作方或网友上传,本站不对文档的完整性、权威性及其观点立场正确性做任何保证或承诺!文档内容仅供研究参考,付费前请自行鉴别。
3、如文档内容存在违规,或者侵犯商业秘密、侵犯著作权等,请点击“违规举报”。

碎片内容

促销员薪酬制度

您可能关注的文档

元素商铺+ 关注
实名认证
内容提供者

欢迎挑选合适的文档

确认删除?
VIP
微信客服
  • 扫码咨询
会员Q群
  • 会员专属群点击这里加入QQ群
客服邮箱
回到顶部