电脑桌面
添加小米粒文库到电脑桌面
安装后可以在桌面快捷访问

保代备考资料二:重点条款列示及比对

保代备考资料二:重点条款列示及比对_第1页
1/59
保代备考资料二:重点条款列示及比对_第2页
2/59
保代备考资料二:重点条款列示及比对_第3页
3/59
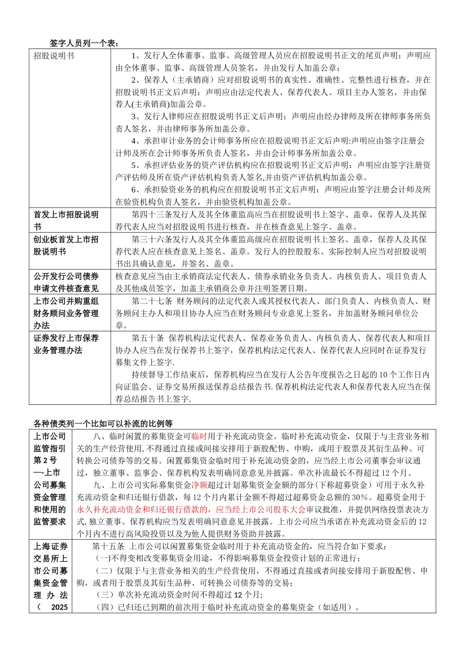
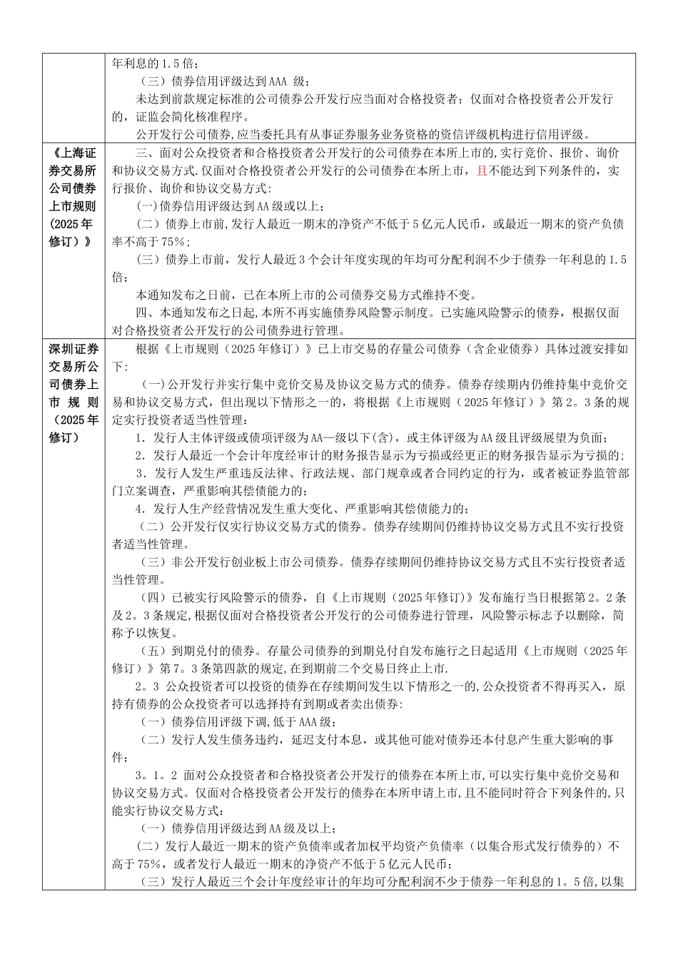
签字人员列一个表:招股说明书1、发行人全体董事、监事、高级管理人员应在招股说明书正文的尾页声明:声明应由全体董事、监事、高级管理人员签名,并由发行人加盖公章;2、保荐人(主承销商)应对招股说明书的真实性、准确性、完整性进行核查,并在招股说明书正文后声明:声明应由法定代表人、保荐代表人、项目主办人签名,并由保荐人(主承销商)加盖公章。3、发行人律师应在招股说明书正文后声明:声明应由经办律师及所在律师事务所负责人签名,并由律师事务所加盖公章。4、承担审计业务的会计师事务所应在招股说明书正文后声明:声明应由签字注册会计师及所在会计师事务所负责人签名,并由会计师事务所加盖公章。5、承担评估业务的资产评估机构应在招股说明书正文后声明:声明应由签字注册资产评估师及所在资产评估机构负责人签名,并由资产评估机构加盖公章。6、承担验资业务的机构应在招股说明书正文后声明:声明应由签字注册会计师及所在验资机构负责人签名,并由验资机构加盖公章。首发上市招股说明书第四十三条发行人及其全体董监高应当在招股说明书上签字、盖章,保荐人及其保荐代表人应当对招股说明书进行核查,并在核查意见上签字、盖章。创业板首发上市招股说明书第三十六条发行人及其全体董监高级应在招股说明书上签名、盖章,保荐人及其保荐代表人应在核查意见上签名、盖章。发行人的控股股东、实际控制人应当对招股说明书出具确认意见,并签名、盖章。公开发行公司债券申请文件核查意见核查意见应当由主承销商法定代表人、债券承销业务负责人、内核负责人、项目负责人及其他成员签字,加盖主承销商公章并注明签署日期。上市公司并购重组财务顾问业务管理办法第二十七条 财务顾问的法定代表人或其授权代表人、部门负责人、内核负责人、财务顾问主办人和项目协办人应当在财务顾问专业意见上签名,并加盖财务顾问单位公章。证券发行上市保荐业务管理办法第五十条 保荐机构法定代表人、保荐业务负责人、内核负责人、保荐代表人和项目协办人应当在发行保荐书上签字,保荐机构法定代表人、保荐代表人应同时在证券发行募集文件上签字.持续督导工作结束后,保荐机构应当在发行人公告年度报告之日起的 10 个工作日内向证监会、证券交易所报送保荐总结报告书.保荐机构法定代表人和保荐代表人应当在保荐总结报告书上签字.各种债类列一个比如可以补流的比例等上市公司监管指引第 2 号—-上市公司募集资金管理和使用的监管要求八、临时闲置的募...

1、当您付费下载文档后,您只拥有了使用权限,并不意味着购买了版权,文档只能用于自身使用,不得用于其他商业用途(如 [转卖]进行直接盈利或[编辑后售卖]进行间接盈利)。
2、本站所有内容均由合作方或网友上传,本站不对文档的完整性、权威性及其观点立场正确性做任何保证或承诺!文档内容仅供研究参考,付费前请自行鉴别。
3、如文档内容存在违规,或者侵犯商业秘密、侵犯著作权等,请点击“违规举报”。

碎片内容

保代备考资料二:重点条款列示及比对

您可能关注的文档

确认删除?
VIP
微信客服
  • 扫码咨询
会员Q群
  • 会员专属群点击这里加入QQ群
客服邮箱
回到顶部