电脑桌面
添加小米粒文库到电脑桌面
安装后可以在桌面快捷访问

内孔数控车削加工教案

内孔数控车削加工教案_第1页
1/5
内孔数控车削加工教案_第2页
2/5
内孔数控车削加工教案_第3页
3/5
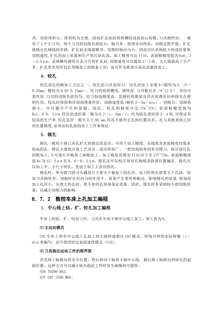
内孔数控车削加工教案数控车床上孔加工工艺很多零件如齿轮、轴套、带轮等,不仅有外圆柱面,而且有内圆柱面,在车床上加工内结构加工方法有钻孔、扩孔、铰孔、车孔等加工方法,其工艺适应性都不尽相同。应根据零件内结构尺寸以及技术要求的不同,选择相应的工艺方法.1.麻花钻钻孔如图 8—7—1,钻孔常用的刀具是麻花钻头(用高速钢制造) ,孔的主要工艺特点如下:钻头的两个主刀刃不易磨得完全对称,切削时受力不均衡;钻头刚性较差,钻孔时钻头容易发生偏斜。通常麻花钻头钻孔前,用刚性好的钻头,如用中心孔钻钻一个小孔,用于引正麻花钻开始钻孔时的定位和钻削方向。麻花钻头钻孔时切下的切屑体积大,钻孔时排屑困难,产生的切削热大而冷却效果差,使得刀刃容易磨损。因而限制了钻孔的进给量和切削速度,降低了钻孔的生产率。可见,钻孔加工精度低(IT2~13)、表面粗糙度值大(Ra12.5),一般只能作粗加工。钻孔后,可以通过扩孔、铰孔或镗孔等方法来提高孔的加工精度和减小表面粗糙度值。2.硬质合金可转位刀片钻头钻孔如图 8-7-2,CNC 车床通常也使用硬质合金可转位刀片钻头。可转位刀片的钻孔速度通常要比高速钢麻花钻的钻孔速度高很多。刀片钻头适用于钻孔直径范围为 16~80mm 的孔。刀片钻头需要较高的功率和高压冷却系统。假如孔的公差要求小于±0.05,则需要增加镗孔或铰孔等第二道孔加工工序,使孔加工到要求的尺寸。用硬质合金可转位刀片钻头钻孔时不需要钻中心孔。3.扩孔 扩孔是用扩孔钻对已钻或铸、锻出的孔进行加工,扩孔时的背吃刀量为 0.85~4。5mm 范围 图 8-7-1 麻花钻钻孔 图 8-7-2 硬质合金可转位刀片钻头钻孔内,切屑体积小,排屑较为方便。因而扩孔钻的容屑槽较浅而钻心较粗,刀具刚性好;一般有 3~4 个主刀刃,每个刀刃的切削负荷较小;棱刃多,使得导向性好,切削过程平稳。扩孔能修正孔轴线的歪斜,扩孔钻无端部横刃,切削时轴向力小,因而可以采纳较大的进给量和切削速度.扩孔的加工质量和生产率比钻孔高,加工精度可达 ITl0,表面粗糙度值为 Ra6。3~3.2μm。采纳镶有硬质合金刀片的扩孔钻,切削速度可以提高 2~3 倍,大大地提高了生产率。扩孔常常用作铰孔等精加工的准备丁序:也可作为要求不高孔的最终加工。4.铰孔铰孔是孔的精加工方法之一,铰孔的刀具是铰刀。铰孔的加工余量小(粗铰为 O。15~0.35mm,精铰为 0.05~0.15mm),铰刀的容屑槽浅,刚性好,刀刃数目多(6~12 个),导向可靠性好,刀刃的切削...

1、当您付费下载文档后,您只拥有了使用权限,并不意味着购买了版权,文档只能用于自身使用,不得用于其他商业用途(如 [转卖]进行直接盈利或[编辑后售卖]进行间接盈利)。
2、本站所有内容均由合作方或网友上传,本站不对文档的完整性、权威性及其观点立场正确性做任何保证或承诺!文档内容仅供研究参考,付费前请自行鉴别。
3、如文档内容存在违规,或者侵犯商业秘密、侵犯著作权等,请点击“违规举报”。

碎片内容

内孔数控车削加工教案

您可能关注的文档

确认删除?
VIP
微信客服
  • 扫码咨询
会员Q群
  • 会员专属群点击这里加入QQ群
客服邮箱
回到顶部