电脑桌面
添加小米粒文库到电脑桌面
安装后可以在桌面快捷访问

出差管理细则201006版

出差管理细则201006版_第1页
1/3
出差管理细则201006版_第2页
2/3
出差管理细则201006版_第3页
3/3
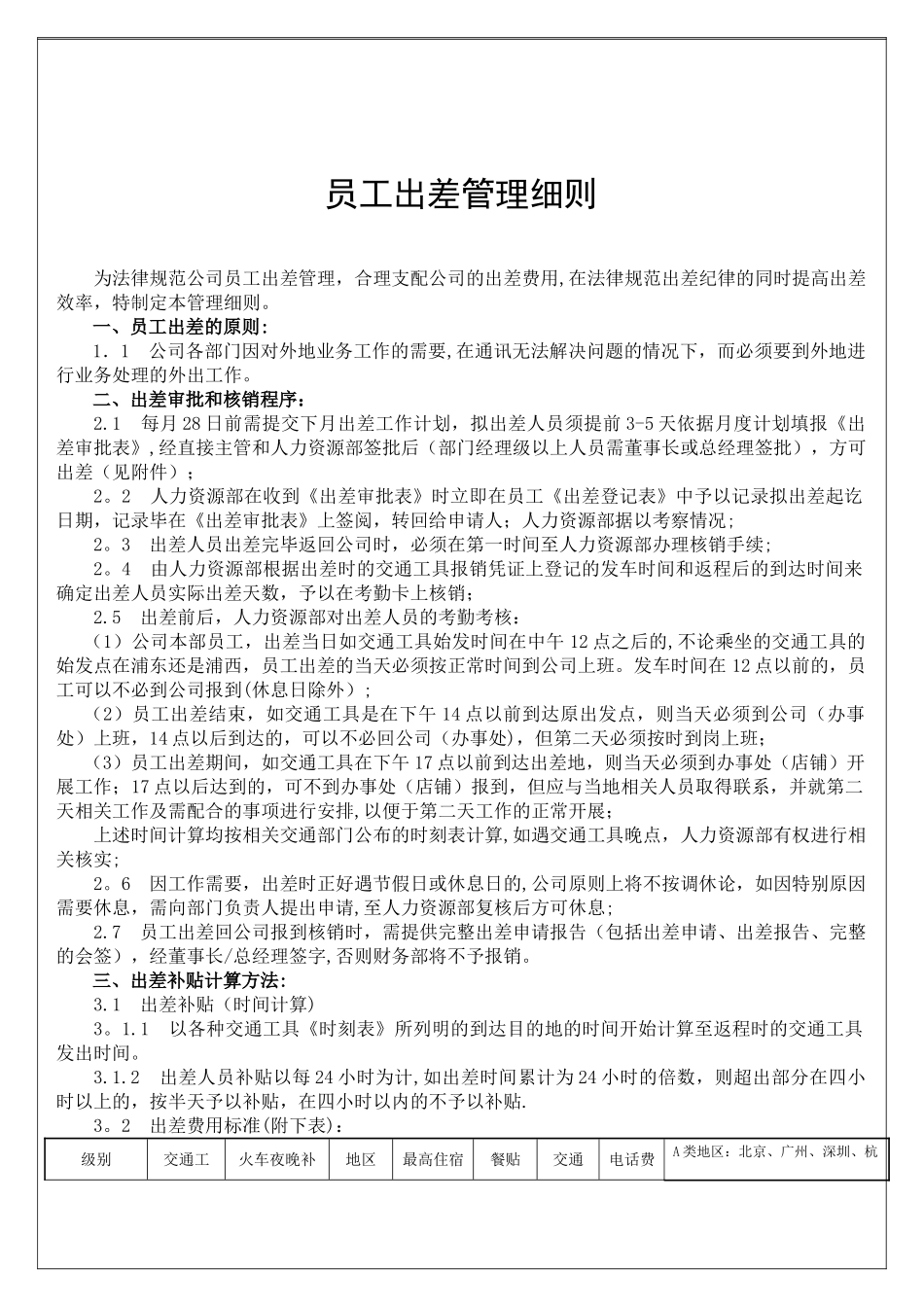
员工出差管理细则为法律规范公司员工出差管理,合理支配公司的出差费用,在法律规范出差纪律的同时提高出差效率,特制定本管理细则。一、员工出差的原则: 1.1 公司各部门因对外地业务工作的需要,在通讯无法解决问题的情况下,而必须要到外地进行业务处理的外出工作。二、出差审批和核销程序:2.1 每月 28 日前需提交下月出差工作计划,拟出差人员须提前 3-5 天依据月度计划填报《出差审批表》,经直接主管和人力资源部签批后(部门经理级以上人员需董事长或总经理签批),方可出差(见附件);2。2 人力资源部在收到《出差审批表》时立即在员工《出差登记表》中予以记录拟出差起讫日期,记录毕在《出差审批表》上签阅,转回给申请人;人力资源部据以考察情况;2。3 出差人员出差完毕返回公司时,必须在第一时间至人力资源部办理核销手续;2。4 由人力资源部根据出差时的交通工具报销凭证上登记的发车时间和返程后的到达时间来确定出差人员实际出差天数,予以在考勤卡上核销;2.5 出差前后,人力资源部对出差人员的考勤考核:(1)公司本部员工,出差当日如交通工具始发时间在中午 12 点之后的,不论乘坐的交通工具的始发点在浦东还是浦西,员工出差的当天必须按正常时间到公司上班。发车时间在 12 点以前的,员工可以不必到公司报到(休息日除外);(2)员工出差结束,如交通工具是在下午 14 点以前到达原出发点,则当天必须到公司(办事处)上班,14 点以后到达的,可以不必回公司(办事处),但第二天必须按时到岗上班;(3)员工出差期间,如交通工具在下午 17 点以前到达出差地,则当天必须到办事处(店铺)开展工作;17 点以后达到的,可不到办事处(店铺)报到,但应与当地相关人员取得联系,并就第二天相关工作及需配合的事项进行安排,以便于第二天工作的正常开展;上述时间计算均按相关交通部门公布的时刻表计算,如遇交通工具晚点,人力资源部有权进行相关核实;2。6 因工作需要,出差时正好遇节假日或休息日的,公司原则上将不按调休论,如因特别原因需要休息,需向部门负责人提出申请,至人力资源部复核后方可休息;2.7 员工出差回公司报到核销时,需提供完整出差申请报告(包括出差申请、出差报告、完整的会签),经董事长/总经理签字,否则财务部将不予报销。三、出差补贴计算方法:3.1 出差补贴(时间计算)3。1.1 以各种交通工具《时刻表》所列明的到达目的地的时间开始计算至返程时的交通工具发出时间。3.1.2 出差人员...

1、当您付费下载文档后,您只拥有了使用权限,并不意味着购买了版权,文档只能用于自身使用,不得用于其他商业用途(如 [转卖]进行直接盈利或[编辑后售卖]进行间接盈利)。
2、本站所有内容均由合作方或网友上传,本站不对文档的完整性、权威性及其观点立场正确性做任何保证或承诺!文档内容仅供研究参考,付费前请自行鉴别。
3、如文档内容存在违规,或者侵犯商业秘密、侵犯著作权等,请点击“违规举报”。

碎片内容

出差管理细则201006版

雏圣文化+ 关注
实名认证
内容提供者

欢迎光临,大量办公文档供您挑选。

确认删除?
VIP
微信客服
  • 扫码咨询
会员Q群
  • 会员专属群点击这里加入QQ群
客服邮箱
回到顶部