电脑桌面
添加小米粒文库到电脑桌面
安装后可以在桌面快捷访问

劳动合同法关键条款解读

劳动合同法关键条款解读_第1页
1/8
劳动合同法关键条款解读_第2页
2/8
劳动合同法关键条款解读_第3页
3/8
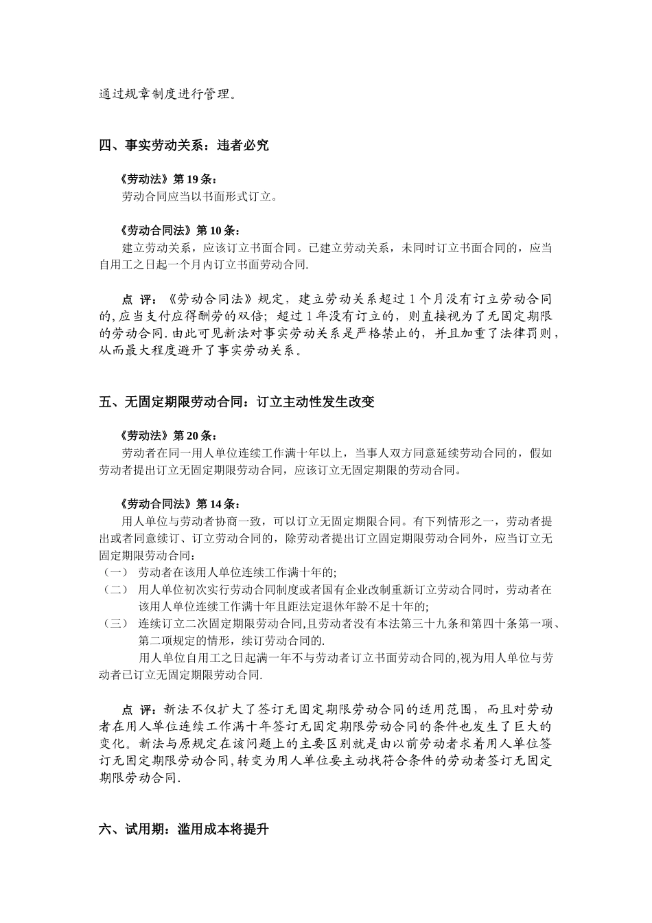
合同立法重要变化与点评-—《劳动合同法》关键条款解读一、适用范围:保护对象扩大《劳动法》第 2 条:在中华人民共和国境内的企业、个体经济组织(以下统称用人单位)和与之形成劳动关系的劳动者,适用本法。《劳动合同法》第 2 条:中华人民共和国境内的企业、个体经济组织、民办非企业单位的组织(以下称用人单位)与劳动者建立劳动关系,订立、履行、变更、解除或者终止劳动合同,适用本法。点 评:新法与原规定在法律适用范围上的变化主要是新法把民办非企业单位纳入到了劳动关系调整的范围之内,扩大了调整的范围.二、合同订立:强调诚实信用《劳动法》第 17 条:订立和变更劳动合同,应当遵循平等自愿、协商一致的原则,不得违反法律、行政法规的规定.《劳动合同法》第 3 条:订立劳动合同,应当遵循合法、公平、平等自愿、协商一致、诚实信用的原则.点 评:新法与原法律规定相比在劳动合同的订立原则上增加了两条原则,即公平原则与诚实信用原则。为了保护劳动者订立劳动合同时的合法权益,法律特别强调公平、诚信原则。三、规章制度制订:民主程序强化《劳动法》第 4 条:用人单位应当依法建立和完善规章制度,保障劳动者享有劳动权利和履行劳动义务。《劳动合同法》第 4 条:直接涉及劳动者切身利益的规章制度或者重大事项时,应该经职工代表大会或者全体职工讨论,提出方案和意见,与工会或者职工代表平等协商确定。点 评:在用人单位规章制度的制订程序上与原来规定相比,新法规定的非常详细。在新法的要求下,用人单位需要首先健全工会或职代会,否则就无法通过规章制度进行管理。四、事实劳动关系:违者必究《劳动法》第 19 条:劳动合同应当以书面形式订立。《劳动合同法》第 10 条:建立劳动关系,应该订立书面合同。已建立劳动关系,未同时订立书面合同的,应当自用工之日起一个月内订立书面劳动合同.点 评:《劳动合同法》规定,建立劳动关系超过 1 个月没有订立劳动合同的,应当支付应得酬劳的双倍;超过 1 年没有订立的,则直接视为了无固定期限的劳动合同.由此可见新法对事实劳动关系是严格禁止的,并且加重了法律罚则,从而最大程度避开了事实劳动关系。五、无固定期限劳动合同:订立主动性发生改变《劳动法》第 20 条:劳动者在同一用人单位连续工作满十年以上,当事人双方同意延续劳动合同的,假如劳动者提出订立无固定期限劳动合同,应该订立无固定期限的劳动合同。《劳动合同法》第 14 条:用人单位与...

1、当您付费下载文档后,您只拥有了使用权限,并不意味着购买了版权,文档只能用于自身使用,不得用于其他商业用途(如 [转卖]进行直接盈利或[编辑后售卖]进行间接盈利)。
2、本站所有内容均由合作方或网友上传,本站不对文档的完整性、权威性及其观点立场正确性做任何保证或承诺!文档内容仅供研究参考,付费前请自行鉴别。
3、如文档内容存在违规,或者侵犯商业秘密、侵犯著作权等,请点击“违规举报”。

碎片内容

劳动合同法关键条款解读

您可能关注的文档

津创媒+ 关注
实名认证
内容提供者

欢迎交流文创,小店资料希望满足您的需要。

确认删除?
VIP
微信客服
  • 扫码咨询
会员Q群
  • 会员专属群点击这里加入QQ群
客服邮箱
回到顶部