电脑桌面
添加小米粒文库到电脑桌面
安装后可以在桌面快捷访问

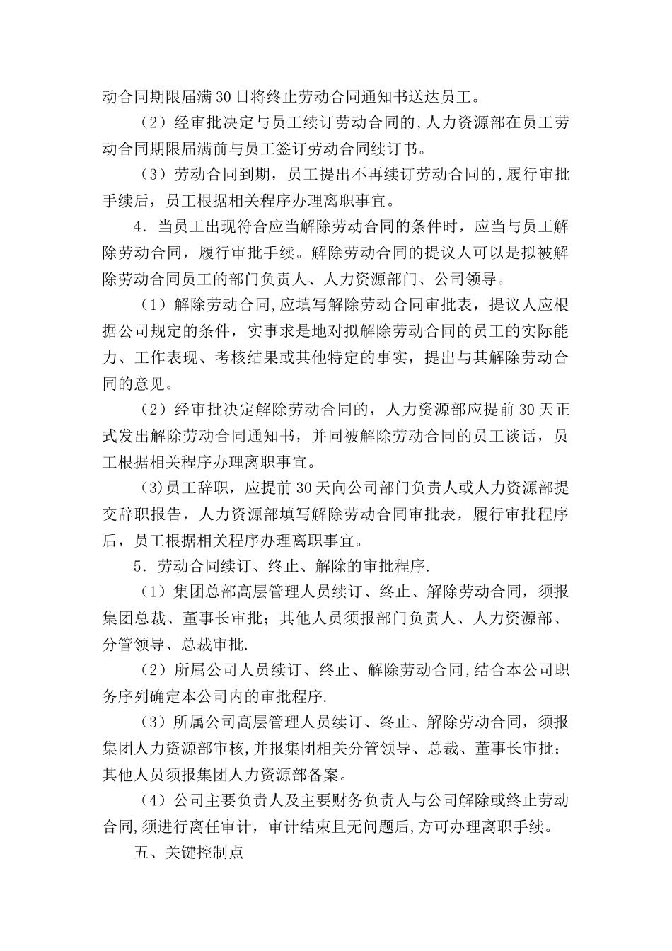
劳动合同管理流程

劳动合同管理流程_第1页
1/3
劳动合同管理流程_第2页
2/3
劳动合同管理流程_第3页
3/3
劳动合同管理流程一、业务目标法律规范公司劳动用工行为,加强劳动合同管理,保护公司与员工的合法权益。二、适用范围适用于集团总部及所属公司正式员工的劳动合同管理。三、主要风险1.劳动合同签订不及时、合同条款违法或错误,存在法律风险 2. 因劳动合同的解除不符合法律规定的要求,存在法律风险或给公司带来经济损失。3。 劳动合同续订、终止、解除的审批程序不符合公司制度规定,导致劳动合同管理工作出现重大失误。4. 公司主要负责人及主要财务负责人与公司解除或终止劳动合同,未进行离任审计或离任审计未完毕即办理离职手续。四、流程说明1。 员工与公司签订劳动合同之前,须提供原单位出具解除劳动合同的书面证明。劳动合同一式两份,员工签字,单位盖章,一份返回劳动者,一份由公司留存。2. 出现下列情况之一的,劳动合同应进行相应的变更,签订劳动合同变更协议书:(1)员工职务调整后任期发生变化时;(2)公司出资培训员工或出资招收应届毕业生,根据公司相关制度约定服务期限,要根据服务期限相应变更劳动合同期限。(3)出现符合劳动法规定的其他情况时。3.员工劳动合同期限届满前,应由其直接领导提出是否与该员工续订劳动合同的意见,写明原因,并填写员工续订/终止劳动合同审批表,履行审批手续。(1)经审批决定与员工终止劳动合同的,人力资源部在员工劳动合同期限届满 30 日将终止劳动合同通知书送达员工。(2)经审批决定与员工续订劳动合同的,人力资源部在员工劳动合同期限届满前与员工签订劳动合同续订书。 (3)劳动合同到期,员工提出不再续订劳动合同的,履行审批手续后,员工根据相关程序办理离职事宜。4.当员工出现符合应当解除劳动合同的条件时,应当与员工解除劳动合同,履行审批手续。解除劳动合同的提议人可以是拟被解除劳动合同员工的部门负责人、人力资源部门、公司领导。(1)解除劳动合同,应填写解除劳动合同审批表,提议人应根据公司规定的条件,实事求是地对拟解除劳动合同的员工的实际能力、工作表现、考核结果或其他特定的事实,提出与其解除劳动合同的意见。(2)经审批决定解除劳动合同的,人力资源部应提前 30 天正式发出解除劳动合同通知书,并同被解除劳动合同的员工谈话,员工根据相关程序办理离职事宜。(3)员工辞职,应提前 30 天向公司部门负责人或人力资源部提交辞职报告,人力资源部填写解除劳动合同审批表,履行审批程序后,员工根据相关程序办理离职事宜。 5.劳动合同续订、终止、...

1、当您付费下载文档后,您只拥有了使用权限,并不意味着购买了版权,文档只能用于自身使用,不得用于其他商业用途(如 [转卖]进行直接盈利或[编辑后售卖]进行间接盈利)。
2、本站所有内容均由合作方或网友上传,本站不对文档的完整性、权威性及其观点立场正确性做任何保证或承诺!文档内容仅供研究参考,付费前请自行鉴别。
3、如文档内容存在违规,或者侵犯商业秘密、侵犯著作权等,请点击“违规举报”。

碎片内容

劳动合同管理流程

您可能关注的文档

一帆文传+ 关注
实名认证
内容提供者

欢迎光临店铺,各类公文供您挑选。

确认删除?
VIP
微信客服
  • 扫码咨询
会员Q群
  • 会员专属群点击这里加入QQ群
客服邮箱
回到顶部