电脑桌面
添加小米粒文库到电脑桌面
安装后可以在桌面快捷访问

企业办公室制度管理规范条例VIP免费

企业办公室制度管理规范条例_第1页
1/4
企业办公室制度管理规范条例_第2页
2/4
企业办公室制度管理规范条例_第3页
3/4
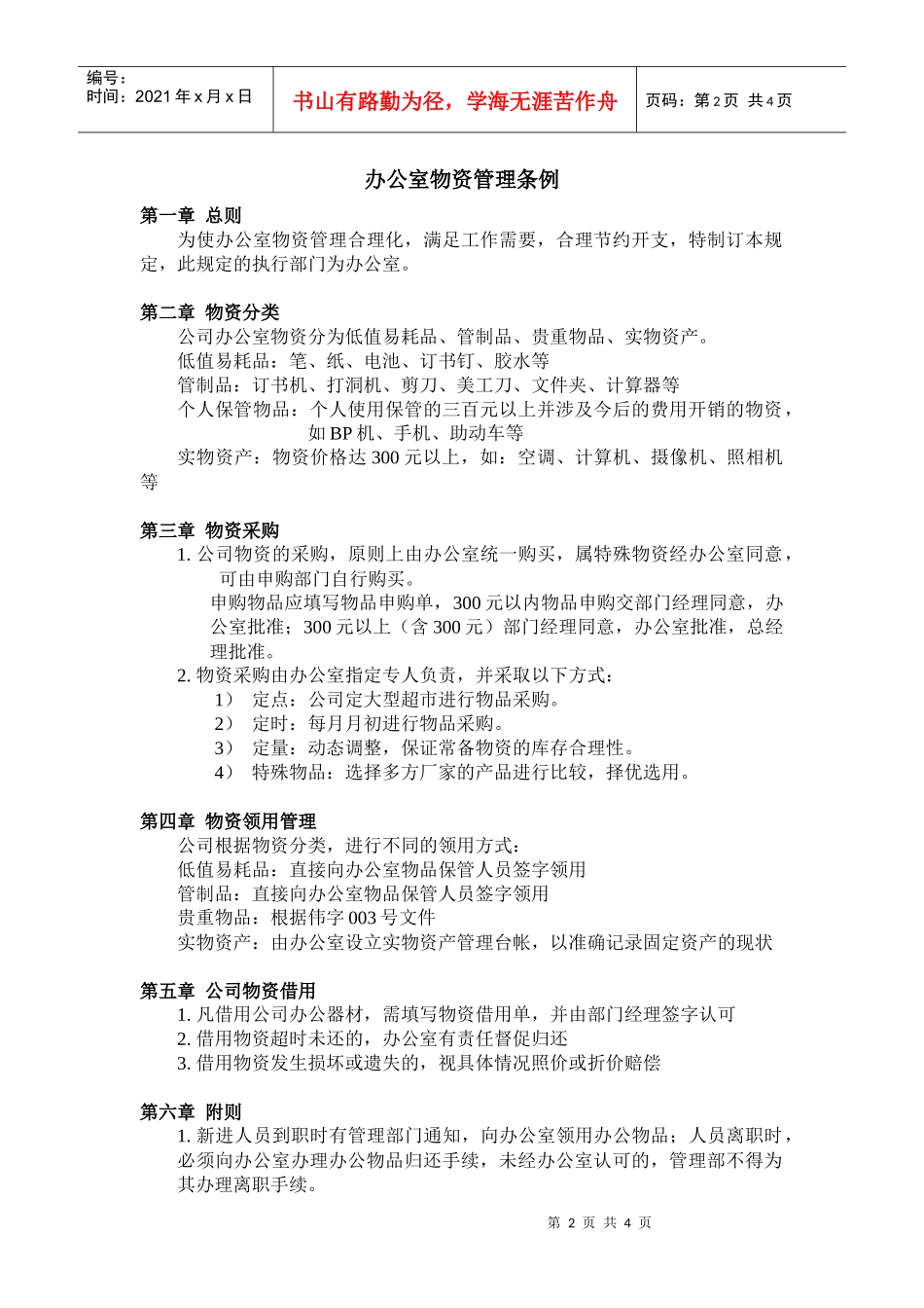
第1页共4页编号:时间:2021年x月x日书山有路勤为径,学海无涯苦作舟页码:第1页共4页第2页共4页第1页共4页编号:时间:2021年x月x日书山有路勤为径,学海无涯苦作舟页码:第2页共4页办公室物资管理条例第一章总则为使办公室物资管理合理化,满足工作需要,合理节约开支,特制订本规定,此规定的执行部门为办公室。第二章物资分类公司办公室物资分为低值易耗品、管制品、贵重物品、实物资产。低值易耗品:笔、纸、电池、订书钉、胶水等管制品:订书机、打洞机、剪刀、美工刀、文件夹、计算器等个人保管物品:个人使用保管的三百元以上并涉及今后的费用开销的物资,如BP机、手机、助动车等实物资产:物资价格达300元以上,如:空调、计算机、摄像机、照相机等第三章物资采购1.公司物资的采购,原则上由办公室统一购买,属特殊物资经办公室同意,可由申购部门自行购买。申购物品应填写物品申购单,300元以内物品申购交部门经理同意,办公室批准;300元以上(含300元)部门经理同意,办公室批准,总经理批准。2.物资采购由办公室指定专人负责,并采取以下方式:1)定点:公司定大型超市进行物品采购。2)定时:每月月初进行物品采购。3)定量:动态调整,保证常备物资的库存合理性。4)特殊物品:选择多方厂家的产品进行比较,择优选用。第四章物资领用管理公司根据物资分类,进行不同的领用方式:低值易耗品:直接向办公室物品保管人员签字领用管制品:直接向办公室物品保管人员签字领用贵重物品:根据伟字003号文件实物资产:由办公室设立实物资产管理台帐,以准确记录固定资产的现状第五章公司物资借用1.凡借用公司办公器材,需填写物资借用单,并由部门经理签字认可2.借用物资超时未还的,办公室有责任督促归还3.借用物资发生损坏或遗失的,视具体情况照价或折价赔偿第六章附则1.新进人员到职时有管理部门通知,向办公室领用办公物品;人员离职时,必须向办公室办理办公物品归还手续,未经办公室认可的,管理部不得为其办理离职手续。第3页共4页第2页共4页编号:时间:2021年x月x日书山有路勤为径,学海无涯苦作舟页码:第3页共4页2.办公室有权控制每位员工的办公物品领用总支出。办公行为规范第一章总则第一条为加强公司管理,维护公司良好形象,特制定本规范,明确要求,规范行为,创造良好的企业文化氛围。第二章细则第二条服务规范:1.仪表:公司职员工应仪表整洁、大方。2.微笑服务:在接待公司内外人员的垂询、要求等任何场合,应注释对方,微笑应答,切不可冒犯对方。3.用语:在任何场合应用语规范,语气温和,音量适中,严禁大声喧哗。4.现场接待:遇有客人进入工作场地应礼貌劝阻,上班时间(包括午餐时间)办公室内应保证有人接待。5.电话接听:接听电话应及时,一般铃响不应超过三声,如受话人不能接听,离之最近的职员应主动接听,重要电话作好接听记录,严禁占用公司电话时间太长。第三条办公秩序1.工作时间内不应无故离岗、串岗,不得闲聊、吃零食、大声喧哗,确保办公环境的安静有序。2.职员间的工作交流应在规定的区域内进行(大厅、会议室、接待室、总经理室)或通过公司内线电话联系,如需在个人工作区域内进行谈话的,时间一般不应超过三分钟(特殊情况除外)。3.职员应在每天的工作时间开始前和工作时间结束后做好个人工作区内的卫生保洁工作,保持物品整齐,桌面清洁。4.部、室专用的设备由部、室指定专人定期清洁,公司公共设施则由办公室负责定期的清洁保养工作。5.发现办公设备(包括通讯、照明、影音、电脑、建筑等)损坏或发生故障时,员工应立即向办公室报修,以便及时解决问题。第三章责任本制度的检查、监督部门为公司办公室、总经理共同执行,违反此规定的人员,将给予50-100元的扣薪处理。本制度的最终解释权在公司。保密制度第一章总则第一条为了维护公司利益,特制订本规定,公司全体员工必须严格遵守。第4页共4页第3页共4页编号:时间:2021年x月x日书山有路勤为径,学海无涯苦作舟页码:第4页共4页第二条秘密分为三等级:绝密、机密、密。第二章细则第三条严守秘密,不得以任何方式向公司内外无关人员散布、泄漏公司机密或涉及公司机密。第四...

1、当您付费下载文档后,您只拥有了使用权限,并不意味着购买了版权,文档只能用于自身使用,不得用于其他商业用途(如 [转卖]进行直接盈利或[编辑后售卖]进行间接盈利)。
2、本站所有内容均由合作方或网友上传,本站不对文档的完整性、权威性及其观点立场正确性做任何保证或承诺!文档内容仅供研究参考,付费前请自行鉴别。
3、如文档内容存在违规,或者侵犯商业秘密、侵犯著作权等,请点击“违规举报”。

碎片内容

企业办公室制度管理规范条例

中小学文库+ 关注
实名认证
内容提供者

精品资料应用尽有

确认删除?
VIP
微信客服
  • 扫码咨询
会员Q群
  • 会员专属群点击这里加入QQ群
客服邮箱
回到顶部