电脑桌面
添加小米粒文库到电脑桌面
安装后可以在桌面快捷访问

企业员工连动式管理流程设计培训VIP免费

企业员工连动式管理流程设计培训_第1页
1/5
企业员工连动式管理流程设计培训_第2页
2/5
企业员工连动式管理流程设计培训_第3页
3/5
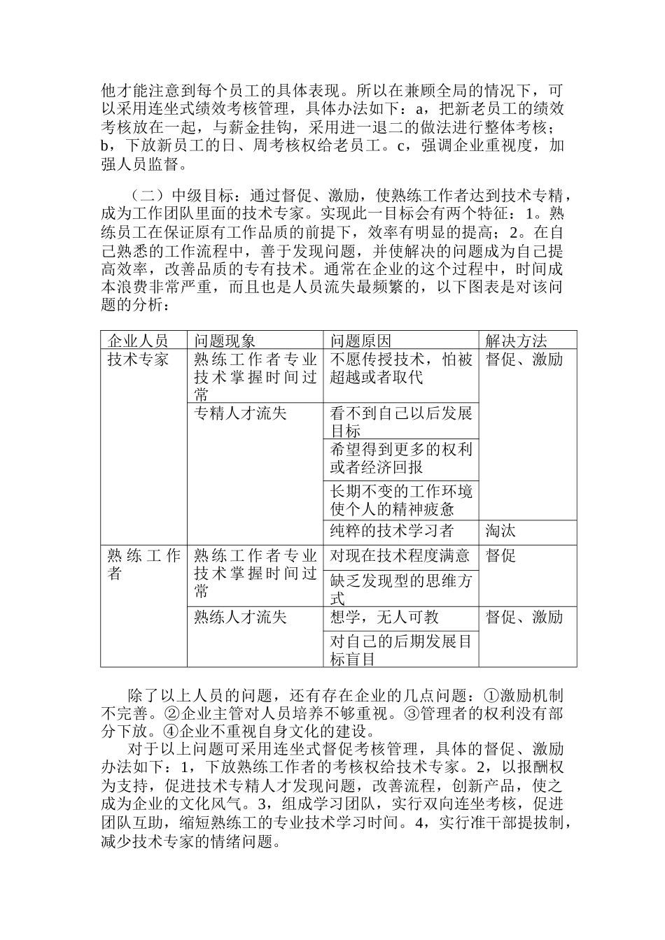
企业员工连动式管理流程设计工作效率、工作品质、规章制度、安全卫生、团队合作、创新改善、考勤、资源浪费工作技能、工作品质工作效率、工作品质创新改善工作效率、品质专业技能基本技能专业技能新员工熟练工作者技术专家企业典范报酬权合法权(企业人员连动式管理流程设计图)国际管理大师安德鲁·卡内基说:“带走我的员工,留下我的工厂,不久以后工厂会布满尘土;拿走我的工厂,留下我的员工,不久以后我还会有一座新更好的工厂”。这句话充分说明了以人为本的重要性,也说明了人员管理在企业管理流程中的重要地位。所谓的人员管理就是在监督工作效率和工作品质的过程中,逐步使企业员工在引导性思维的启发下,主动的发现、分析、解决问题,最终改善流程,创新产品的控制。以上是我通过两年的工作经验和后期的管理技能再培训所总结的“人员管理流程图”,这个流程图控制实施者是企业的中层管理人员,主要针对目标是一线员工。它分三个阶段来实施,第一个阶段是新员工到熟练工作者的转变,第二个阶段是熟练工作者到技术专家的价值提升,第三个阶段是技术专家到企业典范的忠诚员工的培养。整个流程由上面的连坐式绩效考核体系和下面的企业权利架构辅助支撑,以实现四大目标;1,促进团队合作,缩短员工掌握专业技能的时间。2,启发员工改善工作流程,实现产品创新。3,增强员工对企业的忠诚度。4,明确基层主管考核目标,节约考核成本。在说明具体流程之前,我想先说明一下在我心目中管理者所拥有的企业权利,以及企业在人员管理中可能会遇到的问题。目前的企业内的权利分为四类:合法权(组织制定,有处罚监督的权利)、报酬权(金钱引诱)、专家权(掌握专业技能)、典范权(靠个人魅力影响群体进步),前两种是企业能给管理者的,但最为有效的是后两种,拥有专业技术的同时又具有企业忠诚度,可以从节约成本,提高效率的角度为企业考虑,做到尽职尽责,那么这种人再给予一定的合法权和报酬权,就具有了典范权,能够靠个人魅力影响带动其他人,他们也是形成企业文化所必须的。根据本人实际工作中的经验和对现有企业人员管理问题案例的分析,目前,企业可能会发生在人员管理上的问题分为五类:①企业技术专精人才的流失;②员工专业技术的掌握速度缓慢;③技术专家缺乏责任心和危机感,无心改善流程,创新技术;④员工缺乏团队合作精神;⑤人员的考核目标不明确;⑥人员考核成本花费过高。带着以上这几个问题的思考,我将把企业人员管理流程设计图,分成三个目标,进行详细的说明。(一)初级目标:通过严格监督让新员工迅速的掌握基本技能,成为熟练工作者。这一目标的完成必须具备两个点:A,员工了解公司产品(这里产品的定义,包括以服务为主,付出脑力和体力的劳动力产品),B,能按公司标准的工作效率和工作品质,完成任务。实现此标准时,容易出现新员工学习速度缓慢,产品品质低下问题。这种情况在制造型和服务型企业都有出现,时下企业的做法是在试用期时间段集中给新员工灌输企业思想,介绍公司产品,由熟练工作者传授基本技能,这样做的原因是试用期低薪酬,没牵合同,考核不通过,可以随时炒掉。但如果没有作好人员管理和标准的考核,一旦过了试用期,产品品质低下的问题就会暴露无疑。以下的图表列出了出现问题的原因和解决办法:企业人员问题现象问题原因解决方法熟练工作者对新员工的教授时间过长教授方法不正确控制对人员培训思想上不重视监督技能教授不完全不愿教,或怕被超越自己本来技术不过关新员工技能学习时间过长学习意愿不强监督想学,但没人教基本技能熟练度不高教授者有所保留以上只涉及熟练工作者和新员工,因为一个管理者,他控制的是全局,而员工的相互学习是一个局部,如果作为管理者每刻都只关注员工的细节,那就会发生救火现象严重的局面。管理的计划、组织、指挥、协调、控制,是对整个工作流程的管理,当工作效率、工作品质、规章制度、安全卫生、创新改善、考勤都完成的情况下,他才能注意到每个员工的具体表现。所以在兼顾全局的情况下,可以采用连坐式绩效考核管理,具体办法如下:a,把新老员工的绩效考核放在一起,与薪金挂钩,采用进一...

1、当您付费下载文档后,您只拥有了使用权限,并不意味着购买了版权,文档只能用于自身使用,不得用于其他商业用途(如 [转卖]进行直接盈利或[编辑后售卖]进行间接盈利)。
2、本站所有内容均由合作方或网友上传,本站不对文档的完整性、权威性及其观点立场正确性做任何保证或承诺!文档内容仅供研究参考,付费前请自行鉴别。
3、如文档内容存在违规,或者侵犯商业秘密、侵犯著作权等,请点击“违规举报”。

碎片内容

企业员工连动式管理流程设计培训

确认删除?
VIP
微信客服
  • 扫码咨询
会员Q群
  • 会员专属群点击这里加入QQ群
客服邮箱
回到顶部