电脑桌面
添加小米粒文库到电脑桌面
安装后可以在桌面快捷访问

停车场场地租赁合同VIP专享VIP免费

停车场场地租赁合同_第1页
1/5
停车场场地租赁合同_第2页
2/5
停车场场地租赁合同_第3页
3/5
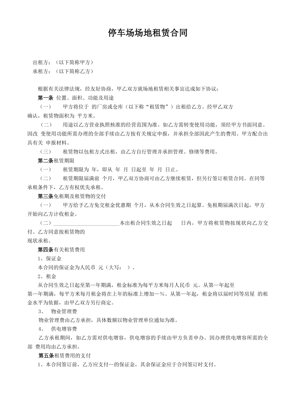
停车场场地租赁合同出租方:(以下简称甲方)承租方:(以下简称乙方)根据有关法律法规,经友好协商,甲乙双方就场地租赁相关事宜达成如下协议:第一条位置、面积、功能及用途(一)甲方将位于的厂房或仓库(以下称“租赁物”)出租给乙方。经甲乙双方确认,租赁物面积为平方米。(二)用途以乙方营业执照核准的经营范围为准。如乙方需转变使用功能,须经甲方书面同意。因改变使用功能所需办理的全部手续由乙方按有关规定申报,并承担全部因此产生的费用。甲方配合出具有关申报材料。(三)租赁物以包租方式出租,由乙方自行管理并承担管理、修缮等费用。第二条租赁期限(一)租赁期限为年,即从年月日起至年月日止。(二)租赁期限届满前个月,甲乙双方协商可由乙方继续租赁,但另行签订租赁合同。在同等承租条件下,乙方有权优先承租。第三条免租期及租赁物的交付(一)甲方给予乙方免交租金优惠期个月,从本合同生效之日起算。免租期届满次日起,甲方开始向乙方计收租金。(二)__________________________本出租合同生效之日起日内,甲方将租赁物按现状向乙方交付。乙方同意按租赁物的现状承租。第四条有关租赁费用1、保证金本合同的保证金为人民币元(大写:)。2、租金从合同生效之日起至第—年期满,租金标准为每平方米每月人民币元。从第—年起至第—年期满,每平方米每月租金将在上年的标准上增加—%。从第—年起,租金将以届时同等房屋的租金水平为依据,由甲乙双方另行商定。3、物业管理费物业管理费由乙方承担,具体数额以物业管理单位通知为准。4、供电增容费乙方承租期间,如乙方需对供电增容,供电增容的手续由甲方负责申办。因办理供电增容所需的全部费用均由乙方承担。第五条租赁费用的支付1、本合同签订前,乙方应支付—的保证金,其余保证金应于合同签订时支付。租赁期限届满,在乙方交清了全部应付的租金、物业管理费及因承租所产生的一切费用,并按本合同规定标准交还租赁物后—日内,甲方将保证金退还给乙方。2、乙方应于每月日以前将当月租金支付至甲方指定的账号______________________。甲方变更指定账号应提前以书面通知乙方。乙方未按期支付租金,应向甲方支付滞纳金。滞纳金按应支付而未支付租金总额日万分之累计计3、乙方应按物业管理单位通知的期限支付物业管理费。逾期支付物业管理费的,应向甲方支付滞纳金。滞纳金按应支付而未支付物业管理费总额日万分之累计计算。4、乙方承租期间,如乙方需对供电增容,甲方应予以申办。因申办供电增容所需的相关费用(包括但不限于增容),由乙方承担。乙方应在甲方申报有关手续时预付应承担费用。第六条租赁物的转让及优先购买权在租赁期限内,如甲方转让租赁物的部分或全部所有权,甲方应提前通知乙方,并确保受让人继续履行本合同。在同等条件下,乙方有权优先受让租赁物。第七条专用设施、场地的维修、保养1、租赁期间,乙方享有租赁物所属设施的专用权。乙方应负责租赁物的专用设施的维护、保养、年审等事项,甲方有权对此进行抽查。乙方保证在本合同终止时,专用设施得以可靠运行状态随同租赁物归还甲方。2、乙方对租赁物附属物负有妥善使用及维护之责任,对各种可能出现的故障和危险应及时消除,以避免一切可能发生的隐患。3、乙方应爱护租赁物。因乙方使用不当造成租赁物损坏或减损价值,乙方应负责维修,所需费用由乙方承担。第八条消防安全1、租赁期间,乙方须严格遵守《中华人民共和国消防条例》以及甲方的有关制度,积极配合甲方做好消防工作。否则,由此产生的一切责任及损失由乙方承担。2、乙方应在租赁物内按有关规定配置灭火器,严禁将楼宇内消防设施用作其它用途。3、租赁期间,确因维修等事务需在租赁物内进行一级临时动火作业时(含电焊、风焊等明火作业)须按规定报消防主管部门批准。4、乙方应按消防部门有关规定全面负责租赁物内的防火安全。甲方有权检查租赁物的防火安全情况,但应事先书面通知乙方,乙方不得无理拒绝或延迟同意。第九条保险租赁期限内,甲方负责承担费用购买租赁物的保险,乙方负责承担费用购买租赁物内乙方的财产及其它必要的保险(包括责任险)。若甲乙各方未购...

1、当您付费下载文档后,您只拥有了使用权限,并不意味着购买了版权,文档只能用于自身使用,不得用于其他商业用途(如 [转卖]进行直接盈利或[编辑后售卖]进行间接盈利)。
2、本站所有内容均由合作方或网友上传,本站不对文档的完整性、权威性及其观点立场正确性做任何保证或承诺!文档内容仅供研究参考,付费前请自行鉴别。
3、如文档内容存在违规,或者侵犯商业秘密、侵犯著作权等,请点击“违规举报”。

碎片内容

停车场场地租赁合同

确认删除?
VIP
微信客服
  • 扫码咨询
会员Q群
  • 会员专属群点击这里加入QQ群
客服邮箱
回到顶部