电脑桌面
添加小米粒文库到电脑桌面
安装后可以在桌面快捷访问

专项安全检查方案VIP免费

专项安全检查方案_第1页
1/40
专项安全检查方案_第2页
2/40
专项安全检查方案_第3页
3/40
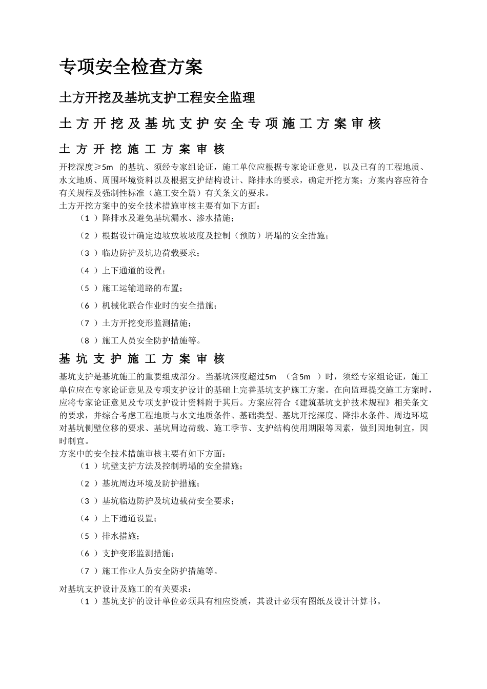
专项安全检查方案土方开挖及基坑支护工程安全监理土方开挖及基坑支护安全专项施工方案审核土方开挖施工方案审核开挖深度≥5m的基坑、须经专家组论证,施工单位应根据专家论证意见,以及已有的工程地质、水文地质、周围环境资料以及根据支护结构设计、降排水的要求,确定开挖方案;方案内容应符合有关规程及强制性标准(施工安全篇)有关条文的要求。土方开挖方案中的安全技术措施审核主要有如下方面:(1)降排水及避免基坑漏水、渗水措施;(2)根据设计确定边坡放坡坡度及控制(预防)坍塌的安全措施;(3)临边防护及坑边荷载要求;(4)上下通道的设置;(5)施工运输道路的布置;(6)机械化联合作业时的安全措施;(7)土方开挖变形监测措施;(8)施工人员安全防护措施等。基坑支护施工方案审核基坑支护是基坑施工的重要组成部分。当基坑深度超过5m(含5m)时,须经专家组论证,施工单位应在专家论证意见及专项支护设计的基础上完善基坑支护施工方案。在向监理提交施工方案时,应将专家论证意见及专项支护设计资料附于其后。方案应符合《建筑基坑支护技术规程》相关条文的要求,并综合考虑工程地质与水文地质条件、基础类型、基坑开挖深度、降排水条件、周边环境对基坑侧壁位移的要求、基坑周边荷载、施工季节、支护结构使用期限等因素,做到因地制宜,因时制宜。方案中的安全技术措施审核主要有如下方面:(1)坑壁支护方法及控制坍塌的安全措施;(2)基坑周边环境及防护措施;(3)基坑临边防护及坑边载荷安全要求;(4)上下通道设置;(5)排水措施;(6)支护变形监测措施;(7)施工作业人员安全防护措施等。对基坑支护设计及施工的有关要求:(1)基坑支护的设计单位必须具有相应资质,其设计必须有图纸及设计计算书。(2)当基坑支护安排给分包单位施工时,应审查基坑支护分包单位的资质、安全生产许可证以及项目经理、安全员、特种作业人员的安全上岗资格证,必须符合要求。常用的基坑支护型式有如下几种:1)排桩式挡土墙:以某种桩型按队列式布置组成的基坑支护结构。2)地下连续墙:用机械施工方法成槽浇灌钢筋混凝土形成的地下墙体。3)水泥土墙:由水泥土桩相互搭接形成的格栅状、壁状等形式的重力式结构。4)土钉墙:采用土钉加固的基坑侧壁土体与护面等组成的支护结构。5)土层锚杆:由设置于钻孔内的钢筋或钢绞线与孔内注浆体组成的受拉杆体。6)其他还有钢木支撑、钢板桩围堰、旋喷墙等支护型式。土方开挖及基坑支护现场安全检查内容(1)严格执行施工组织设计和安全技术措施,不得擅自修改。(2)现场施工区域应有安全标志和围护设施。危险处,夜间应设红色标志灯。(3)基坑周边必须设置防护栏杆,栏杆应由上下两道横杆及栏杆柱组成,上杆离地高度为1.0-1.2m,下杆离地高度为0.5-0.6m。横杆长度大于2m时,必须加设栏杆柱。(4)栏杆柱的固定及其横杆的连接,其整体构造应使防护栏杆在上杆任何处,能经受任何方向的1000N外力。当栏杆所处位置有发生人群拥挤、车辆冲击或物件碰撞等可能时,应加大横杆截面或加密柱距。(5)防护栏杆必须自上而下用安全立网封闭,或在栏杆下边设置严密固定的高度不低于180mm的挡脚板或400mm的挡脚笆。挡脚板与挡脚笆上如有孔眼,不应大于25mm。板与笆下边距离地面的孔隙不应大于10mm。(6)边坡坡度应严格按设计要求进行放坡。(7)软土基坑必须分层均衡开挖,层高不宜超过1m。(8)作业中应由上而下分层开挖,遵循先放坡,先支护,后开挖的原则。(9)机械挖土作业时,应采取措施防止碰撞支护结构、工程桩或扰动基底原状土。(10)严禁采用挖空底脚的方法进行土方施工。(11)当采用机械挖土时,机械旋转半径内不得有人。(12)当采用人工挖土时,人与人之间的操作间距不得小于2m。(13)作业人员必须沿斜桥道上下基坑,严禁施工人员采踏边坡上下坑槽。(14)基坑现场排水措施应落实,防止基坑内积水而使基坑土体恶化影响支护结构稳定。(15)基坑施工期间应设专人巡查其周围地面变化情况,发现裂缝或塌陷应及时分析处理。(16)对基坑边坡和固壁支架应随时检查,发现边坡有裂痕、疏松或支撑有折断、走动,应立即采取...

1、当您付费下载文档后,您只拥有了使用权限,并不意味着购买了版权,文档只能用于自身使用,不得用于其他商业用途(如 [转卖]进行直接盈利或[编辑后售卖]进行间接盈利)。
2、本站所有内容均由合作方或网友上传,本站不对文档的完整性、权威性及其观点立场正确性做任何保证或承诺!文档内容仅供研究参考,付费前请自行鉴别。
3、如文档内容存在违规,或者侵犯商业秘密、侵犯著作权等,请点击“违规举报”。

碎片内容

专项安全检查方案

确认删除?
VIP
微信客服
  • 扫码咨询
会员Q群
  • 会员专属群点击这里加入QQ群
客服邮箱
回到顶部