电脑桌面
添加小米粒文库到电脑桌面
安装后可以在桌面快捷访问

A公司集团创新劳动定额定员标准实践VIP免费

A公司集团创新劳动定额定员标准实践_第1页
1/8
A公司集团创新劳动定额定员标准实践_第2页
2/8
A公司集团创新劳动定额定员标准实践_第3页
3/8
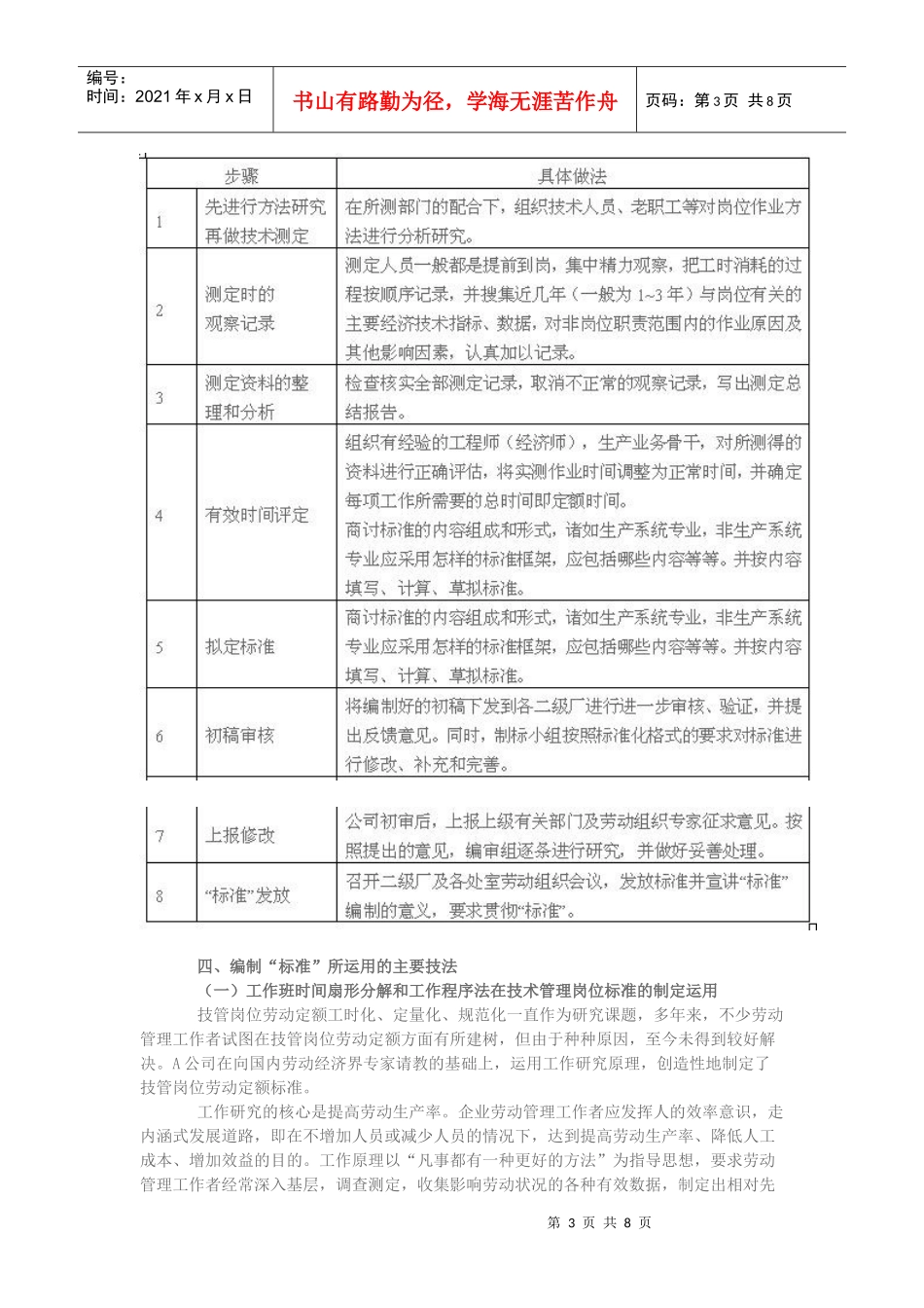
第1页共8页编号:时间:2021年x月x日书山有路勤为径,学海无涯苦作舟页码:第1页共8页A公司集团创新劳动定额定员标准实践劳动定额是企业管理的一项重要基础性工作。在企业的各种技术经济定额中,劳动定额占有重要地位。正确地制定和贯彻劳动定额,对于组织和推动企业生产的发展,具有多方面的重要作用。但是,如何进行劳动定额?这对于许多公司来说却是一个难题。本案例就介绍了某集团公司想创新劳动定额定员标准实践。一、背景介绍A公司于1958年建厂投产,历经半个多世纪的艰苦奋斗,已发展成为我国重要的优质板材生产基地,是某省钢铁集团的核心企业。上世纪九十年代,A公司主动走向市场,通过推行并不断深化“模拟市场核算、实行成本否决”经营机制,创造了闻名全国的“A公司经验”,被誉为“全国工业战线上的一面红旗”。进入新世纪以来,A公司加快用高新技术和先进适用技术改造提升传统产业步伐,相继建成投产了年产250万吨薄板坯连铸连轧生产线、国内第一条热轧薄板酸洗镀锌生产线、年产130万吨冷轧薄板生产线,和以新区为代表的一大批具有国际一流水平的大型现代化装备,综合竞争实力发生了质的飞跃,产品结构实现了由普通建材为主向优质板材为主的转变。A公司现有总资产618亿元,职工2.4万人,具备了年产千万吨钢的综合生产能力。二、A公司面临的问题(一)几年来,A公司钢铁集团(以下简称“A公司”)经过多次机构改革、人员分流、坚定不移地走减员增效的路子,产值劳效、实物劳效在国内钢铁企业排前几位。A公司是国务院号召全国学习典型,客观上给A公司的人力资源管理者提出了更高的要求,客观上要求A公司的各项基础工作应当是一流的。(二)国家虽然颁发了“部标”和“行业标准”,但是随着企业管理工作的不断深化,这些标准不断受到本企业生产条件、设备环境等因素的影响,在执行上难以全面贯彻。必须与时俱进,不断发展、完善定额定员标准。第2页共8页第1页共8页编号:时间:2021年x月x日书山有路勤为径,学海无涯苦作舟页码:第2页共8页(三)全国劳动定额定员会议多次提出要立足企业,依据科学方法,采用现代技术来开展科学合理的定额定员标准的制定修订工作。国家劳动定员定额专业委员会每年也都明确指出,企业劳动定额定员标准化工作,首先是制定标准,即要抓紧劳动定员定额标准的制定和修订,标准范围要由企业一线人员扩展到企业二三线人员要深入研究与探讨。从A公司内部来讲,不仅公司主管领导和各单位厂长十分重视劳动定员定额工作,而且劳动工资部具有一批技术理论水平较高、实践经验丰富的劳动定额定员管理骨干。为了适应企业战略发展的需要,进一步提高企业劳动生产率和经济效益,使公司更加有序合理地组织生产经营,制定势在必行。三、A公司所采取的措施“标准”共33册,28个专业,约140万字。内容主要由两大部分组成,即操作岗位定员定额标准,技术管理岗位定员定额标准。标准具体内容如下:操作岗位标准,明确了各岗位的岗位分布、岗位工作环境状况、技术参数、设备条件、生产过程作业方式、劳动组织方式、主要职责、定员定额数量和质量,作业时间标准、岗位档次等。技管岗位标准明确了各岗位的主要职责、工作项目、工作程序、平均定额工时、年内频次和年定额工时等,并把各工作程序时间消耗进行了标准化、定量化。(一)标准工作1.按照公司关于制定劳动定员定额标准的通知要求,在全公司范围进行广泛宣传劳动定额定员标准化。2.成立制标领导小组。由公司领导牵头,劳动工资部具体组织。制标领导小组组长、副组长由公司领导担任,主编、副主编和主要起草人由劳动工资部处长和劳动组织专业人员承担。3.从二级厂抽选懂生产、会管理从事“双定”工作的大中专毕业生组成测定队伍,并聘请省内劳动组织专家对测定人员进行劳动测定方面的业务培训。(二)调查测定及主要编制步骤首先在劳动工资部各科室进行试测,采用的主要测定方法有:工作日写实法、工序测定法、数理统计法等定量时间研究方法,全方位、多角度描述影响岗位劳动负荷的诸多因素。然后对测定结果和测定方法进行分析研究,为正式测定做好准备。在总结试测和测定方法的基础上,进一步对全公司所...

1、当您付费下载文档后,您只拥有了使用权限,并不意味着购买了版权,文档只能用于自身使用,不得用于其他商业用途(如 [转卖]进行直接盈利或[编辑后售卖]进行间接盈利)。
2、本站所有内容均由合作方或网友上传,本站不对文档的完整性、权威性及其观点立场正确性做任何保证或承诺!文档内容仅供研究参考,付费前请自行鉴别。
3、如文档内容存在违规,或者侵犯商业秘密、侵犯著作权等,请点击“违规举报”。

碎片内容

A公司集团创新劳动定额定员标准实践

中小学教育精品资料+ 关注
实名认证
内容提供者

中小学教育资料,优质文档创作者

确认删除?
VIP
微信客服
  • 扫码咨询
会员Q群
  • 会员专属群点击这里加入QQ群
客服邮箱
回到顶部