电脑桌面
添加小米粒文库到电脑桌面
安装后可以在桌面快捷访问

国家电子信息产业调整和振兴规划中电子信息产业技...VIP免费

国家电子信息产业调整和振兴规划中电子信息产业技..._第1页
1/4
国家电子信息产业调整和振兴规划中电子信息产业技..._第2页
2/4
国家电子信息产业调整和振兴规划中电子信息产业技..._第3页
3/4
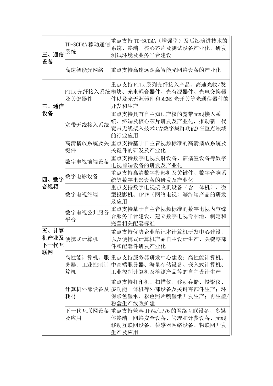
附表2:《国家电子信息产业调整和振兴规划》中电子信息产业技术进步和技术改造投资方向项目领域项目名称实施内容一、半导体集成电路集成电路产品设计重点支持计算机及网络、通信、数字音视频用关键芯片,智能卡芯片、工业控制芯片、汽车专用芯片等设计集成电路芯片制造重点支持8-12英寸生产线集成电路芯片制造集成电路封装测试重点支持球栅阵列封装(BGA)、系统级封装(SIP)、芯片级封装(CSP)、方型扁平无引脚封装(QFN)、倒扣封装(flipchip)、多芯片组装(MCM)等集成电路新型封装测试集成电路专用材料重点支持8-12英寸电子级单晶硅及硅片、光刻胶、靶材、引线框架等专用材料生产集成电路公共服务重点支持集成电路公共服务平台、集成电路研发中心建设及应用服务半导体发光二极管重点支持大功率、高亮度半导体发光二极管的外延片和芯片制造、封装、光源模块及相关材料等;支持半导体照明相关标准制定与公共检测平台建设半导体电力电子器件重点支持功率场效应管(VDMOS)、绝缘栅双极型晶体管(IGBT)、快恢复二极管(FRD)等新型半导体电力电子器件的开发与产业化二、平板显示和彩电TFT-LCD、PDP面板重点支持规划布局内高世代TFT-LCD生产线建设和PDP生产线扩能升级TFT-LCD、PDP模组与整机重点支持规划布局内骨干企业平板模组、平板电视生产线建设,平板显示整机与模组一体化设计和制造OLED显示产品重点支持骨干企业OLED显示产品研发及产业化平板显示产业配套材料重点支持驱动IC、LED背光源、玻璃基板等关键配套材料及专用设备研发和产业化三、通信设备TD-SCDMA移动通信系统重点支持TD-SCDMA(增强型)及后续演进技术的系统、终端、核心芯片及测试设备产业化,研发测试环境及业务平台建设高速智能光网络重点支持高速远距离智能光网络设备的产业化三、通信设备FTTx光纤接入系统及关键器件重点支持FTTx系列光纤接入产品、高速光收/发模块、光电耦合器件、光有源器件、光电交换器件以及光无源器件和MEMS光开关等光通信器件的开发和生产宽带无线接入系统重点支持具有自主知识产权的宽带无线接入系统、终端及核心芯片研发及产业化,推动新一代宽带无线接入技术(含数字集群功能)在重点领域的行业应用四、数字音视频高清播放系统及关键件重点支持基于自主音视频标准的高清播放系统及关键件的研发及产业化数字电视前端设备重点支持数字电视发射设备、演播室设备等数字电视前端设备的研发及产业化数字电影设备重点支持高清数字投影机及关键件、数字音响系统等数字电影设备的研发及产业化数字电视终端重点支持数字电视接收机设备(含一体机)、微型投影机、IPTV(网络电视)等终端产品的研发及应用数字电视公共服务平台重点支持基于自主音视频标准的数字电视内容综合服务平台建设,建立数字电视专利池,制定和完善相关配套标准五、计算机产业及下一代互联网便携式计算机重点支持优势企业笔记本计算机研发中心建设,以及便携式计算机产品自主设计生产、关键零部件和配套件研发产业化高性能计算机、服务器、工业控制计算机重点支持服务器研发中心建设;高性能计算机、中高端服务器、海量存储设备、嵌入式计算机、工业控制计算机及检测产品等的自主设计生产计算机外部设备及耗材重点支持打印机、扫描仪、移动存储、投影仪、多功能一体机等外部设备及关键零部件生产;环保彩色墨水、彩色照片喷墨纸开发生产;再生墨/粉盒生产线改扩建下一代互联网设备及应用重点支持兼容IPV4/IPV6的网络互联设备、多媒体终端、网络安全设备、管理和计费设备、无线移动互联网设备、传感器网络设备、物联网开发生产及应用自主CPU计算机产业化及应用重点支持采用自主CPU研制高性能计算机、低成本计算机、行业应用终端、税控收款机、工控机、数控系统等产品生产五、计算机产业及下一代互联网数字化3C产品重点支持新型数字化消费电子产品(数字相机、电子书、手机电视、导航终端等)、闪联产品(计算机、电视、投影仪、网关等)、WAPI、数字家庭等产品自主研发、产业化及应用应用电子产品与工业监控系统重点支持电子标签(RFID)、汽车电子、机床电子、医疗电子、金融电子、工业控制及检测等产品的开发、产业化及...

1、当您付费下载文档后,您只拥有了使用权限,并不意味着购买了版权,文档只能用于自身使用,不得用于其他商业用途(如 [转卖]进行直接盈利或[编辑后售卖]进行间接盈利)。
2、本站所有内容均由合作方或网友上传,本站不对文档的完整性、权威性及其观点立场正确性做任何保证或承诺!文档内容仅供研究参考,付费前请自行鉴别。
3、如文档内容存在违规,或者侵犯商业秘密、侵犯著作权等,请点击“违规举报”。

碎片内容

国家电子信息产业调整和振兴规划中电子信息产业技...

您可能关注的文档

确认删除?
VIP
微信客服
  • 扫码咨询
会员Q群
  • 会员专属群点击这里加入QQ群
客服邮箱
回到顶部