电脑桌面
添加小米粒文库到电脑桌面
安装后可以在桌面快捷访问

地下防水监理细则VIP免费

地下防水监理细则_第1页
1/3
地下防水监理细则_第2页
2/3
地下防水监理细则_第3页
3/3
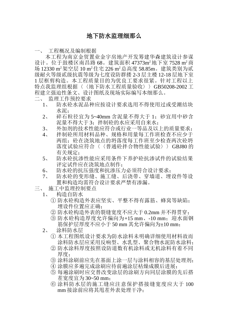
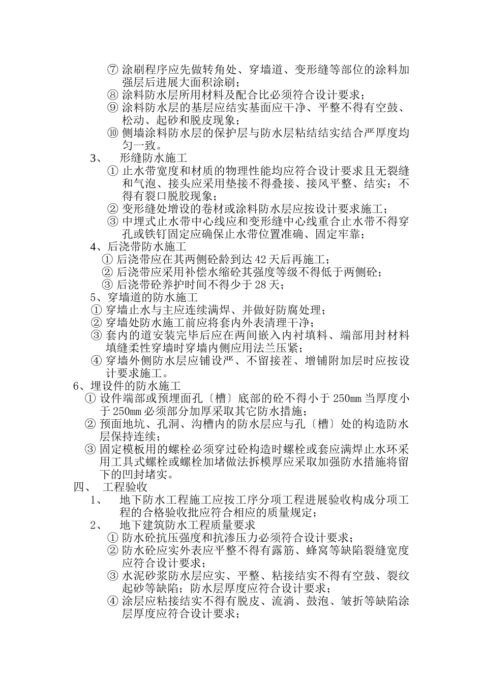
地下防水监理细那么一、工程概况及编制根据本工程为南京金贸置业金宇房地产开发筹建华森建筑设计参谋设计。位于鼓楼区南昌路68。建筑面积47373m2地下室7528m2商场12330m2架空层10m2住宅226m2总高度58.85m。建筑类别为贰级耐火等级贰级抗震等级为七度设防群搂2-3层主楼12-18层地下室1层框剪构造。本工程质量目的为优良工要求很紧。针对工程以上特点我监理组根据〈〈地下防水工程质量验收〉〉GB50208-2002工程建立强迫性条文、设计图纸及现场实际编写本细那么。二、监理工作预控要求1、防水砼水泥品种应按设计要求选用不得使用过或受潮结块水泥;2、碎石粒径宜为5~40mm含泥量不得大于1;砂宜用中砂含泥量不得大于3;拌制砼的水应采用自来水;3、外加剂的技术性能应符合或行业一等品及以上的质量要求;4、拌制砼所用材料品种、规格和用量每工作班检查不应少于两组;砼在浇筑地点的坍落度每工作班至少检查两次砼坍落度试验应符合〈〈普通砼拌合物性能试验〉〉GBJ80的有关规定;5、防水砼抗渗性能应采用条件下养护砼抗渗试件的试验结果评定试件应在浇筑地点制作;6、防水砼的抗压强度和抗渗压力必须符合设计要求;7、防水砼的变形缝、施工缝、后浇带、穿墙道、埋设件等设置和构造均需符合设计要求严禁有渗漏。三、施工中监理控制要点1、构造自防水①防水砼构造外表应坚实、平整不得有露筋、蜂窝等缺陷;埋设件位置应正确;②防水砼构造外表的裂缝宽度不应大于0.2mm并不得贯穿;③防水砼构造厚度允许偏向为+15mm、-10mm;迎水面钢筋保护层厚度不应小于50mm其允许偏向为±10mm;2、涂料防水层①本工程图纸设计要求为防水涂料未明确详细使用材料故而涂料防水层应采用反响型、水乳型、聚合物水泥防水涂料;②防水涂料厚度按照设防道数有机涂料或无机涂料有着不同厚度;③涂料涂刷前应先在基面上涂一层与涂料相容的基层处理剂;④涂膜应多遍完成涂刷应待前遍涂层枯燥成膜后进展;⑤每遍涂刷时应交替改变涂层的涂刷方向同层涂膜的先后搭茬宽度宜为30~50mm;⑥涂料防水层的施工缝应注意保护搭接缝宽度应大于100mm接涂前应将其甩茬外表处理干净;⑦涂刷程序应先做转角处、穿墙道、变形缝等部位的涂料加强层后进展大面积涂刷;⑧涂料防水层所用材料及配合比必须符合设计要求;⑨涂料防水层的基层应结实基面应干净、平整不得有空鼓、松动、起砂和脱皮现象;⑩侧墙涂料防水层的保护层与防水层粘结结实结合严厚度均匀一致。3、形缝防水施工①止水带宽度和材质的物理性能均应符合设计要求且无裂缝和气泡、接头应采用垫接不得叠接、接风平整、结实;不得有裂口脱胶现象;②变形缝处增设的卷材或涂料防水层应按设计要求施工;③中埋式止水带中心线应和变形缝中心线重合止水带不得穿孔或铁钉固定应确保止水带位置准确、固定牢靠;4、后浇带防水施工①后浇带应在其两侧砼龄到达42天后再施工;②后浇带应采用补偿水缩砼其强度等级不得低于两侧砼;③后浇带砼养护时间不得少于28天;5、穿墙道的防水施工①穿墙止水与主应连续满焊、并做好防腐处理;②穿墙处防水施工前应将套内外表清理干净;③套内的道安装完毕后应在两间嵌入内衬填料、端部用封材料填缝柔性穿墙时穿墙内侧应用法兰压紧;④穿墙外侧防水层应铺设严、不留接茬、增铺附加层时应按设计要求施工。6、埋设件的防水施工①设件端部或预埋面孔〔槽〕底部的砼不得小于250mm当厚度小于250mm必须部分加厚采取其它防水措施;②预面地坑、孔洞、沟槽内的防水层应与孔〔槽〕处的构造防水层保持连续;③固定模板用的螺栓必须穿过砼构造时螺栓或套应满焊止水环采用工具式螺栓或螺栓加堵做法拆模厚应采取加强防水措施将留下的凹封堵实。四、工程验收1、地下防水工程施工应按工序分项工程进展验收构成分项工程的合格验收批应符合相应的质量规定;2、地下建筑防水工程质量要求①防水砼抗压强度和抗渗压力必须符合设计要求;②防水砼应实外表应平整不得有露筋、蜂窝等缺陷裂缝宽度应符合设计要求;③水泥砂浆防水层应实、平整、粘接结实不得有空鼓、裂纹起砂等缺陷;防水层厚度应符合设计要求;④涂层应粘接结实不得有脱皮、流淌、鼓泡、皱折等缺陷涂层厚度应符...

1、当您付费下载文档后,您只拥有了使用权限,并不意味着购买了版权,文档只能用于自身使用,不得用于其他商业用途(如 [转卖]进行直接盈利或[编辑后售卖]进行间接盈利)。
2、本站所有内容均由合作方或网友上传,本站不对文档的完整性、权威性及其观点立场正确性做任何保证或承诺!文档内容仅供研究参考,付费前请自行鉴别。
3、如文档内容存在违规,或者侵犯商业秘密、侵犯著作权等,请点击“违规举报”。

碎片内容

地下防水监理细则

您可能关注的文档

确认删除?
VIP
微信客服
  • 扫码咨询
会员Q群
  • 会员专属群点击这里加入QQ群
客服邮箱
回到顶部