电脑桌面
添加小米粒文库到电脑桌面
安装后可以在桌面快捷访问

公路工程咨询投标总体要求VIP免费

公路工程咨询投标总体要求_第1页
1/54
公路工程咨询投标总体要求_第2页
2/54
公路工程咨询投标总体要求_第3页
3/54
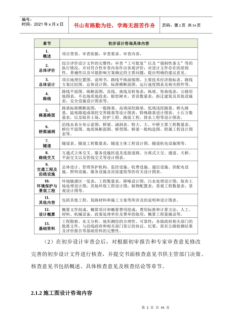
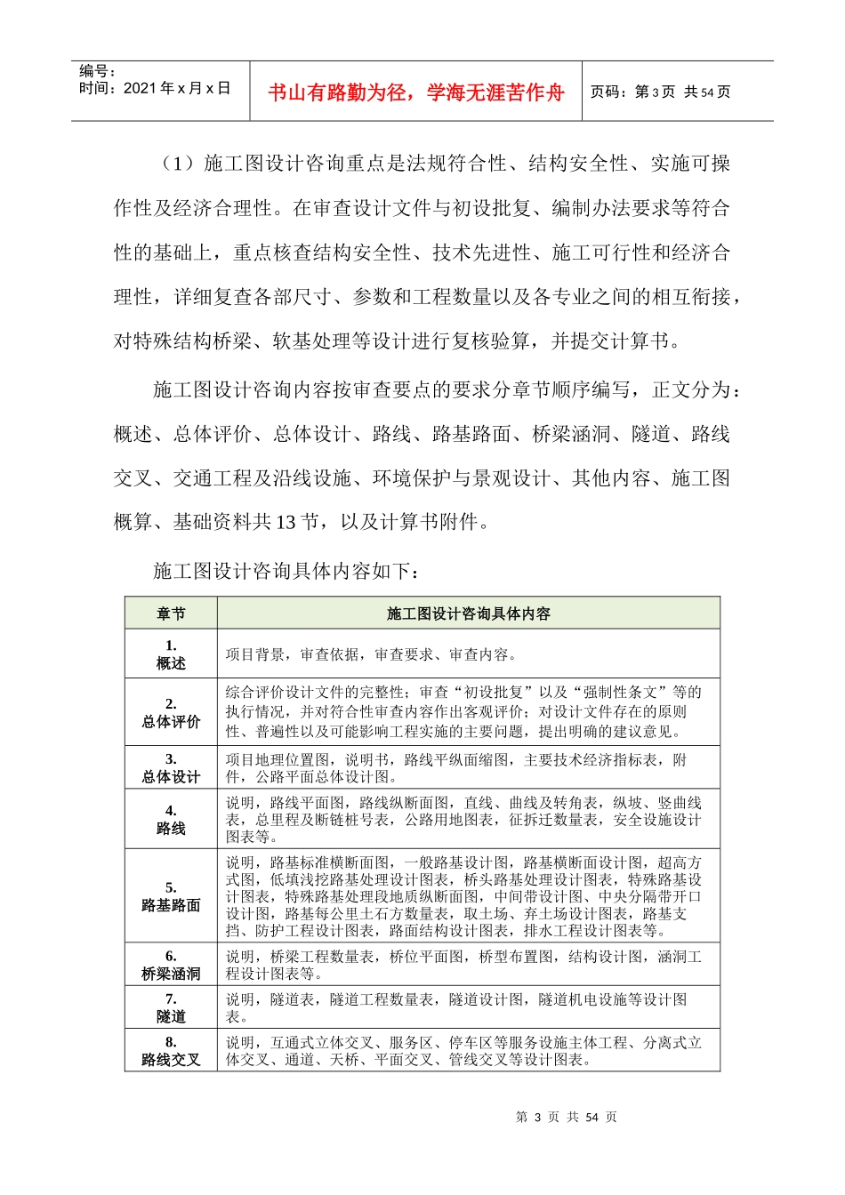
第1页共54页编号:时间:2021年x月x日书山有路勤为径,学海无涯苦作舟页码:第1页共54页2.设计咨询工作内容、工作方案及工作思路2.1设计咨询工作内容根据招标文件,本次设计咨询招标设1个标段,即ZX01标段:设计咨询,主要工作内容为:初步设计咨询(含概算审查)和施工图设计咨询。并对上述两阶段设计文件经咨询单位及专家组审查后的修改内容做好核查工作。2.1.1初步设计咨询内容(含概算审查)(1)初步设计咨询重点是建设规模、标准、路线走向、路基路面和主要构造物方案,互通立交的位置和方案,设计概算及涉及经济社会、公众利益和公共安全的重大方案等。在审查设计文件与工可批复、编制办法要求等符合性的基础上,主要评价路线、路基路面、桥梁、隧道、路线交叉等主要方案及其比选情况,核查基础资料的可靠性和设计概算的合理性,关注设计方案在资源节约和环境保护等方面的体现。对特殊路基处理、桥梁、特殊结构物等可能影响方案确定的设计,提供验算书。初步设计咨询内容按审查要点的要求分章节顺序编写,正文分为:概述、总体评价、总体设计、路线、路基路面、桥梁涵洞、隧道、路线交叉、交通工程及沿线设施、环境保护与景观设计、其他内容、设计概算、基础资料共13节,以及运行速度分析、计算书等附件。初步设计咨询具体内容如下:第2页共54页第1页共54页编号:时间:2021年x月x日书山有路勤为径,学海无涯苦作舟页码:第2页共54页章节初步设计咨询具体内容1.概述项目背景,审查依据,审查要求、审查内容。2.总体评价综合评价设计文件的完整性;审查“工可批复”以及“强制性条文”等的执行情况,并对符合性审查内容作出客观评价;对设计文件存在的原则性、普遍性以及可能影响方案确定的主要问题,提出明确的建议意见。3.总体设计项目地理位置图、说明书、路线平纵面缩图、主要技术经济指标表、路线方案比较图、总体设计图、标准横断面图、运行速度图表及相关附件等。4.路线路线平面图、纵断面图,直线、曲线及转角表,纵坡、竖曲线表,公路用地图表,不良地质地段表,赔偿树木、青苗数量表,拆迁建筑及其他设施表,安全设施设计图表等。5.路基路面路基标准横断面图,一般路基、高填深挖路基、低填浅挖路基、桥头路基、陡坡路堤或填挖交界路基等设计图表,特殊路基设计图表,土石方数量表,以及取弃土场、防护工程、路面工程、排水工程等设计图表。6.桥梁涵洞沿线水系分布示意图,桥梁、涵洞表,特大、大、中桥主要工程数量表、桥位平面图、地质纵断面图、桥型图,桥梁一般构造图、附属工程设计图表等。7.隧道隧道表、隧道工程数量表,隧道主体工程设计图、隧道机电设施图等。8.路线交叉互通式立体交叉、服务设施匝道及连接道路、分离式立交、通道、天桥、平面交叉以及管线交叉等设计图表。9.交通工程及沿线设施总体设计、管理养护机构、监控设施、收费设施、通信设施、供配电设施、照明设施、服务设施及房屋建筑等的有关设计图表。10.环境保护与景观工程环境敏感区一览表,工程数量表,降噪设计图,污水处理设计图,取弃土场处理设计图,其他环保工程设计图,植物配置表,景观工程数量表,景观设计图等。11.其他内容包括其他工程、筑路材料和施工方案等所涉及的说明和设计图表。12.设计概算概算文件组成,概算项目和概算费用组成,费用标准和计算方法,人工、材料、机械设备、政策处理单价及费率的取用,概算工程量摘录等。13.基础资料工程勘察、水文分析、地形测绘的合理性、可靠性;各级政府相关部门的批准文件,与沿线政府和相关部门签订的协议、纪要,原有公路检测结果及评价报告等基础资料的完整性。(2)在初步设计审查会后,对根据初审报告和专家审查意见修改完善的初步设计文件进行核查,并提交书面核查意见书供主管部门决策。核查意见书包括概述、具体核查意见及核查结论等章节。2.1.2施工图设计咨询内容第3页共54页第2页共54页编号:时间:2021年x月x日书山有路勤为径,学海无涯苦作舟页码:第3页共54页(1)施工图设计咨询重点是法规符合性、结构安全性、实施可操作性及经济合理性。在审查设计文件与初设批复、编制办法要求等符合性的基础上,重点核查结构安...

1、当您付费下载文档后,您只拥有了使用权限,并不意味着购买了版权,文档只能用于自身使用,不得用于其他商业用途(如 [转卖]进行直接盈利或[编辑后售卖]进行间接盈利)。
2、本站所有内容均由合作方或网友上传,本站不对文档的完整性、权威性及其观点立场正确性做任何保证或承诺!文档内容仅供研究参考,付费前请自行鉴别。
3、如文档内容存在违规,或者侵犯商业秘密、侵犯著作权等,请点击“违规举报”。

碎片内容

公路工程咨询投标总体要求

您可能关注的文档

精品中小学文档+ 关注
实名认证
内容提供者

精品资料,值得下载

相关文档

确认删除?
VIP
微信客服
  • 扫码咨询
会员Q群
  • 会员专属群点击这里加入QQ群
客服邮箱
回到顶部