电脑桌面
添加小米粒文库到电脑桌面
安装后可以在桌面快捷访问

分布式联合虚拟参考咨询系统的建设VIP免费

分布式联合虚拟参考咨询系统的建设_第1页
1/6
分布式联合虚拟参考咨询系统的建设_第2页
2/6
分布式联合虚拟参考咨询系统的建设_第3页
3/6
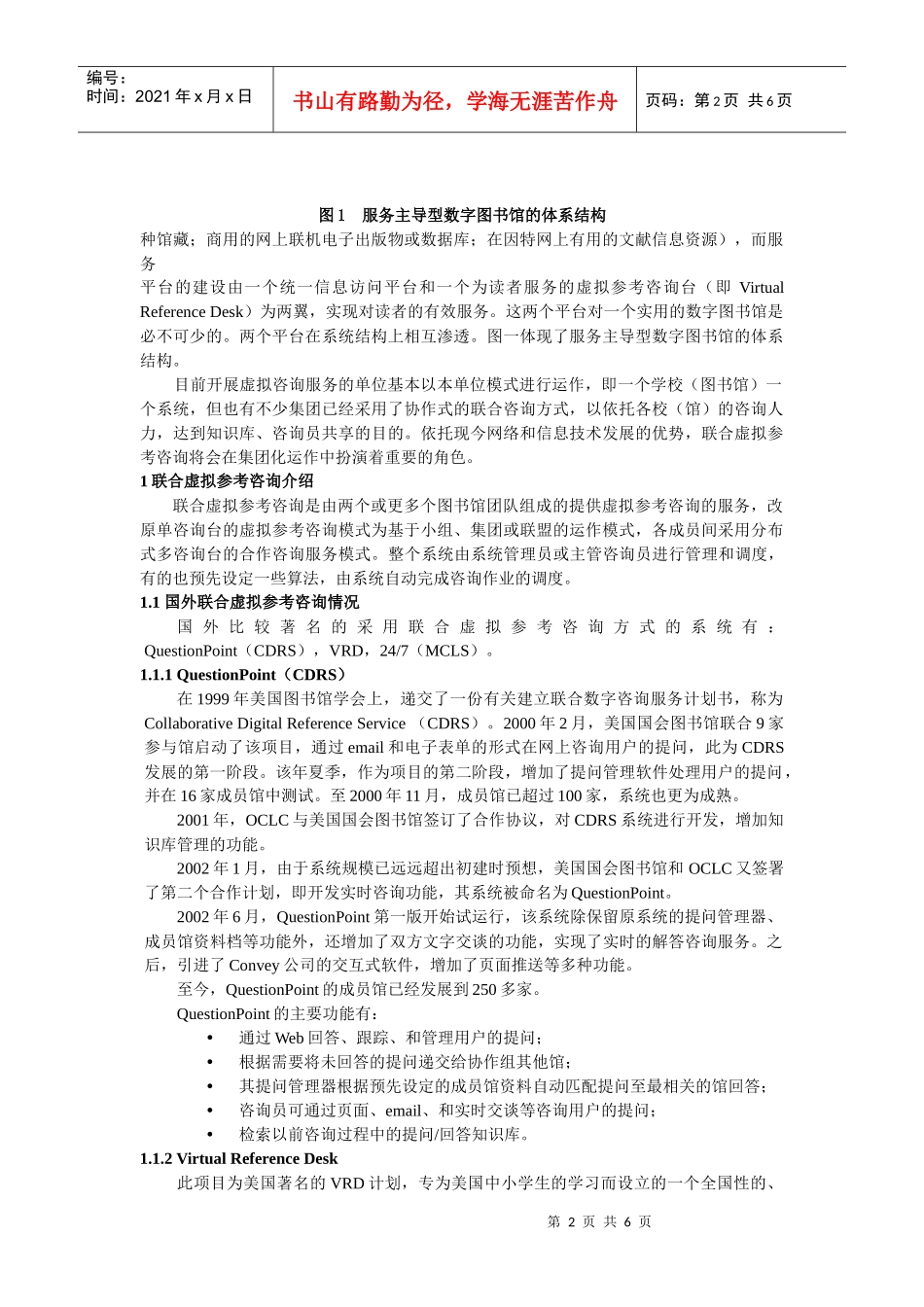
第1页共6页编号:时间:2021年x月x日书山有路勤为径,学海无涯苦作舟页码:第1页共6页分布式联合虚拟参考咨询系统的建设黄敏林皓明杨宗英(上海交通大学图书馆上海,200030)摘要随着数字图书馆建设的进一步发展,虚拟参考咨询系统的重要性已日渐显现,而作为集团化工作的联合虚拟参考咨询也为国内外团体所接受,联合虚拟参考咨询通过图书馆网络为用户提供不受地区、时间限制的专业咨询服务。本文介绍了联合虚拟参考咨询的国内外情况,并重点介绍了分布式联系虚拟参考咨询系统的建设设想。关键词网上参考咨询;虚拟参考咨询系统;数字图书馆;分布式;合作化BuildingoftheDistributiveandCollaborativeVirtualReferenceSystemHuangminLinhaomingYangzongying(ShanghaiJiaotongUniversityLibrariesShanghai200030)AbstractsAlongwiththebuildingofdigitallibrarygoesintodeeper,theroleofvirtualreferenceservicesbecomemoreandmoreimportant.Thecollaborativevirtualreferenceservicesareacceptableandrunninginsomegroupswell.CollaborativeVirtualReferenceServicecouldprovidetheprofessionalreferenceservicetousersanywhereanytimethroughaninternational,digitalnetworkoflibraries.ThecurrentdevelopmentofcollaborativevirtualreferenceservicesathomeandabroadarebriefintroducedandthegeneralproposalofDistributiveandCollaborativeVirtualReferenceSystemisdescribed.KeywordsVirtualReferenceServices,VirtualReferenceSystems,VRS,DigitalReferenceServices,DigitalLibrary,Distributed,CollaborativeVirtualReferenceSystems自美国马里兰大学健康服务图书馆于1984年首次利用网络和信息技术推出“电子参考服务(EARS——TheElectronicAccesstoReferenceService)”后,网上参考咨询工作也逐渐为各国的图书馆界所关心。特别是近年来,随着网络技术及应用的进一步发展,虚拟参考咨询系统已成为数字图书馆建设中的一个重要组成部分,由于其灵活的接入方式、逼近现实的咨询模式、基于网络的管理操作,使它在图书馆的参考咨询中的作用也日渐显现。数字化图书馆中资源的建设以三种主要数字化资源为基础(即图书馆本身的数字化特网上参考咨询平台统一信息访问平台数字化特种馆藏商用网上联机数据库因特网上有用的文献信息资源第2页共6页第1页共6页编号:时间:2021年x月x日书山有路勤为径,学海无涯苦作舟页码:第2页共6页图1服务主导型数字图书馆的体系结构种馆藏;商用的网上联机电子出版物或数据库;在因特网上有用的文献信息资源),而服务平台的建设由一个统一信息访问平台和一个为读者服务的虚拟参考咨询台(即VirtualReferenceDesk)为两翼,实现对读者的有效服务。这两个平台对一个实用的数字图书馆是必不可少的。两个平台在系统结构上相互渗透。图一体现了服务主导型数字图书馆的体系结构。目前开展虚拟咨询服务的单位基本以本单位模式进行运作,即一个学校(图书馆)一个系统,但也有不少集团已经采用了协作式的联合咨询方式,以依托各校(馆)的咨询人力,达到知识库、咨询员共享的目的。依托现今网络和信息技术发展的优势,联合虚拟参考咨询将会在集团化运作中扮演着重要的角色。1联合虚拟参考咨询介绍联合虚拟参考咨询是由两个或更多个图书馆团队组成的提供虚拟参考咨询的服务,改原单咨询台的虚拟参考咨询模式为基于小组、集团或联盟的运作模式,各成员间采用分布式多咨询台的合作咨询服务模式。整个系统由系统管理员或主管咨询员进行管理和调度,有的也预先设定一些算法,由系统自动完成咨询作业的调度。1.1国外联合虚拟参考咨询情况国外比较著名的采用联合虚拟参考咨询方式的系统有:QuestionPoint(CDRS),VRD,24/7(MCLS)。1.1.1QuestionPoint(CDRS)在1999年美国图书馆学会上,递交了一份有关建立联合数字咨询服务计划书,称为CollaborativeDigitalReferenceService(CDRS)。2000年2月,美国国会图书馆联合9家参与馆启动了该项目,通过email和电子表单的形式在网上咨询用户的提问,此为CDRS发展的第一阶段。该年夏季,作为项目的第二阶段,增加了提...

1、当您付费下载文档后,您只拥有了使用权限,并不意味着购买了版权,文档只能用于自身使用,不得用于其他商业用途(如 [转卖]进行直接盈利或[编辑后售卖]进行间接盈利)。
2、本站所有内容均由合作方或网友上传,本站不对文档的完整性、权威性及其观点立场正确性做任何保证或承诺!文档内容仅供研究参考,付费前请自行鉴别。
3、如文档内容存在违规,或者侵犯商业秘密、侵犯著作权等,请点击“违规举报”。

碎片内容

分布式联合虚拟参考咨询系统的建设

确认删除?
VIP
微信客服
  • 扫码咨询
会员Q群
  • 会员专属群点击这里加入QQ群
客服邮箱
回到顶部