电脑桌面
添加小米粒文库到电脑桌面
安装后可以在桌面快捷访问

厦门民营企业经营状况问卷调查表VIP免费

厦门民营企业经营状况问卷调查表_第1页
1/3
厦门民营企业经营状况问卷调查表_第2页
2/3
厦门民营企业经营状况问卷调查表_第3页
3/3
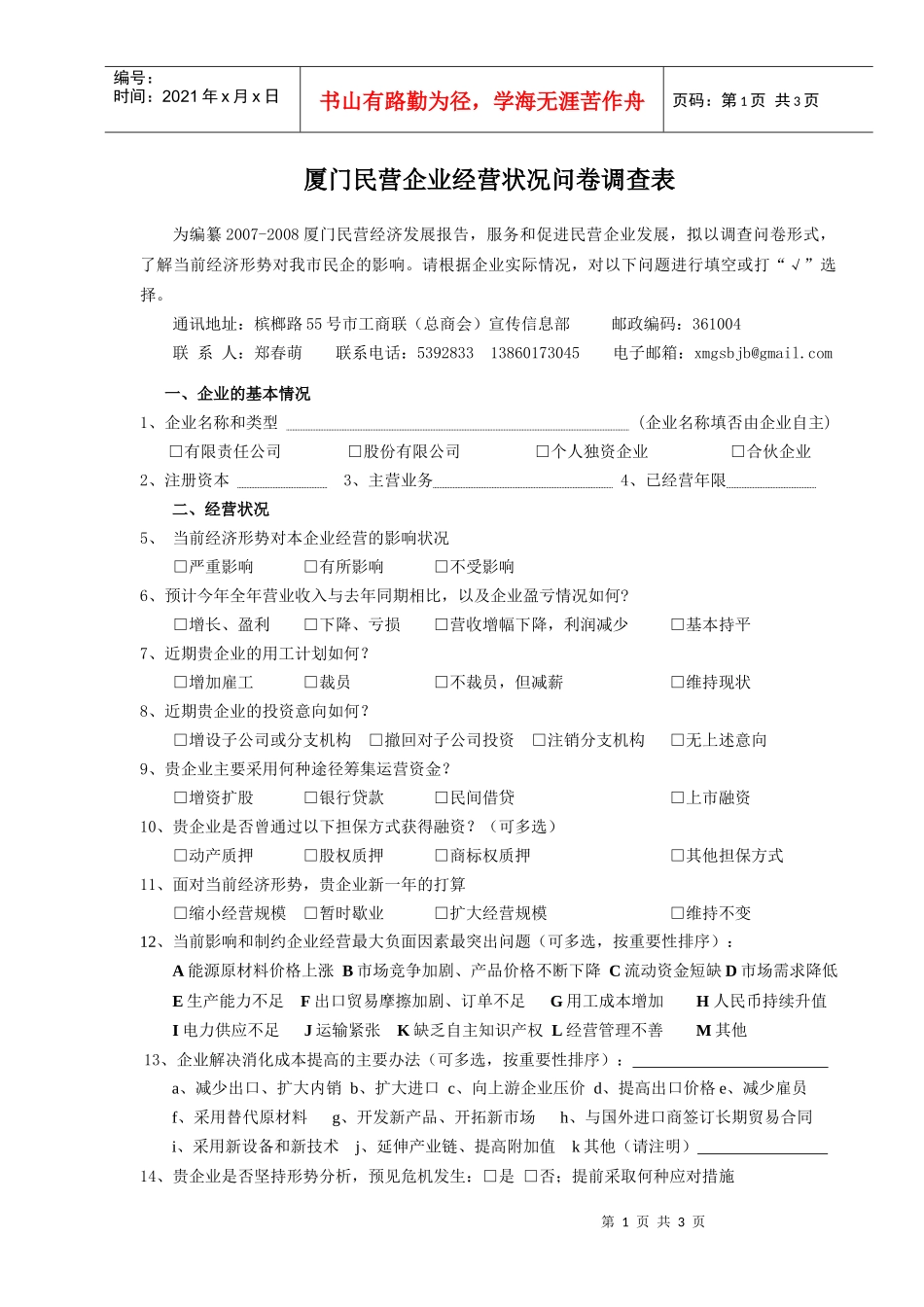
第1页共3页编号:时间:2021年x月x日书山有路勤为径,学海无涯苦作舟页码:第1页共3页厦门民营企业经营状况问卷调查表为编纂2007-2008厦门民营经济发展报告,服务和促进民营企业发展,拟以调查问卷形式,了解当前经济形势对我市民企的影响。请根据企业实际情况,对以下问题进行填空或打“√”选择。通讯地址:槟榔路55号市工商联(总商会)宣传信息部邮政编码:361004联系人:郑春萌联系电话:539283313860173045电子邮箱:xmgsbjb@gmail.com一、企业的基本情况1、企业名称和类型(企业名称填否由企业自主)□有限责任公司□股份有限公司□个人独资企业□合伙企业2、注册资本3、主营业务4、已经营年限二、经营状况5、当前经济形势对本企业经营的影响状况□严重影响□有所影响□不受影响6、预计今年全年营业收入与去年同期相比,以及企业盈亏情况如何?□增长、盈利□下降、亏损□营收增幅下降,利润减少□基本持平7、近期贵企业的用工计划如何?□增加雇工□裁员□不裁员,但减薪□维持现状8、近期贵企业的投资意向如何?□增设子公司或分支机构□撤回对子公司投资□注销分支机构□无上述意向9、贵企业主要采用何种途径筹集运营资金?□增资扩股□银行贷款□民间借贷□上市融资10、贵企业是否曾通过以下担保方式获得融资?(可多选)□动产质押□股权质押□商标权质押□其他担保方式11、面对当前经济形势,贵企业新一年的打算□缩小经营规模□暂时歇业□扩大经营规模□维持不变12、当前影响和制约企业经营最大负面因素最突出问题(可多选,按重要性排序):A能源原材料价格上涨B市场竞争加剧、产品价格不断下降C流动资金短缺D市场需求降低E生产能力不足F出口贸易摩擦加剧、订单不足G用工成本增加H人民币持续升值I电力供应不足J运输紧张K缺乏自主知识产权L经营管理不善M其他13、企业解决消化成本提高的主要办法(可多选,按重要性排序):a、减少出口、扩大内销b、扩大进口c、向上游企业压价d、提高出口价格e、减少雇员f、采用替代原材料g、开发新产品、开拓新市场h、与国外进口商签订长期贸易合同i、采用新设备和新技术j、延伸产业链、提高附加值k其他(请注明)14、贵企业是否坚持形势分析,预见危机发生:□是□否;提前采取何种应对措施第2页共3页第1页共3页编号:时间:2021年x月x日书山有路勤为径,学海无涯苦作舟页码:第2页共3页A减少或停止投资B调整发展战略C加强技术改造和创新D其他(请注明)15、贵公司产销情况序问题2008年2009年预测1企业产品市场需求状况□旺盛;□一般;□疲软□旺盛;□一般;□疲软2产品销售情况□旺销;□平销;□滞销□旺销;□平销;□滞销3产成品库存□较多;□适中;□较少□较多;□适中;□较少4设备能力利用状况□超负荷;□正常;□不足□超负荷;□正常;□不足5国内订单□饱满;□一般;□不足□饱满;□一般;□不足6出口产品订单(比上年)□增加;□不变;□减少□增加;□不变;□减少16、贵公司资金情况1资金周转情况□良好;□一般;□困难□良好;□一般;□困难2销售款回笼情况□良好;□一般;□困难□良好;□一般;□困难3企业支付能力□较强;□一般;□较差□较强;□一般;□较差4企业银行贷款情况□偏松;□适度;□偏紧□偏松;□适度;□偏紧17、贵公司经营情况1企业可比产品成本走势□下降;□持平;□上升□下降;□持平;□上升2企业盈利情况□增盈;□持平;□增亏□增盈;□持平;□增亏3产品销售价格水平□上升;□持平;□下降□上升;□持平;□下降4原材料购进价格□上升;□持平;□下降□上升;□持平;□下降5生产资料综合价格判断□上升;□持平;□降低□上升;□持平;□降低三、意见和建议(可多选)18、您认为政府应从哪些方面帮助企业度过难关?a减免税费b解决融资瓶颈c帮助开拓市场f加强政府服务e其他19、您是否认为危机中潜藏机遇,对于危中抓机发展您有何建议?A产业链整合b实施兼并重组c借壳上市f进行股份改制e其他20、您希望总商会及各级商协会为会员提供哪些服务?□搭建政企沟通平台,向政府反映企业诉求□加强形势分析、政策解读□搭建银企对接平台,助银企互动合作双赢□提供经营信息和政策...

1、当您付费下载文档后,您只拥有了使用权限,并不意味着购买了版权,文档只能用于自身使用,不得用于其他商业用途(如 [转卖]进行直接盈利或[编辑后售卖]进行间接盈利)。
2、本站所有内容均由合作方或网友上传,本站不对文档的完整性、权威性及其观点立场正确性做任何保证或承诺!文档内容仅供研究参考,付费前请自行鉴别。
3、如文档内容存在违规,或者侵犯商业秘密、侵犯著作权等,请点击“违规举报”。

碎片内容

厦门民营企业经营状况问卷调查表

确认删除?
VIP
微信客服
  • 扫码咨询
会员Q群
  • 会员专属群点击这里加入QQ群
客服邮箱
回到顶部