电脑桌面
添加小米粒文库到电脑桌面
安装后可以在桌面快捷访问

地区电网电压监测信息管理系统建设方案VIP免费

地区电网电压监测信息管理系统建设方案_第1页
1/58
地区电网电压监测信息管理系统建设方案_第2页
2/58
地区电网电压监测信息管理系统建设方案_第3页
3/58
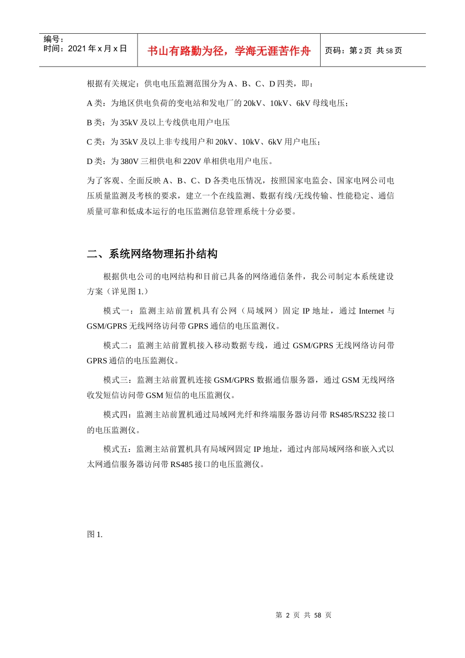
第1页共58页编号:时间:2021年x月x日书山有路勤为径,学海无涯苦作舟页码:第1页共58页第一章系统建设方案目录24.1五、监测子站通信模式性能对比……………………………………….6一、概述电压合格率是衡量供电质量的重要指标。加强供电质量监测,有利于维护供电企业和电力用户的合法权益,促进社会主义社会和谐发展。第2页共58页第1页共58页编号:时间:2021年x月x日书山有路勤为径,学海无涯苦作舟页码:第2页共58页根据有关规定:供电电压监测范围分为A、B、C、D四类,即:A类:为地区供电负荷的变电站和发电厂的20kV、10kV、6kV母线电压;B类:为35kV及以上专线供电用户电压C类:为35kV及以上非专线用户和20kV、10kV、6kV用户电压;D类:为380V三相供电和220V单相供电用户电压。为了客观、全面反映A、B、C、D各类电压情况,按照国家电监会、国家电网公司电压质量监测及考核的要求,建立一个在线监测、数据有线/无线传输、性能稳定、通信质量可靠和低成本运行的电压监测信息管理系统十分必要。二、系统网络物理拓扑结构根据供电公司的电网结构和目前已具备的网络通信条件,我公司制定本系统建设方案(详见图1.)模式一:监测主站前置机具有公网(局域网)固定IP地址,通过Internet与GSM/GPRS无线网络访问带GPRS通信的电压监测仪。模式二:监测主站前置机接入移动数据专线,通过GSM/GPRS无线网络访问带GPRS通信的电压监测仪。模式三:监测主站前置机连接GSM/GPRS数据通信服务器,通过GSM无线网络收发短信访问带GSM短信的电压监测仪。模式四:监测主站前置机通过局域网光纤和终端服务器访问带RS485/RS232接口的电压监测仪。模式五:监测主站前置机具有局域网固定IP地址,通过内部局域网络和嵌入式以太网通信服务器访问带RS485接口的电压监测仪。图1.第3页共58页第2页共58页编号:时间:2021年x月x日书山有路勤为径,学海无涯苦作舟页码:第3页共58页第4页共58页第3页共58页编号:时间:2021年x月x日书山有路勤为径,学海无涯苦作舟页码:第4页共58页三、系统软件逻辑结构四、系统软件总体设计方案本软件安装运行于监测主站端,包括管理软件以及数据采集与通讯软件两大部分。对于数据采集与通讯软件,目前通过GSM/GPRS无线网络和内部局域网的两种通讯方式:前置机具有公网(局域网)固定IP地址、以及连接GSM/GPRS数据通信服务器。管理软件采用B/S方式,仅需在服务器端进行安装与配置,客户端利用IE6.0即可对系统进行访问与使用,具备很强的易用性,方便维护与升级。数据采集与通讯软件负责对监测子站的数据进行自动采集以及下发命令等功能,其与第5页共58页第4页共58页编号:时间:2021年x月x日书山有路勤为径,学海无涯苦作舟页码:第5页共58页管理软件之间的数据共享及数据交换,存在三种方式:文件共享、Socket连接、以及数据库共享,本方案采用这三种方式中的Socket连接,以实现两者之间的共同配合。数据采集&通讯软件与监测子站之间,存在三种通讯方式,可利用GSM/GPRS无线网络连接和内部局域网连接,并采用TCP/IP协议。数据采集与通讯软件的具体实现,遵从拟定的通讯规约(详见电压监测仪通信协议)。系统监测主站软件环境要求如下:服务器端:IBMPC服务器1台,配置为:X3468840I052MPU,2U,CPU至强3.0G2Mx2,RAM1Gx2,SCSIDISK146G10Kx3,RAID7K,15’LCD,3.5’软驱,DVDROM,键盘,鼠标,双千兆网卡,双电源。操作系统:Windows2000Server数据库:IBMDB2V8.2Enterprise如果需要将通讯软件、数据库分开安装在不同的机器上,则须按上述硬件要求准备多台服务器。通信终端配置:基于GSM/GPRS数据通信服务器1台。客户端:Intel架构的PC机,建议CPU在PII500以上,内存在128M及以上。操作系统为MicrosoftWindows98/WindowsME/Windows2000/WindowsXP。IE6.0及以上。4.1数据采集与通讯软件数据采集与通讯软件的主要功能如下:监听网络服务端口、响应网络请求、接收网络报文、解析报文,与管理软件实现数据共享及数据交换。根据管理软件发来的请求,在已知监测子站的网络地址的情况下,向监测子站发送数据召测命令、参数设置命令、以及广播校时命令,并对来自监测...

1、当您付费下载文档后,您只拥有了使用权限,并不意味着购买了版权,文档只能用于自身使用,不得用于其他商业用途(如 [转卖]进行直接盈利或[编辑后售卖]进行间接盈利)。
2、本站所有内容均由合作方或网友上传,本站不对文档的完整性、权威性及其观点立场正确性做任何保证或承诺!文档内容仅供研究参考,付费前请自行鉴别。
3、如文档内容存在违规,或者侵犯商业秘密、侵犯著作权等,请点击“违规举报”。

碎片内容

地区电网电压监测信息管理系统建设方案

确认删除?
VIP
微信客服
  • 扫码咨询
会员Q群
  • 会员专属群点击这里加入QQ群
客服邮箱
回到顶部