电脑桌面
添加小米粒文库到电脑桌面
安装后可以在桌面快捷访问

数控机床使用维护技术资料VIP免费

数控机床使用维护技术资料_第1页
1/28
数控机床使用维护技术资料_第2页
2/28
数控机床使用维护技术资料_第3页
3/28
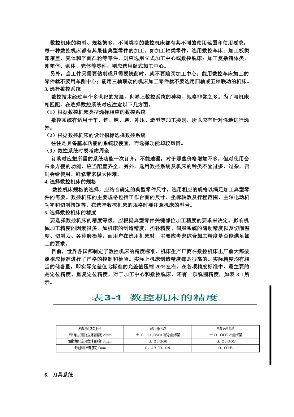
CK6132数控机床的技术资料一数控机床的选购1数控机床选购的一般原则1.实用性指明确数控机床来解决生产中的哪一个或哪几个问题。2.经济性指所选用的数控机床在满足加工要求的条件下,所支付的代价是最经济的或者是较为合理的。3.可操作性指用户选用的数控机床要与本企业的操作和维修水平相适应。4.稳定可靠性指机床本身的质量,选择名牌产品能保证数控机床工作时稳定可靠。2数控机床选购时需考虑的因素1.确定要加工的零件用成组技术(GT)是较科学的方法,其基础是相似性。将结构、几何形状、尺寸、材料、毛坯形状、加工表面加工精度等近似的零件,用分类编码的方法划分零件族,制定成组工艺,使之有可能简化编程,减少机床调整时间,减少工装、刀具、量具数量等,从而取得更大效益。世界上CT的分类编码系统很多。我国原机械工业部组织制定的JLBM-1分类编码系统,如图3-1所示。2.选择数控机床的种类数控机床的类型、规格繁多,不同类型的数控机床都有其不同的使用范围和使用要求,每一种数控机床都有其最佳典型零件的加工。如加工轴类零件,选用数控车床;加工板类即箱盖、壳体和平面凸轮等零件,则应选用立式加工中心或数控铣床;加工复杂箱体类,即箱体、泵体、壳体等零件,则应选用卧式加工中心。另外,当工件只需要钻削或只需要铣削时,就不要购买加工中心;能用数控车床加工的零件就不要用车削中心;能用三轴联动的机床加工零件就不要选用四轴或五轴联动的机床。3.选择数控系统数控技术经过半个多世纪的发展,世界上数控系统的种类、规格非常之多。为了与机床相匹配,在选择数控系统时应注意以下几方面。(1)根据数控机床类型选择相应的数控系统数控系统有适用于车、铣、镗、磨、冲压、造型等加工类别,所以应有针对性地进行选择。(2)根据数控机床的设计指标选择数控系统往往是具备基本功能的系统较便宜,而选择功能却较昂贵。(3)数控系统时要考虑周全订购时应把所需的系统功能一次订齐,不能遗漏,对于那些价格增加不多,但对使用会带来方便的功能,应当配置齐全。另外,选用数控系统及机床的种类不宜过多、过杂,否则会给使用、维修带来极大困难。4.选择数控机床的规格数控机床规格的选择,应结合确定的典型零件尺寸,选用相应的规格以满足加工典型零件的需要。数控机床的主要规格包括工作台面的尺寸、坐标轴数及行程范围、主轴电动机功率和切削扭矩等。在选择数控机床的规格时要注意机床的型号。5.选择数控机床的精度要选择数控机床的精度等级,应根据典型零件关键部位加工精度的要求来决定。影响机械加工精度的因素很多,如机床的制造精度、插补精度、伺服系统的随动精度以及切削温度、切削力、各种磨损等。而用户在选用机床时,主要应考虑综合加工精度是否能满足加工的要求。目前,世界各国都制定了数控机床的精度标准。机床生产厂商在数控机床出厂前大都按照相应标准进行了严格的控制和检验。实际上机床制造精度都是很高的。实际精度均有相当的储备量,即实际允差值比标准的允差值压缩20%左右。在各项精度标准中,最主要的是定位精度、重复定位精度,对于加工中心和数控铣床,还有一项铣圆精度,如表3-1所示。6.刀具系统1)刀柄系统(1)加工中心常用刀柄分类见表3-2。模块式工具系统初始投资大,机床台数较多或零件品种较多时,可能划算。非模块式工具系统单件刀具价格低,若所购品种不多并且可多台机床共用、多种零件共用,可能划算。作决定时必须仔细分析与计算。另外,采用刀柄标准要统一,可节约开支,便于管理考察刀具生产厂的质量、信誉和经营管理情况也很重要。加工中心上还有一些特殊刀柄,见表3-3。(2)数控车床用刀柄的特点比较见表3-4。(3)用于车削中心的动力刀具刀柄,刀柄尾部有驱动齿轮,驱动刀具轴旋转。刀具轴上可装各种刀具,特点见表3-5。2)刀库类型和刀库容量的选择(1)车床多用刀库盘,盘上有8~12个刀座位,车削中心可有2~3个刀库盘。(2)加工中心的刀库类型繁多,刀库容量为8~120把,见表3-6。加工中心上的新型刀库见表3-7。(3)在选择刀库容量时,需要对整个零件组的加工内容进行分析,统计需要用的刀具数,刀具过多则用机械手换刀...

1、当您付费下载文档后,您只拥有了使用权限,并不意味着购买了版权,文档只能用于自身使用,不得用于其他商业用途(如 [转卖]进行直接盈利或[编辑后售卖]进行间接盈利)。
2、本站所有内容均由合作方或网友上传,本站不对文档的完整性、权威性及其观点立场正确性做任何保证或承诺!文档内容仅供研究参考,付费前请自行鉴别。
3、如文档内容存在违规,或者侵犯商业秘密、侵犯著作权等,请点击“违规举报”。

碎片内容

数控机床使用维护技术资料

海纳百川+ 关注
实名认证
内容提供者

热爱教学事业,对互联网知识分享很感兴趣

确认删除?
VIP
微信客服
  • 扫码咨询
会员Q群
  • 会员专属群点击这里加入QQ群
客服邮箱
回到顶部