电脑桌面
添加小米粒文库到电脑桌面
安装后可以在桌面快捷访问

客流统计分析决策系统介绍VIP免费

客流统计分析决策系统介绍_第1页
1/6
客流统计分析决策系统介绍_第2页
2/6
客流统计分析决策系统介绍_第3页
3/6
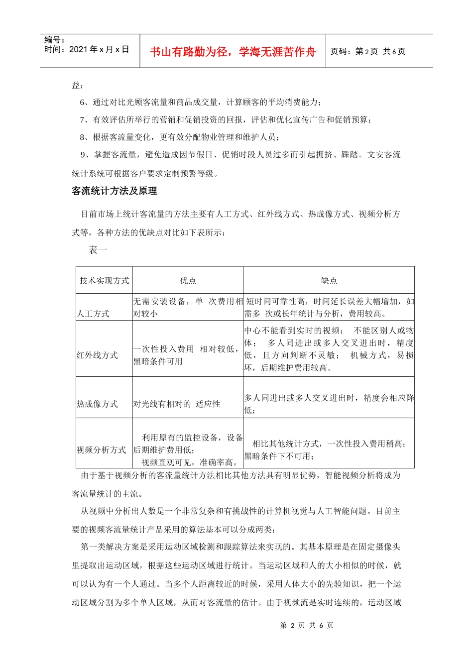
第1页共6页编号:时间:2021年x月x日书山有路勤为径,学海无涯苦作舟页码:第1页共6页客流统计分析决策系统客流统计的重要性客流量是大型商场、购物中心、连锁店、机场、车站、博物馆、展览馆等公共场所所在管理和决策方面不可缺少的数据,也是一项重要的商业市场研究手段,能够为大型商业系统的运营决策和综合管理提供准确及时的数据参考。对于依赖于客流量的产业来说意义重大,研究客流量规律,可以增加销售机会,将观看者转变为购物者,最大限度地挖掘商场的销售潜力,增加利润。客流量是重要的衡量工具通过这一准确的量化数据,您不但可以获得您的商场、购物中心、博物馆等正在运行的状况,而且您还可以利用这些高精度的数据,进行有效的组织运营工作。客流统计的重要性主要可以表现在以下这些方面:1、通过对出入口、区域等范围的时、日、周、月、年等客流统计,衡量商场、公园、展馆等场所的人气指数;2、通过最繁忙时段的客流量分析,合理分配工作人员;3、通过分析对比周末、节假日与日常客流量,合理配置资源;4、通过统计出入口的客流和顾客进出的方向,了解人群的流动趋势以及出入口设置的合理程度;5、根据客流量变化,调整商场专柜的位置,客观决定租金价位水平,获得最大的经济效第2页共6页第1页共6页编号:时间:2021年x月x日书山有路勤为径,学海无涯苦作舟页码:第2页共6页益;6、通过对比光顾客流量和商品成交量,计算顾客的平均消费能力;7、有效评估所举行的营销和促销投资的回报,评估和优化宣传广告和促销预算;8、根据客流量变化,更有效分配物业管理和维护人员;9、掌握客流量,避免造成因节假日、促销时段人员过多而引起拥挤、踩踏。文安客流统计系统可根据客户要求定制预警等级。客流统计方法及原理目前市场上统计客流量的方法主要有人工方式、红外线方式、热成像方式、视频分析方式等,各种方法的优缺点对比如下表所示:表一技术实现方式优点缺点人工方式无需安装设备,单次费用相对较小短时间可靠性高,时间延长误差大幅增加,如需多次或长年统计与分析,费用较高。红外线方式一次性投入费用相对较低,黑暗条件可用中心不能看到实时的视频;不能区别人或物体;多人同进出或多人交叉进出时,精度低,且方向判断不灵敏;机械方式,易损坏,后期维护费用较高。热成像方式对光线有相对的适应性多人同进出或多人交叉进出时,精度会相应降低;视频分析方式利用原有的监控设备,设备后期维护费用低;视频直观可见,准确率高。相比其他统计方式,一次性投入费用稍高;黑暗条件下不可用;由于基于视频分析的客流量统计方法相比其他方法具有明显优势,智能视频分析将成为客流量统计的主流。从视频中分析出人数是一个非常复杂和有挑战性的计算机视觉与人工智能问题。目前主要的视频客流量统计产品采用的算法基本可以分成两类:第一类解决方案是采用运动区域检测和跟踪算法来实现的。其基本原理是在固定摄像头里提取出运动区域,根据这些运动区域进行统计。当运动区域和人的大小相似的时候,就可以认为有一个人通过。当多个人距离较近的时候,采用人体大小的先验知识,把一个运动区域分割为多个单人区域,从而对客流量的估计。由于视频流是实时连续的,运动区域第3页共6页第2页共6页编号:时间:2021年x月x日书山有路勤为径,学海无涯苦作舟页码:第3页共6页的检测和分割需要在每一帧内不停地计算,因此需要对每一帧间的运动区域进行跟踪,把不同时间的运动区域连接起来,从而给出正确的客流量和行人运动方向。第二种是基于图像特征和机器学习的算法。其基本原理是在图像中采集一些反应人体特点的特征,比如图像边缘密度,然后通过机器学习得到能自动识别人体的识别器,识别器能够在每帧视频画面中定位出每个人的位置,通过对人体位置的跟踪,得到通过特定区域的客流量和运动方向。海康威视客流统计分析决策系统介绍海康威视客流统计分析决策系统是一种监控人群流动的智能安防系统,该系统融合了视频处理、图像处理、模式识别以及人工智能等多个领域的技术,对特定通道口的客流量进行统计,从而获得任意指定时段单向或双向客流量以及人群流动特点等数据。海康威视...

1、当您付费下载文档后,您只拥有了使用权限,并不意味着购买了版权,文档只能用于自身使用,不得用于其他商业用途(如 [转卖]进行直接盈利或[编辑后售卖]进行间接盈利)。
2、本站所有内容均由合作方或网友上传,本站不对文档的完整性、权威性及其观点立场正确性做任何保证或承诺!文档内容仅供研究参考,付费前请自行鉴别。
3、如文档内容存在违规,或者侵犯商业秘密、侵犯著作权等,请点击“违规举报”。

碎片内容

客流统计分析决策系统介绍

教育教学文库+ 关注
实名认证
内容提供者

本店有大量的教育教学资料,课件

确认删除?
VIP
微信客服
  • 扫码咨询
会员Q群
  • 会员专属群点击这里加入QQ群
客服邮箱
回到顶部