电脑桌面
添加小米粒文库到电脑桌面
安装后可以在桌面快捷访问

中学高三生物第二次调查测试VIP免费

中学高三生物第二次调查测试_第1页
1/14
中学高三生物第二次调查测试_第2页
2/14
中学高三生物第二次调查测试_第3页
3/14
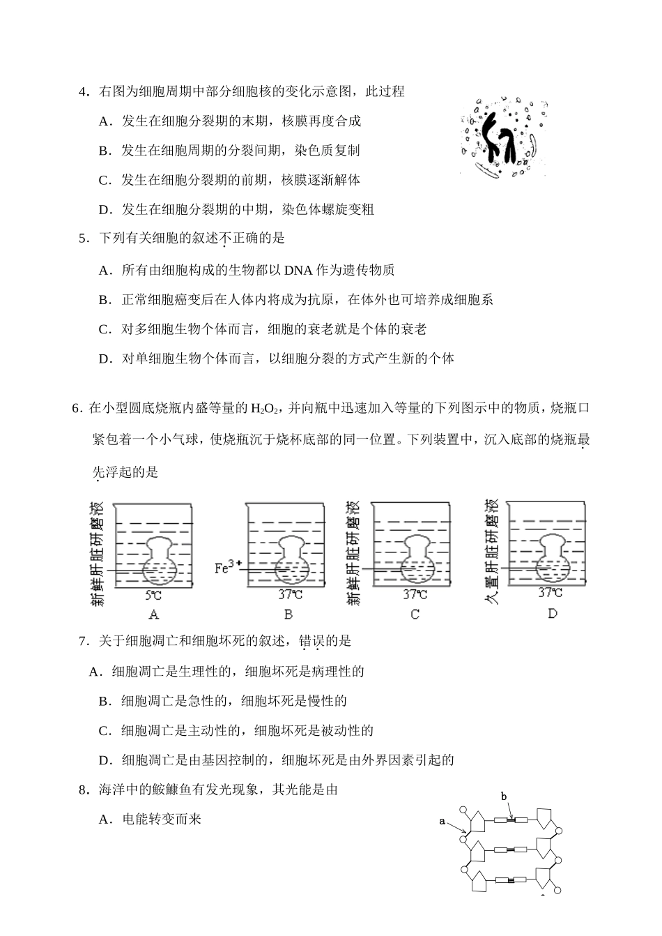
生物试卷本试卷分第Ⅰ卷和第Ⅱ卷两部分,全卷100分。考试时间100分钟。第Ⅰ卷(选择题,共55分)一、本大题共20小题,每小题2分,共40分。在每小题给出的四个选项中,只有一个选项最符合题意。1.有关病毒的起源及与细胞的关系,目前最能被接受的是:生物大分子→细胞→病毒。下列能支持病毒的起源是在细胞产生之后的观点的是A.所有病毒都是寄生的,病毒离开细胞不能进行新陈代谢B.有些病毒的核酸序列与哺乳动物细胞DNA某些片段的碱基序列十分相似C.病毒的化学组成成分简单,只有核酸和蛋白质两类分子D.病毒是目前发现的最简单的生物2.每年3月24日是世界结核病防治日。下列关于结核杆菌的描述正确的是A.高倍显微镜下可观察到该菌的遗传物质分布于细胞核内B.该菌是好氧性细菌,其生命活动所需的能量主要由线粒体提供C.该菌的分泌蛋白在核糖体合成、内质网加工后由高尔基体分泌运输到相应部位D.该菌感染机体后能快速繁殖,表明它对溶酶体的消化降解有一定的抗免疫能力3.下列关于细胞知识的叙述,不正确的是①硝化细菌、霉菌、水绵的细胞都含有核糖体、DNA和RNA②能进行有氧呼吸的细胞一定含有线粒体,含线粒体的细胞每时每刻都在进行有氧呼吸③人的一生中,细胞分化的高峰期在青春期④蛙红细胞、人脑细胞、洋葱根尖细胞三者并不都具有细胞周期,但这些细胞内的化学成分都在不断地更新A.①②③④B.②③C.②③④D.①②④4.右图为细胞周期中部分细胞核的变化示意图,此过程A.发生在细胞分裂期的末期,核膜再度合成B.发生在细胞周期的分裂间期,染色质复制C.发生在细胞分裂期的前期,核膜逐渐解体D.发生在细胞分裂期的中期,染色体螺旋变粗5.下列有关细胞的叙述不正确的是A.所有由细胞构成的生物都以DNA作为遗传物质B.正常细胞癌变后在人体内将成为抗原,在体外也可培养成细胞系C.对多细胞生物个体而言,细胞的衰老就是个体的衰老D.对单细胞生物个体而言,以细胞分裂的方式产生新的个体6.在小型圆底烧瓶内盛等量的H2O2,并向瓶中迅速加入等量的下列图示中的物质,烧瓶口紧包着一个小气球,使烧瓶沉于烧杯底部的同一位置。下列装置中,沉入底部的烧瓶最先浮起的是7.关于细胞凋亡和细胞坏死的叙述,错误的是A.细胞凋亡是生理性的,细胞坏死是病理性的B.细胞凋亡是急性的,细胞坏死是慢性的C.细胞凋亡是主动性的,细胞坏死是被动性的D.细胞凋亡是由基因控制的,细胞坏死是由外界因素引起的8.海洋中的鮟鱇鱼有发光现象,其光能是由A.电能转变而来abB.ATP转化成ADP时释放的化学能转变而来C.热能转变而来D.有机物进行氧化分解释放的机械能转变而来9.关于右上图有关工具酶功能的叙述,不正确的是A.切断a处的酶为限制性内切酶B.连接a处的酶为DNA连接酶C.切断b处的酶为解旋酶D.连接b处的酶为RNA聚合酶10.光合作用过程包括光反应和暗反应两个阶段,下列叙述正确的是A.光反应和暗反应互为提供物质和能量B.炎热的夏季中午,C3植物的“午休”现象是因为暗反应受阻,但光反应正常进行C.在其它条件适宜情况下,光照突然停止,暗反应中C3的量会突然增加D.光反应和暗反应总是同时进行,紧密联系,缺一不可的整体11.在脂肪的鉴定实验中所用实验材料最好选用富含脂肪的种子,如花生。将浸泡适度的花生切成薄片,用苏丹Ⅲ染色。经正常操作,在显微镜下观察到被染成橘黄色的透明小颗粒也可在细胞外存在,其原因是A.花生细胞外附着有脂肪B.细胞被割破后有脂肪游离出来C.实验中未用50%的酒精洗去浮色D.细胞外有能够被苏丹Ⅲ染色的其它物质12.检测某一植物组织细胞,发现分解有机物缓慢,酶的催化效率极低。则该细胞正在A.分化B.分裂C.衰老D.癌变13.甘薯种植多年后易积累病毒而导致品种退化。目前生产上采用根尖分生组织离体培养的方法快速繁殖脱毒的种苗,以保证该品种的品质和产量水平。这种通过分生组织离体培养获得种苗的过程不涉及细胞的A.减数分裂B.分化C.有丝分裂D.全能性14.当人所处的环境温度从25℃降至5℃是时,体内酶活性、耗氧量及尿量的变化依次为A.降低、减少、增加B.不变、增加、减少C.不变、增加、增加D.增加、减少、减少15....

1、当您付费下载文档后,您只拥有了使用权限,并不意味着购买了版权,文档只能用于自身使用,不得用于其他商业用途(如 [转卖]进行直接盈利或[编辑后售卖]进行间接盈利)。
2、本站所有内容均由合作方或网友上传,本站不对文档的完整性、权威性及其观点立场正确性做任何保证或承诺!文档内容仅供研究参考,付费前请自行鉴别。
3、如文档内容存在违规,或者侵犯商业秘密、侵犯著作权等,请点击“违规举报”。

碎片内容

中学高三生物第二次调查测试

您可能关注的文档

确认删除?
VIP
微信客服
  • 扫码咨询
会员Q群
  • 会员专属群点击这里加入QQ群
客服邮箱
回到顶部