电脑桌面
添加小米粒文库到电脑桌面
安装后可以在桌面快捷访问

企业信息化指标构成方案说明(doc 19)VIP免费

企业信息化指标构成方案说明(doc 19)_第1页
1/16
企业信息化指标构成方案说明(doc 19)_第2页
2/16
企业信息化指标构成方案说明(doc 19)_第3页
3/16
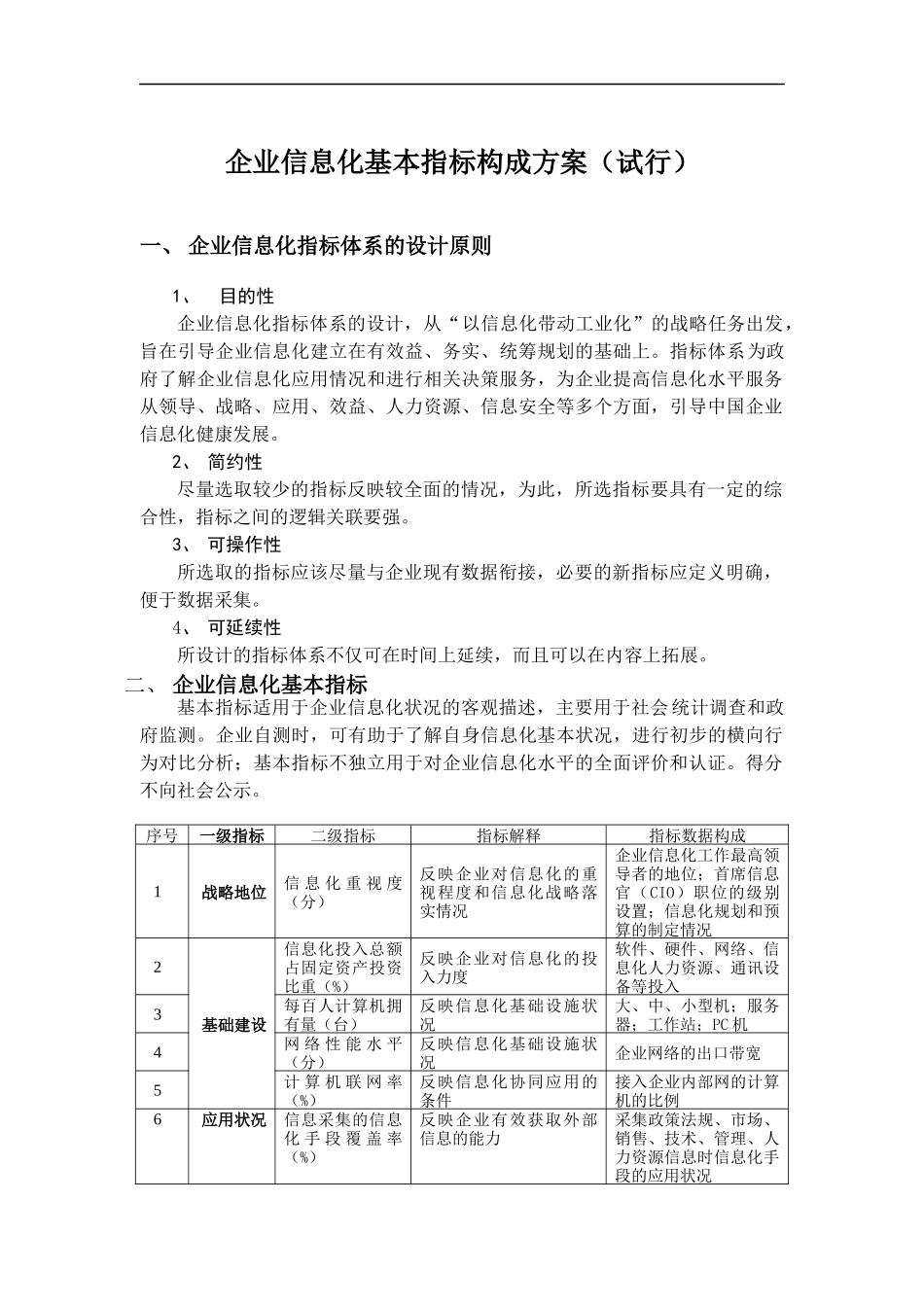
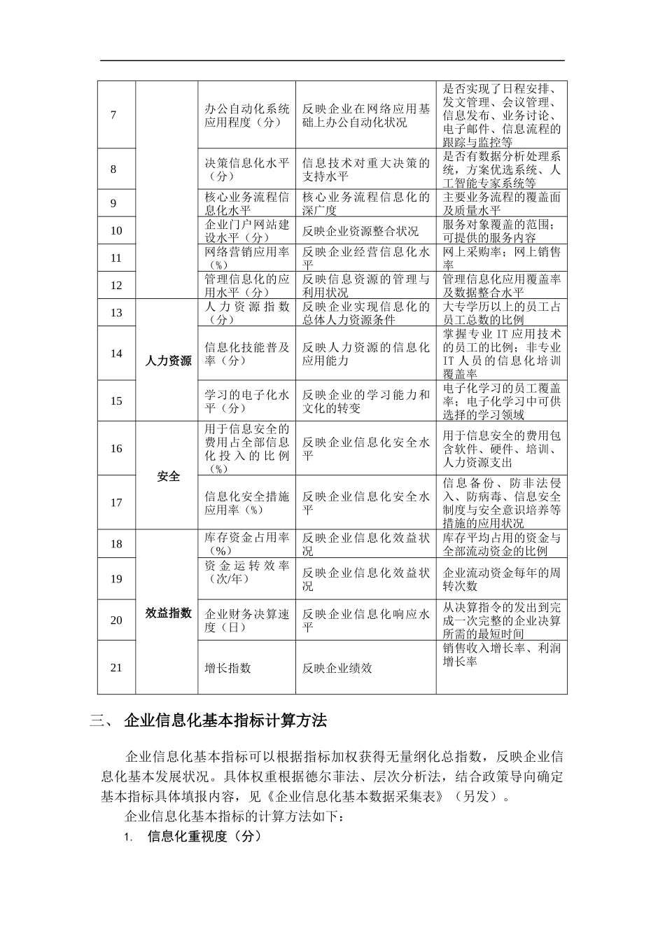
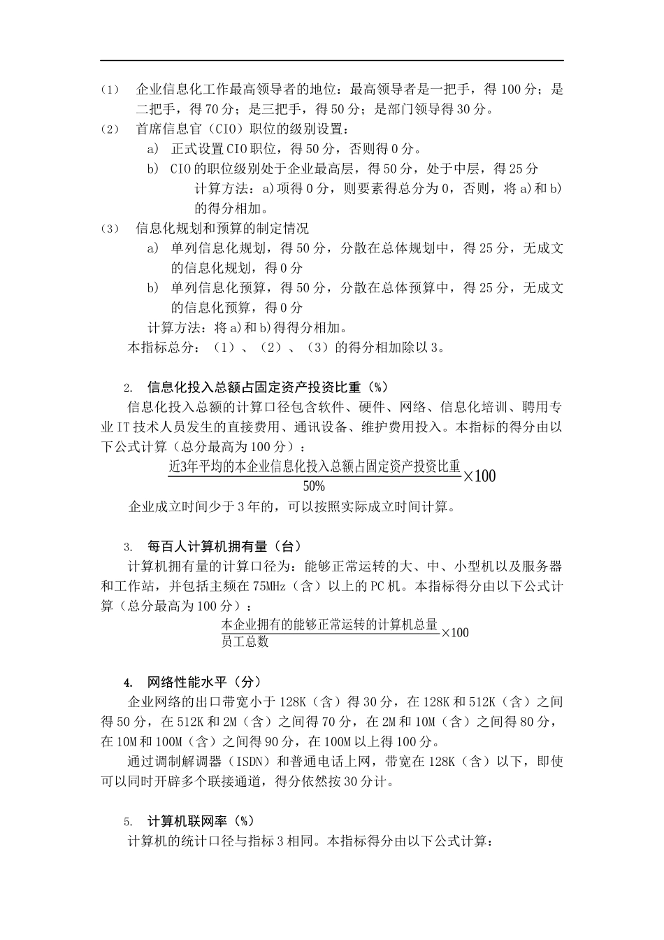
企业信息化基本指标构成方案(试行)一、企业信息化指标体系的设计原则1、目的性企业信息化指标体系的设计,从“以信息化带动工业化”的战略任务出发,旨在引导企业信息化建立在有效益、务实、统筹规划的基础上。指标体系为政府了解企业信息化应用情况和进行相关决策服务,为企业提高信息化水平服务从领导、战略、应用、效益、人力资源、信息安全等多个方面,引导中国企业信息化健康发展。2、简约性尽量选取较少的指标反映较全面的情况,为此,所选指标要具有一定的综合性,指标之间的逻辑关联要强。3、可操作性所选取的指标应该尽量与企业现有数据衔接,必要的新指标应定义明确,便于数据采集。4、可延续性所设计的指标体系不仅可在时间上延续,而且可以在内容上拓展。二、企业信息化基本指标基本指标适用于企业信息化状况的客观描述,主要用于社会统计调查和政府监测。企业自测时,可有助于了解自身信息化基本状况,进行初步的横向行为对比分析;基本指标不独立用于对企业信息化水平的全面评价和认证。得分不向社会公示。序号一级指标二级指标指标解释指标数据构成1战略地位信息化重视度(分)反映企业对信息化的重视程度和信息化战略落实情况企业信息化工作最高领导者的地位;首席信息官(CIO)职位的级别设置;信息化规划和预算的制定情况2基础建设信息化投入总额占固定资产投资比重(%)反映企业对信息化的投入力度软件、硬件、网络、信息化人力资源、通讯设备等投入3每百人计算机拥有量(台)反映信息化基础设施状况大、中、小型机;服务器;工作站;PC机4网络性能水平(分)反映信息化基础设施状况企业网络的出口带宽5计算机联网率(%)反映信息化协同应用的条件接入企业内部网的计算机的比例6应用状况信息采集的信息化手段覆盖率(%)反映企业有效获取外部信息的能力采集政策法规、市场、销售、技术、管理、人力资源信息时信息化手段的应用状况7办公自动化系统应用程度(分)反映企业在网络应用基础上办公自动化状况是否实现了日程安排、发文管理、会议管理、信息发布、业务讨论、电子邮件、信息流程的跟踪与监控等8决策信息化水平(分)信息技术对重大决策的支持水平是否有数据分析处理系统,方案优选系统、人工智能专家系统等9核心业务流程信息化水平核心业务流程信息化的深广度主要业务流程的覆盖面及质量水平10企业门户网站建设水平(分)反映企业资源整合状况服务对象覆盖的范围;可提供的服务内容11网络营销应用率(%)反映企业经营信息化水平网上采购率;网上销售率12管理信息化的应用水平(分)反映信息资源的管理与利用状况管理信息化应用覆盖率及数据整合水平13人力资源人力资源指数(分)反映企业实现信息化的总体人力资源条件大专学历以上的员工占员工总数的比例14信息化技能普及率(分)反映人力资源的信息化应用能力掌握专业IT应用技术的员工的比例;非专业IT人员的信息化培训覆盖率15学习的电子化水平(分)反映企业的学习能力和文化的转变电子化学习的员工覆盖率;电子化学习中可供选择的学习领域16安全用于信息安全的费用占全部信息化投入的比例(%)反映企业信息化安全水平用于信息安全的费用包含软件、硬件、培训、人力资源支出17信息化安全措施应用率(%)反映企业信息化安全水平信息备份、防非法侵入、防病毒、信息安全制度与安全意识培养等措施的应用状况18效益指数库存资金占用率(%)反映企业信息化效益状况库存平均占用的资金与全部流动资金的比例19资金运转效率(次/年)反映企业信息化效益状况企业流动资金每年的周转次数20企业财务决算速度(日)反映企业信息化响应水平从决算指令的发出到完成一次完整的企业决算所需的最短时间21增长指数反映企业绩效销售收入增长率、利润增长率三、企业信息化基本指标计算方法企业信息化基本指标可以根据指标加权获得无量纲化总指数,反映企业信息化基本发展状况。具体权重根据德尔菲法、层次分析法,结合政策导向确定基本指标具体填报内容,见《企业信息化基本数据采集表》(另发)。企业信息化基本指标的计算方法如下:1.信息化重视度(分)(1)企业信息化工作最高领导者的地位:最高领导者是一把手,得1...

1、当您付费下载文档后,您只拥有了使用权限,并不意味着购买了版权,文档只能用于自身使用,不得用于其他商业用途(如 [转卖]进行直接盈利或[编辑后售卖]进行间接盈利)。
2、本站所有内容均由合作方或网友上传,本站不对文档的完整性、权威性及其观点立场正确性做任何保证或承诺!文档内容仅供研究参考,付费前请自行鉴别。
3、如文档内容存在违规,或者侵犯商业秘密、侵犯著作权等,请点击“违规举报”。

碎片内容

企业信息化指标构成方案说明(doc 19)

状元书阁+ 关注
实名认证
内容提供者

爱好英语教学和互联网行业,热爱教育事业,兢兢业业

确认删除?
VIP
微信客服
  • 扫码咨询
会员Q群
  • 会员专属群点击这里加入QQ群
客服邮箱
回到顶部