电脑桌面
添加小米粒文库到电脑桌面
安装后可以在桌面快捷访问

富阳市造纸企业安全生产信用程度评估评分细则(试行)VIP免费

富阳市造纸企业安全生产信用程度评估评分细则(试行)_第1页
1/10
富阳市造纸企业安全生产信用程度评估评分细则(试行)_第2页
2/10
富阳市造纸企业安全生产信用程度评估评分细则(试行)_第3页
3/10
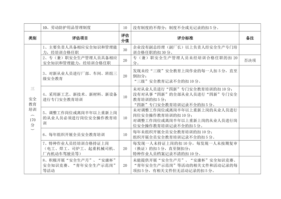
富阳市造纸企业安全生产信用程度评估评分细则(试行)类别评估项目评估分值评分标准备注一安全生产组织机构︵100分︶1、安全生产工作领导组织健全,按规定设置安全生产管理机构20没有安全生产工作领导组织的扣10分;从业人员300人以上企业未按规定设置安全生产管理机构的扣10分。2、按规定配备专(兼)职安全生产管理人员10从业人员300人以上企业未配备专职安全生产管理人员的扣10分;从业人员300人以下企业未配备专(兼)职安全生产管理人员的扣10分。否决项3、安全生产管理网络齐全20管理网络未到部门、班组的扣20分;管理网络未落实到部门、班组责任人的每个扣5分,扣完20分为止。4、事故应急处置组织机构健全,建立义务消防队20未建立事故应急处置组织机构的扣10分;未建立义务消防队的扣10分。5、工会组织参与安全生产监督管理20无工会组织的扣20分;工会组织参与安全生产监督管理无记录资料的扣10分。6、形成党、团、妇女组织齐抓共管安全生产10企业党、团、妇女组织全部没有的扣10分,组织不全的扣5分;企业党、团、妇女组织齐抓共管安全生产无记录资料的扣5分。类别评估项目评估分值评分标准备注二安全生产规章制度和操作规程︵130分︶1、企业负责人、各级管理人员、从业人员安全生产(消防、职业卫生等)岗位责任制20制度不全的每缺1项扣5分,直至倒扣分。2、安全教育培训制度10没有制度的不得分;有制度无培训记录的扣8分;记录不全的扣5分。3、安全考核及奖惩制度10没有制度的不得分;制度内容可操作性差或没有奖惩兑现的扣5分。4、企业安全生产工作档案及档案管理制度10没有建立档案制度的不得分;工作档案不符合要求的扣5分。5、安全检查和事故隐患整改制度(按有关规定定期对现有生产设备和作业场所进行安全检查、安全评估,发现隐患及时提出整改措施,并完成整改工作)20无制度或有制度不落实的均不得分;有检查、整改,但无记录的扣10分;没有及时完成安全隐患整改的扣15分。6、各岗位的安全操作规程,并上墙上架20规程不齐全的每缺1项扣5分,直至倒扣分;未上墙上架或每人一册的扣5分。7、危险物品的安全管理制度10没有制度的不得分;制度不全或无记录的扣5分。8、特种设备安全管理制度10制度不全的每缺1项扣5分,直至倒扣分。9、安全生产专题会议制度(每季度不少于1次,并有会议记录)10无制度的或有制度不落实的不得分;无会议记录的扣5分;要求有企业主要负责人出席会议,缺席一次扣5分,扣完10分为止。10、劳动防护用品管理制度10没有制度的不得分;制度不全或无记录的扣5分。类别评估项目评估分值评分标准备注三安全教育培训︵170分︶1、主要负责人具备相应安全知识和管理能力,经培训合格任职30企业没有副总经理(副厂长)以上负责人经安全生产专门培训合格任职的扣30分。2、专(兼)职安全生产管理人员具备相应安全知识和管理能力,经培训合格任职20专(兼)职安全生产管理人员未经培训合格任职的扣20分。否决项3、对新从业人员进行厂部、车间、班组三级安全教育20发现未经“三级”安全教育上岗作业的每一人扣5分,直至倒扣分;“三级”安全教育记录不全的扣10分。4、采用新工艺、新技术、新材料、新设备进行专门安全教育培训10未对从业人员进行“四新”专门安全教育培训的扣10分;没有对从事“四新”的全部从业人员进行“四新”专门安全教育培训的扣5分;“四新”专门安全教育培训记录不全的扣5分。5、调整工作岗位或离岗半年以上重新上岗的从业人员必须进行岗位安全操作教育培训10未对调整工作岗位或离岗半年以上重新上岗的从业人员进行岗位安全操作教育培训的扣10分;对调整工作岗位或离岗半年以上重新上岗的从业人员进行岗位安全操作教育培训记录不全的扣5分。6、每年组织开展全员安全教育培训10每年未组织开展全员安全教育培训的扣10分;组织开展全员安全教育培训记录不全的扣5分。7、特种作业人员经培训合格持证上岗(电工、焊工、司炉工、起重机械司机、厂内机动车驾驶员等)20每发现一人未持证上岗的扣10分,每发现一人未按期复审(换证)的扣5分,直至倒扣分;特种作业人员档案记录不清的扣10分。8、积极开展“安全生产月”、“安康杯”安全知识...

1、当您付费下载文档后,您只拥有了使用权限,并不意味着购买了版权,文档只能用于自身使用,不得用于其他商业用途(如 [转卖]进行直接盈利或[编辑后售卖]进行间接盈利)。
2、本站所有内容均由合作方或网友上传,本站不对文档的完整性、权威性及其观点立场正确性做任何保证或承诺!文档内容仅供研究参考,付费前请自行鉴别。
3、如文档内容存在违规,或者侵犯商业秘密、侵犯著作权等,请点击“违规举报”。

碎片内容

富阳市造纸企业安全生产信用程度评估评分细则(试行)

状元书阁+ 关注
实名认证
内容提供者

爱好英语教学和互联网行业,热爱教育事业,兢兢业业

确认删除?
VIP
微信客服
  • 扫码咨询
会员Q群
  • 会员专属群点击这里加入QQ群
客服邮箱
回到顶部