电脑桌面
添加小米粒文库到电脑桌面
安装后可以在桌面快捷访问

招标产品清单和技术要求VIP免费

招标产品清单和技术要求_第1页
1/7
招标产品清单和技术要求_第2页
2/7
招标产品清单和技术要求_第3页
3/7
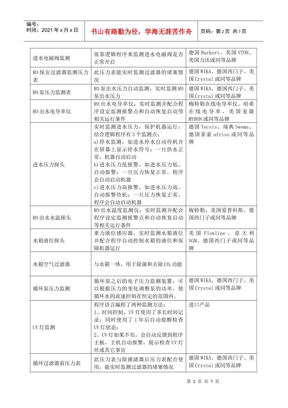
第四部分:招标产品清单和技术要求一、工程要求1、本工程为一体化工程,包括纯水设备的安装调试和整个工程管路的安装,要求设计合理,管路不外露,接口整齐美观,节省空间,达到资源优化配置;操作系统全面、直观,一旦水质发生异样,反应迅速;能够进行自我维护,定期消毒,满足水质要求、实验室用水量。纯水机放于五楼纯水间,采用单循环供纯水管路,管路由下层楼顶穿越楼板供至用水点(穿越楼板采用穿墙管并密封,参照建筑施工规范进行施工和验收)。为三、四、五层实验室供水。每个中央实验台和C309边台水盆处各有一个出水点(总计16个),C303、C403、C503边台预留超纯水终端机接水口(总计3个)。满足水、电设计要求,并与实验台相配套。有关安装问题,需要中标方与设计院进行协商,并将最终方案交由甲方确认。2、纯水制备工艺流程:(或设计更优的生产流程)自来水→自来水增压泵→主机前预处理装置(包括砂滤、活性炭装置,具有自动反冲洗功能,加热器,软化器(自动切换)、保安过滤器,在线余氯、电导、硬度报警装置)→进入中央纯水主机增压泵→反渗透装置及清洗装置→水质及水温监测→EDI电渗析(或混床)→出水水质及出水水温监测→内置350L水箱→纯水循环泵→过滤器→紫外线杀菌装置→0.2um在线除菌过滤装置→循环水路消毒口→进入终端精密抛光混床(不可再生树脂)→进入主机外的大楼循环管路→用水使用点→循环管路→管路回水压力自动监测。序号名称要求规格1自来水增压泵-1套对自来水增压,不锈钢材质扬程20m;流量2T/H2砂滤-1套粗过滤,石英砂罐体、Pentair表头处理量,2T/H3软化器-1套软化系统,自动再生;石英砂罐体、Pentair表头处理量,2T/H4中央纯水主机增压泵意大利拉法特,隔膜泵额定扬程:110m;流量:1T/H5反渗透装置陶式膜,自动清洗,回收率>75%处理量200L/H6EDI电渗析西门子IONPURE处理量250L/H8内置350L水箱英国原装进口水箱9纯水循环泵格兰富变频泵CHIE2-60;德国生产、原装进口额定扬程:1-60m变频可调流量:2T/H第1页共7页编号:时间:2021年x月x日书山有路勤为径,学海无涯苦作舟页码:第1页共7页100.2um在线除菌过滤装置需具备过滤器完整性测试报告;孔径:0.2um;11终端精密抛光混床去离子柱,时时循环、时时纯化12主机管路内衬PVDF材料13用水使用点16个用水点,3个超纯水终端机接水口14大楼循环管路环琪U-PVC管或同等品牌DN25二、技术要求应符合GLP规范的一体化整机设计。2.1进水水源:城市自来水系统应带有全自动加压,软化及自动反冲,和20微米、5微米缠绕滤芯、活性碳滤芯三级过滤预处理系统。2.2产水水质电阻率:18M-cm(纯化膜块产入管网的水质)≥15M-cm(管网的水质);总有机碳TOC:<10ppb;细菌:<5CFU/mL;颗粒:0.2um在线微过滤器;PH值:5.0~7.5。2.3产量产水量:每小时200升RO水;日产能4800升;循环管路流速>1m/s;反渗透回收率:75%。2.4储水箱350升PE材质无死角水箱(内壁光滑度小于0.8μm,并提供证书材料证明),配有除菌复合空气过滤器,水箱内置在主机的封闭流路中,采用放射喷注球式回水装置确保水箱内壁所有部位能够接触流动水,主机可自动控制水箱的消毒清洗。水箱和主机内所有配置均需有国际权威认证。2.5主要检测仪器、仪表主机内部的配置与监测仪器均需与水箱内置于主机内,以保障最终产水水质的稳定性。名称主要功能品牌第2页共7页第1页共7页编号:时间:2021年x月x日书山有路勤为径,学海无涯苦作舟页码:第2页共7页进水电磁阀监测依靠逻辑程序来监测进水电磁阀是否正常开启德国Burkert、美国VTON、美国力沃或同等品牌RO保安过滤器监测压力表此压力表能实时监测过滤器的堵塞情况德国WIKA、德国西门子、美国Crystal或同等品牌RO泵压力监测表RO泵出水压力自动监测,实时监测RO泵出水压力德国WIKA、德国西门子、美国Crystal或同等品牌RO出水电导率仪RO出水电导率仪;实时监测并配合程序设定监测报警点和自动恢复启动等相关运行条件梅特勒在线电导率仪、哈希在线电导率、美国麦隆MYRON或同等品牌进水压力探头实时监测进水压力,保护机器运行;结合逻辑程序有3个监测点:a)停水监测,如进水停水自动...

1、当您付费下载文档后,您只拥有了使用权限,并不意味着购买了版权,文档只能用于自身使用,不得用于其他商业用途(如 [转卖]进行直接盈利或[编辑后售卖]进行间接盈利)。
2、本站所有内容均由合作方或网友上传,本站不对文档的完整性、权威性及其观点立场正确性做任何保证或承诺!文档内容仅供研究参考,付费前请自行鉴别。
3、如文档内容存在违规,或者侵犯商业秘密、侵犯著作权等,请点击“违规举报”。

碎片内容

招标产品清单和技术要求

您可能关注的文档

确认删除?
VIP
微信客服
  • 扫码咨询
会员Q群
  • 会员专属群点击这里加入QQ群
客服邮箱
回到顶部