电脑桌面
添加小米粒文库到电脑桌面
安装后可以在桌面快捷访问

财产管理知识分析及传承、退休养老规划作业VIP免费

财产管理知识分析及传承、退休养老规划作业_第1页
1/7
财产管理知识分析及传承、退休养老规划作业_第2页
2/7
财产管理知识分析及传承、退休养老规划作业_第3页
3/7
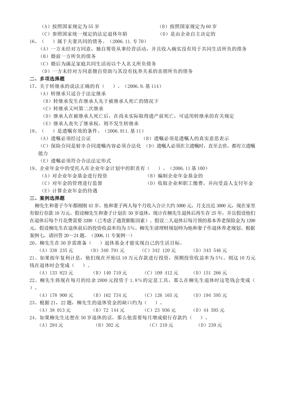
财产传承、退休养老规划作业(一)一、单项选择题1、立遗嘱能力的人可以是()。(2006.9.基76)(A)任何人(B)限制民事能力行为能力人(C)无民事行为能力人(D)完全民事行为能力人2、代位继承人可以是被继承人子女的()。(2006.9.基78)(A)兄弟(B)配偶(C)孙子女(D)祖父母3、养老保险是以()为手段来达到保障的目的。(2006.9.专50)(A)社会捐助(B)财政拨款(C)社会福利(D)社会保险资料以:王波是一家广告公司老总,王太太合他已经结婚七年,一直担当“全职太太”,两人生育有一个4岁的儿子,王太太担心丈夫在外另结新欢,而自己生活没有保障,因此想做一个夫妻财产分配规划。4、()不是夫妻财产分配规划的工具。(2006.9.专)(A)夫妻财产协议(B)夫妻财产协议公证(C)遗嘱(D)信托5、如果王波合太太离婚,他担心太太没有管理财产的能力将财产挥霍,同时也不想离婚后太太有过多的来往,这时他最好()。(A)一次性支付(B)按月支付(C)不定期支付(D)设立离婚抚养费支付信托6、婚姻家庭信托的意义不包括()。(A)对家庭财务风险进行有效控制(B)较少家庭无谓损失(C)保障家庭基本生活(D)家庭财产增值7、王波通过设立信托,可以在自己遭遇商业风险时,家庭经济能力不会受到影响,这是利用了信托()的特性。(A)财产独立性(B)受托人专业性(C)受托人独立性(D)私密8、()属于我国《继承法》规定的第一顺序法定继承人。(2006.11基67)(A)丧偶儿媳(B)养子女对其生父母(C)未建立抚养关系的继子女对其生父母(D)孙子女9、在我国企业年金的相关规定中,企业缴费每年不超过本企业上年度职工工资总额的()。(2006.11基81)(A)1/10(B)1/8(C)1/6(D)1/1210、目前我国已经建立起来的养老保险制度属于()。(2006.11专50)(A)完全基金式(B)部分基金式(C)国家统筹养老保险模式(D)强制储蓄养老保险模式资料二:李伟,男,56岁;刘翠,女,55岁。二人均早年丧偶,李伟的儿子丁丁,1998年工作后和父亲分开居住。刘翠身边有一个儿子东东。1999年李伟与刘翠经人介绍结婚,东东跟着他们在一起生活。2000年,刘翠因病去世,没有留下遗嘱。根据资料二,请回答11-15题。(2006.11专52-55)11、()不属于刘翠的法定继承人。(A)李伟(B)丁丁(C)东东(D)生活风险无法确定12、丁丁与刘翠的关系是一种()。(A)事实上的抚养关系(B)仅仅是直系姻亲关系(C)无任何关系(D)法律上的母子关系13、()的说法是正确的。(A)刘翠的遗产要按照法定继承分配(B)丁丁可以通过转继承获得刘翠的遗产(C)丁丁可以通过代位继承获得刘翠的遗产(D)本案例中涉及到遗嘱抚养关系14、关于父母子女关系的说法中正确的是()。(A)养父母离婚,养父母与养子女的权利义务消除(B)生父母对其非婚生子不享有继承权(C)继兄弟姐妹之间没有继承权(D)形成抚养关系的继父母及子女之间发生继承关系15、在我国,职工可以领养企业年金的年龄为()。(2006.11专57)(A)按照国家规定为55岁(B)按照国家规定为60岁(C)参照国家统一规定的法定退休年龄(D)是由企业自主决定的16、()属于夫妻共同的债务。(2006.11.专70)(A)一方未经对方同意,独自筹资从事经营活动,并且收入确实没有用于共同生活所负的债务(B)婚前一方所负的债务(C)婚后为满足家庭共同生活而以个人名义所负债务(D)一方未经对方同意擅自资助与其没有抚养关系的亲朋所负的债务二、多项选择题17、关于转继承的说法正确的有()。(2006.9.基114)(A)转继承只适合于法定继承(B)转继承发生在继承人先于被继承人死亡的情况下(C)转继承又叫第二次继承(D)继承人在被继承人死亡后,在尚未实际取得遗产前死亡,可适用转继承的有关规定(E)继承人丧失了继承权,则不发生转继承18、()是遗嘱有效的条件。(2006.911.基11)(A)遗嘱必须经过公证(B)遗嘱必须是遗嘱人的真实意思表示(C)保险合同是射幸合同遗嘱内容必须合法化(D)遗嘱人必须在立遗嘱时,直至去世,都有立遗嘱能力(E)遗嘱必须符合合法法定形式19、企业年金中的受托人在企业年金计划中的职责有()。(...

1、当您付费下载文档后,您只拥有了使用权限,并不意味着购买了版权,文档只能用于自身使用,不得用于其他商业用途(如 [转卖]进行直接盈利或[编辑后售卖]进行间接盈利)。
2、本站所有内容均由合作方或网友上传,本站不对文档的完整性、权威性及其观点立场正确性做任何保证或承诺!文档内容仅供研究参考,付费前请自行鉴别。
3、如文档内容存在违规,或者侵犯商业秘密、侵犯著作权等,请点击“违规举报”。

碎片内容

财产管理知识分析及传承、退休养老规划作业

确认删除?
VIP
微信客服
  • 扫码咨询
会员Q群
  • 会员专属群点击这里加入QQ群
客服邮箱
回到顶部