电脑桌面
添加小米粒文库到电脑桌面
安装后可以在桌面快捷访问

企业网络安全分析VIP免费

企业网络安全分析_第1页
1/6
企业网络安全分析_第2页
2/6
企业网络安全分析_第3页
3/6
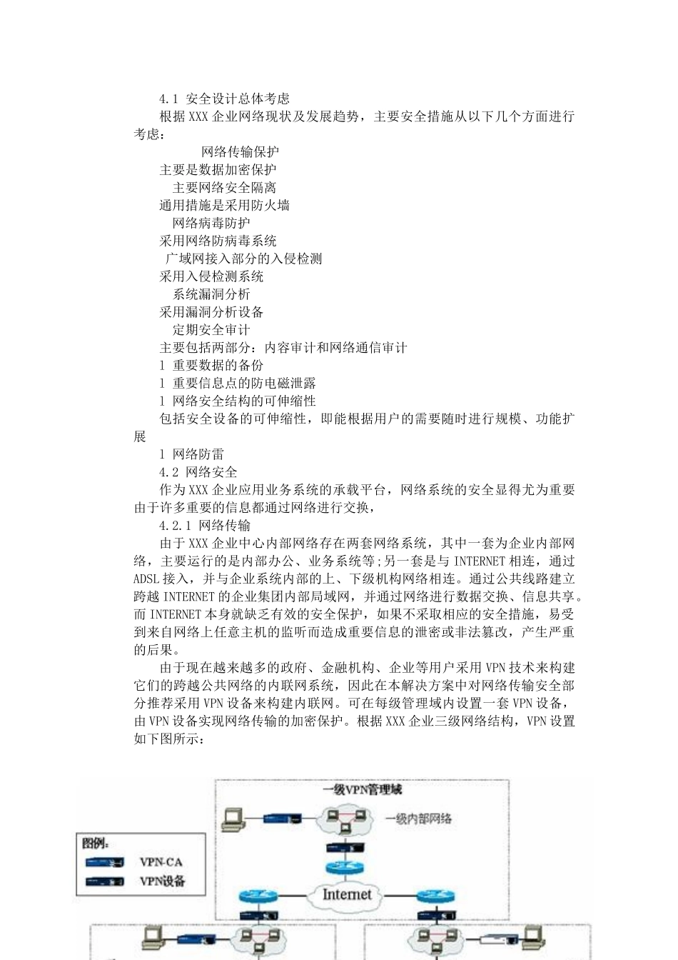
1企业网络分析此处请根据用户实际情况做简要分析2网络威胁、风险分析针对XXX企业现阶段网络系统的网络结构和业务流程,结合XXX企业今后进行的网络化应用范围的拓展考虑,XXX企业网主要的安全威胁和安全漏洞包括以方面:2.1内部窃密和破坏由于XXX企业网络上同时接入了其它部门的网络系统,因此容易出现其它部门不怀好意的人员(或外部非法人员利用其它部门的计算机)通过网络进入内部网络,并进一步窃取和破坏其中的重要信息(如领导的网络帐号和口令、重要文件等),因此这种风险是必须采取措施进行防范的。2.2搭线(网络)窃听这种威胁是网络最容易发生的。攻击者可以采用如Sniffer等网络协议分析工具,在INTERNET网络安全的薄弱处进入INTERNET,并非常容易地在信息传输过程中获取所有信息(尤其是敏感信息)的内容。对XXX企业网络系统来讲,由于存在跨越INTERNET的内部通信(与上级、下级)这种威胁等级是相当高的,因此也是本方案考虑的重点。2.3假冒这种威胁既可能来自XXX企业网内部用户,也可能来自INTERNET内的其它用户。如系统内部攻击者伪装成系统内部的其他正确用户。攻击者可能通过冒充合法系统用户,诱骗其他用户或系统管理员,从而获得用户名/口令等敏感信息,进一步窃取用户网络内的重要信息。或者内部用户通过假冒的方式获取其不能阅读的秘密信息。2.4完整性破坏这种威胁主要指信息在传输过程中或者存储期间被篡改或修改,使得信息/数据失去了原有的真实性,从而变得不可用或造成广泛的负面影响。由于XXX企业网内有许多重要信息,因此那些不怀好意的用户和非法用户就会通过网络对没有采取安全措施的服务器上的重要文件进行修改或传达一些虚假信息,从而影响工作的正常进行。2.5其它网络的攻击XXX企业网络系统是接入到INTERNET上的,这样就有可能会遭到INTERNET上黑客、恶意用户等的网络攻击,如试图进入网络系统、窃取敏感信息、破坏系统数据、设置恶意代码、使系统服务严重降低或瘫痪等。因此这也是需要采取相应的安全措施进行防范。2.6管理及操作人员缺乏安全知识由于信息和网络技术发展迅猛,信息的应用和安全技术相对滞后,用户在引入和采用安全设备和系统时,缺乏全面和深入的培训和学习,对信息安全的重要性与技术认识不足,很容易使安全设备/系统成为摆设,不能使其发挥正确的作用。如本来对某些通信和操作需要限制,为了方便,设置成全开放状态等等,从而出现网络漏洞。由于网络安全产品的技术含量大,因此,对操作管理人员的培训显得尤为重要。这样,使安全设备能够尽量发挥其作用,避免使用上的漏洞。2.7雷击由于网络系统中涉及很多的网络设备、终端、线路等,而这些都是通过通信电缆进行传输,因此极易受到雷击,造成连锁反应,使整个网络瘫痪,设备损坏,造成严重后果。因此,为避免遭受感应雷击的危害和静电干扰、电磁辐射干扰等引起的瞬间电压浪涌电压的损坏,有必要对整个网络系统采取相应的防雷措施。注:部分描述地方需要进行调整,请根据用户实际情况叙述。3安全系统建设原则XXX企业网络系统安全建设原则为:1)系统性原则XXX企业网络系统整个安全系统的建设要有系统性和适应性,不因网络和应用技术的发展、信息系统攻防技术的深化和演变、系统升级和配置的变化,而导致在系统的整个生命期内的安全保护能力和抗御风险的能力降低。2)技术先进性原则XXX企业网络系统整个安全系统的设计采用先进的安全体系进行结构性设计,选用先进、成熟的安全技术和设备,实施中采用先进可靠的工艺和技术,提高系统运行的可靠性和稳定性。2)管理可控性原则系统的所有安全设备(管理、维护和配置)都应自主可控;系统安全设备的采购必须有严格的手续;安全设备必须有相应机构的认证或许可标记;安全设备供应商应具备相应资质并可信。安全系统实施方案的设计和施工单位应具备相应资质并可信。3)适度安全性原则系统安全方案应充分考虑保护对象的价值与保护成本之间的平衡性,在允许的风险范围内尽量减少安全服务的规模和复杂性,使之具有可操作性,避免超出用户所能理解的范围,变得很难执行或无法执行。5)技术与管理相结合原则XXX企业网络系统安全建设是一个复杂的系统工程,它包括产...

1、当您付费下载文档后,您只拥有了使用权限,并不意味着购买了版权,文档只能用于自身使用,不得用于其他商业用途(如 [转卖]进行直接盈利或[编辑后售卖]进行间接盈利)。
2、本站所有内容均由合作方或网友上传,本站不对文档的完整性、权威性及其观点立场正确性做任何保证或承诺!文档内容仅供研究参考,付费前请自行鉴别。
3、如文档内容存在违规,或者侵犯商业秘密、侵犯著作权等,请点击“违规举报”。

碎片内容

企业网络安全分析

确认删除?
VIP
微信客服
  • 扫码咨询
会员Q群
  • 会员专属群点击这里加入QQ群
客服邮箱
回到顶部