电脑桌面
添加小米粒文库到电脑桌面
安装后可以在桌面快捷访问

某某科技公司人力资源管理提升方案VIP免费

某某科技公司人力资源管理提升方案_第1页
1/37
某某科技公司人力资源管理提升方案_第2页
2/37
某某科技公司人力资源管理提升方案_第3页
3/37
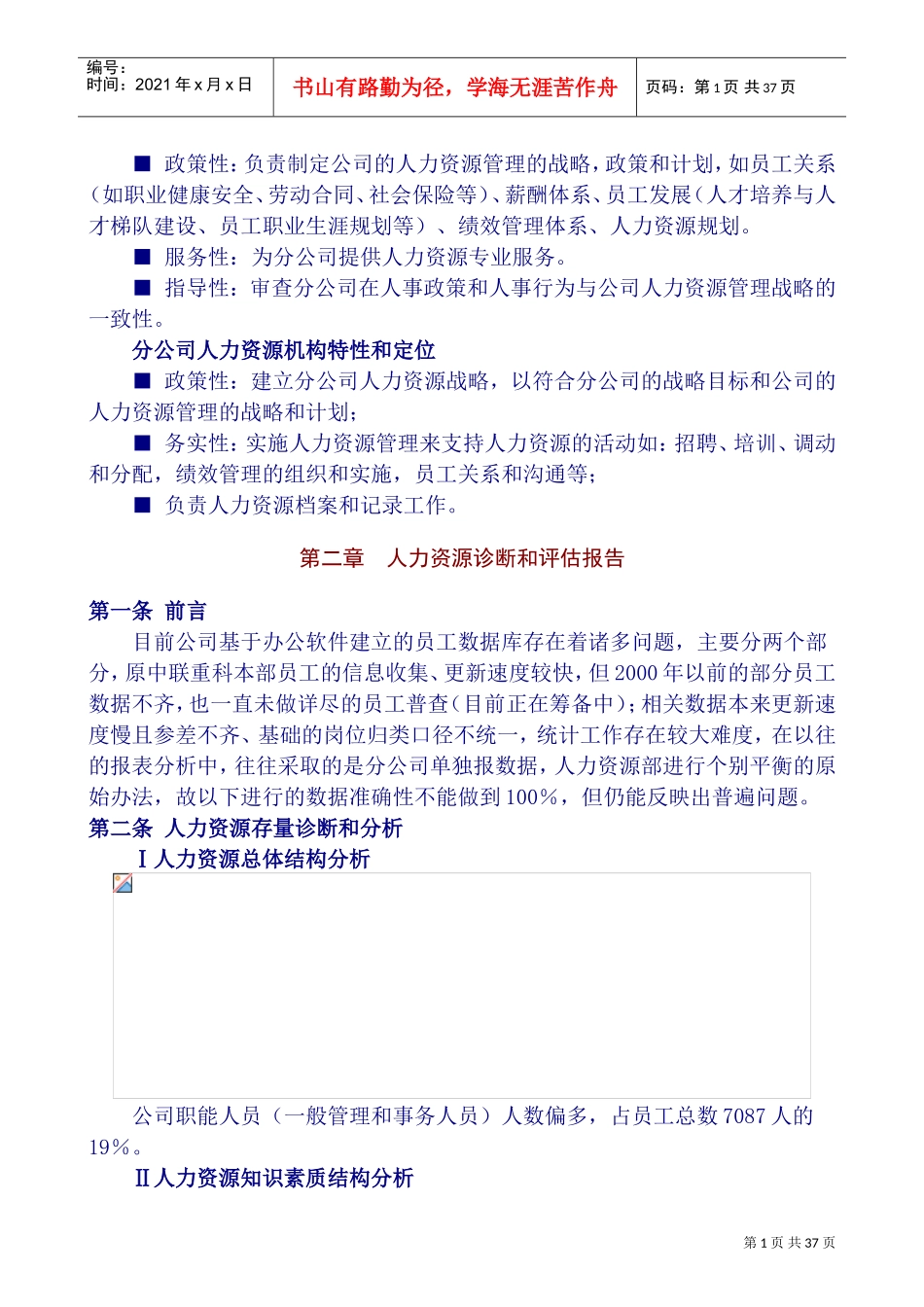
第0页共37页编号:时间:2021年x月x日书山有路勤为径,学海无涯苦作舟页码:第0页共37页长沙中联重工科技发展股份有限公司人力资源管理提升方案第一章总则第一条企业长期战略目标在五年内建设成为居国内同行业前三位、国际同行前二十位的国际化工程机械企业集团。第二条人力资源管理发展战略(一)为什么不得不重视人力资源管理?农业经济社会财富增值主要来自于对土地的控制;工业经济社会财富增值主要来自对资本的支配和资本的积累;知识经济社会财富主要来自于取得知识的人的自愿合作,使各人的知识在共享、分享中产生财富创造。知识经济的核心就是以人力资源和知识资本为中心的新经济。目前工程机械行业顾客需求瞬息万变、技术创新不断加速、产品生命周期不断缩短、市场竞争日趋剧烈,各大企业之间的竞争,归根到底是人的竞争,企业各项核心竞争力都离不开组织发展和个人发展的规划、进步和融合。(二)公司发展目标和战略对人力资源管理的挑战?为了实现企业战略目标,必须深刻认识到未来竞争和成败的关键在于人才“选人、用人、育人、留人”,特别是围绕为企业创造大部分利益的关键员工的吸引、招聘、培养、激励和留用,如管理干部团队、核心技术骨干、营销人才。目前公司的人力资源管理缺乏工作分析和岗位管理;总部和分子公司人力资源管理的使命远景、角色定位有待澄清;急需建立有效的干部选拔、评估、培训和发展体系;急需建立关键人员的吸引、保留和培养机制等。(三)公司人力资源发展战略参与制定并深入理解公司的目标和战略,并明确人力资源管理的方向,通过持续不断的努力,构建具备持续提升能力以内部客户为导向的人力资源管理体系,通过专业化的人力资源服务,满足组织和员工的发展需要。来自....中国最大的资料库下载(四)人力资源机构的角色定位总部人力资源机构特性和定位■参谋性:解释外部环境的趋势并评估对人力资源方面的影响,为公司董事会相关决策提供人力资源方面的专业意见;组织实施与公司战略相关的人力资源项目。第1页共37页编号:时间:2021年x月x日书山有路勤为径,学海无涯苦作舟页码:第1页共37页■政策性:负责制定公司的人力资源管理的战略,政策和计划,如员工关系(如职业健康安全、劳动合同、社会保险等)、薪酬体系、员工发展(人才培养与人才梯队建设、员工职业生涯规划等)、绩效管理体系、人力资源规划。■服务性:为分公司提供人力资源专业服务。■指导性:审查分公司在人事政策和人事行为与公司人力资源管理战略的一致性。分公司人力资源机构特性和定位■政策性:建立分公司人力资源战略,以符合分公司的战略目标和公司的人力资源管理的战略和计划;■务实性:实施人力资源管理来支持人力资源的活动如:招聘、培训、调动和分配,绩效管理的组织和实施,员工关系和沟通等;■负责人力资源档案和记录工作。第二章人力资源诊断和评估报告第一条前言目前公司基于办公软件建立的员工数据库存在着诸多问题,主要分两个部分,原中联重科本部员工的信息收集、更新速度较快,但2000年以前的部分员工数据不齐,也一直未做详尽的员工普查(目前正在筹备中);相关数据本来更新速度慢且参差不齐、基础的岗位归类口径不统一,统计工作存在较大难度,在以往的报表分析中,往往采取的是分公司单独报数据,人力资源部进行个别平衡的原始办法,故以下进行的数据准确性不能做到100%,但仍能反映出普遍问题。第二条人力资源存量诊断和分析Ⅰ人力资源总体结构分析公司职能人员(一般管理和事务人员)人数偏多,占员工总数7087人的19%。Ⅱ人力资源知识素质结构分析第2页共37页编号:时间:2021年x月x日书山有路勤为径,学海无涯苦作舟页码:第2页共37页专科以下学历4282人,超过了工人人数,说明在其它管理、营销岗位有10%的人学历层次较低。具备各类职称的人员偏低,从另一方面说明公司员工持续学习愿望不强,组织倡导学习力度不强。Ⅲ举例管理人员第3页共37页编号:时间:2021年x月x日书山有路勤为径,学海无涯苦作舟页码:第3页共37页按比例分析,公司管理人员稳定性强,年龄比例大则相应司龄较长,同时管理人员年富力强,在公司工作时间较长,可...

1、当您付费下载文档后,您只拥有了使用权限,并不意味着购买了版权,文档只能用于自身使用,不得用于其他商业用途(如 [转卖]进行直接盈利或[编辑后售卖]进行间接盈利)。
2、本站所有内容均由合作方或网友上传,本站不对文档的完整性、权威性及其观点立场正确性做任何保证或承诺!文档内容仅供研究参考,付费前请自行鉴别。
3、如文档内容存在违规,或者侵犯商业秘密、侵犯著作权等,请点击“违规举报”。

碎片内容

某某科技公司人力资源管理提升方案

您可能关注的文档

确认删除?
VIP
微信客服
  • 扫码咨询
会员Q群
  • 会员专属群点击这里加入QQ群
客服邮箱
回到顶部