电脑桌面
添加小米粒文库到电脑桌面
安装后可以在桌面快捷访问

医院各级各类人员岗位职责概述VIP免费

医院各级各类人员岗位职责概述_第1页
1/14
医院各级各类人员岗位职责概述_第2页
2/14
医院各级各类人员岗位职责概述_第3页
3/14
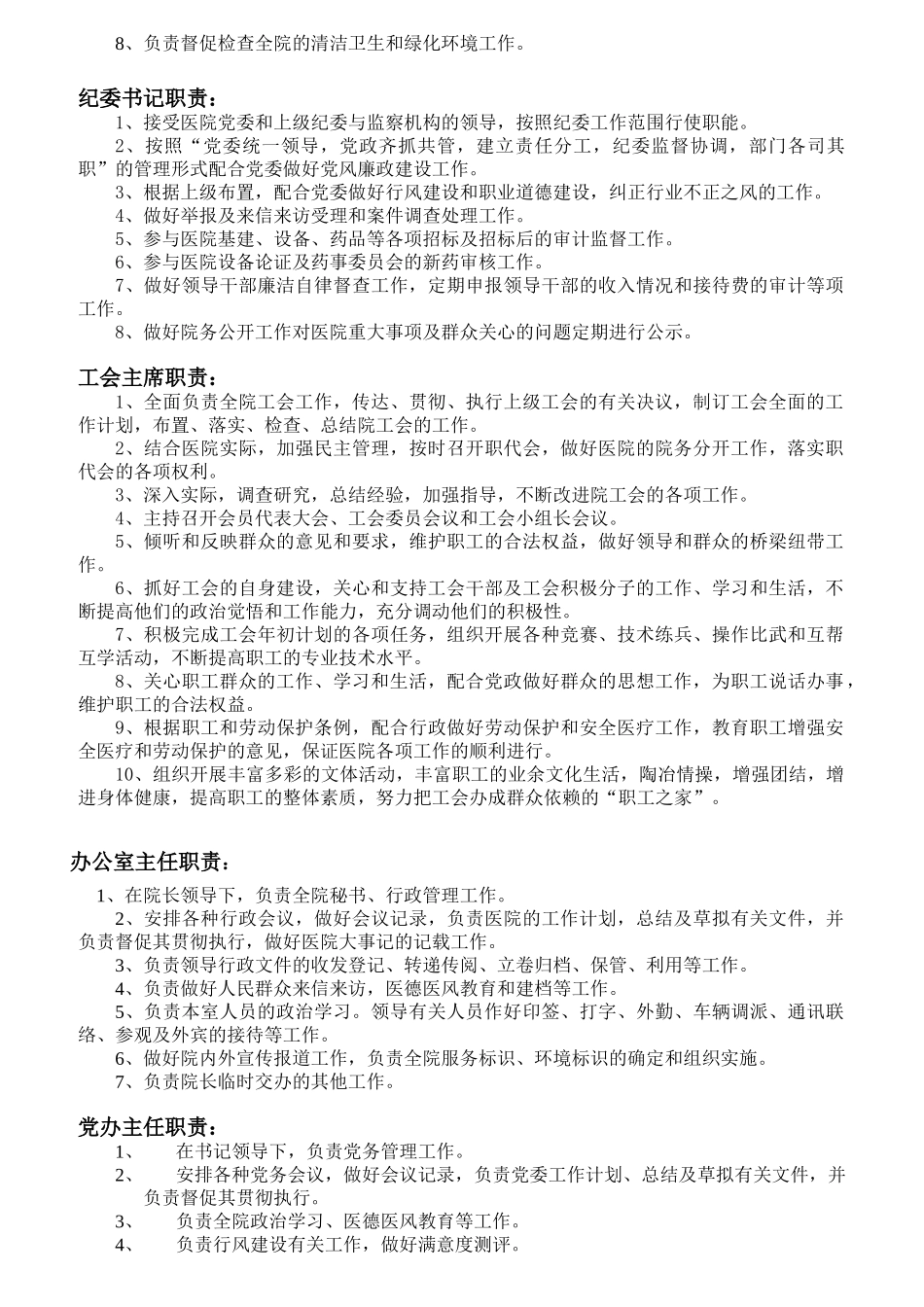
院长职责:1、在上级和医院党委领导下,根据党的方针政策全面领导医院的工作,包括医疗、教学、科研、人事、财务和后勤保障工作。2、领导制订本院发展规划、工作计划,按期布置、检查、总结工作,并向领导机关汇报。3、负责组织、检查医疗护理及预防保健工作,定期深入门诊、病房,并采取积极有效措施,保证不断地提高医疗质量。4、负责组织、检查临床教学、人才培养和业务技术学习。5、负责领导、检查全院医学科学研究工作计划的拟订和贯彻执行情况,采取措施,促进研究工作的开展。6、教育职工树立良好的医德,改进医疗作风和工作作风,改善服务态度。督促检查以岗位责任制为中心的规章制度和技术操作规程的执行,严防差错事故的发生。7、根据国家有关人事制度,组织领导对医院工作人员的任免、奖惩、调配及晋升等工作。8、加强对后勤工作的领导,审查物资供应计划,检查督促财务收支,审查预决算,关心职工生活。9、及时研究处理职工及人民群众对医院工作的意见。10、因事外出或缺勤时,应指定一位副院长代行院长职权。医院党委书记职责:1、在上级和医院党委领导下,经常了解和检查党的方针、政策和医院党委决议的贯彻执行情况。2、领导制定党的组织、宣传、统战、纪律检查、政治工作计划,组织实施并定期检查总结。3、努力学习政治和业务,带头发扬党的优良传统和作风。了解党员状况,对党员进行管理,发挥党员的模范作用。4、要深入调查研究,掌握职工的思想状况,有针对性地做好政治思想工作,保证医疗、预防、科研教学等各项任务的完成。5、充分发挥党委其他成员和院长的作用,积极支持和协助院长开展工作。副书记协助书记负责相应的工作。业务副院长职责:1、在院长领导下,分管全院的医疗、护理、医技等科室的工作。2、督促检查医疗制度、医护常规和技术操作规程的执行情况。3、领导医院质量管理组织制订医院质量目标及工作计划,明确职责,落实措施、加强监督、定期考核,及时总结反馈,不断提高医疗护理质量。4、深入科室,了解和检查诊断、治疗和护理情况,必要时领导重危病员的会诊、抢救工作。5、负责组织全院医务人员的业务技术学习和高、中级医学院校的临床教学实习以及挂钩医疗机构的业务指导工作。6、负责领导全院的医学科学研究工作。7、领导医学业务统计病案工作。8、负责组织、检查门诊、急诊工作,以及急重病员的入院情况。9、负责组织、检查本院担负的医疗工作。10、组织、检查本院门诊的转诊、会诊、疫情报告及医院保健和卫生宣教工作。行政副院长职责:1、在院长领导下,分管全院行政、财务和后勤保障工作。2、负责组织拟定医院各项行政工作制度,并经常督促检查执行情况。3、负责督促财务、后勤保障部门保证医疗所需物资供应工作。4、负责督促检查本院治安、保卫工作。5、负责审查预决算,掌握财务收支、基建、维修以及医院财产物资的管理工作。6、负责督促检查全院的经济管理工作。7、负责督促检查全院工作人员的生活福利工作。8、负责督促检查全院的清洁卫生和绿化环境工作。纪委书记职责:1、接受医院党委和上级纪委与监察机构的领导,按照纪委工作范围行使职能。2、按照“党委统一领导,党政齐抓共管,建立责任分工,纪委监督协调,部门各司其职”的管理形式配合党委做好党风廉政建设工作。3、根据上级布置,配合党委做好行风建设和职业道德建设,纠正行业不正之风的工作。4、做好举报及来信来访受理和案件调查处理工作。5、参与医院基建、设备、药品等各项招标及招标后的审计监督工作。6、参与医院设备论证及药事委员会的新药审核工作。7、做好领导干部廉洁自律督查工作,定期申报领导干部的收入情况和接待费的审计等项工作。8、做好院务公开工作对医院重大事项及群众关心的问题定期进行公示。工会主席职责:1、全面负责全院工会工作,传达、贯彻、执行上级工会的有关决议,制订工会全面的工作计划,布置、落实、检查、总结院工会的工作。2、结合医院实际,加强民主管理,按时召开职代会,做好医院的院务分开工作,落实职代会的各项权利。3、深入实际,调查研究,总结经验,加强指导,不断改进院工会的各项工作。4、主持召开会员代表大会、工会委...

1、当您付费下载文档后,您只拥有了使用权限,并不意味着购买了版权,文档只能用于自身使用,不得用于其他商业用途(如 [转卖]进行直接盈利或[编辑后售卖]进行间接盈利)。
2、本站所有内容均由合作方或网友上传,本站不对文档的完整性、权威性及其观点立场正确性做任何保证或承诺!文档内容仅供研究参考,付费前请自行鉴别。
3、如文档内容存在违规,或者侵犯商业秘密、侵犯著作权等,请点击“违规举报”。

碎片内容

医院各级各类人员岗位职责概述

确认删除?
VIP
微信客服
  • 扫码咨询
会员Q群
  • 会员专属群点击这里加入QQ群
客服邮箱
回到顶部