电脑桌面
添加小米粒文库到电脑桌面
安装后可以在桌面快捷访问

实验室制取三大气体探究专题复习VIP免费

实验室制取三大气体探究专题复习_第1页
1/7
实验室制取三大气体探究专题复习_第2页
2/7
实验室制取三大气体探究专题复习_第3页
3/7
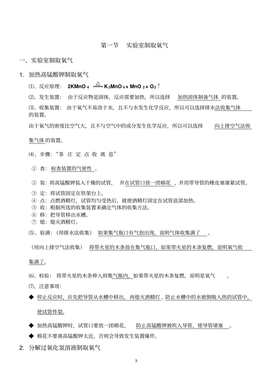
1实验室制取三大气体制取实验专题方思圆1.气体制取装置⑴、加热固体制备气体的装置(见上图①)反应物和反应条件的特征:反应物都是固体,反应需要加热。装置气密性的检查方法:将导气管的出口浸没在水中,双手紧握试管。如果水中出现气泡,说明装置气密性良好。(原理:气体的热胀冷缩)加热时的注意事项:①绝对禁止向燃着的酒精灯内添加酒精。②绝对禁止用燃着的酒精灯引燃另一只酒精灯。③禁止用嘴吹灭酒精灯。加热结束时,酒精灯的火焰应该用灯帽盖灭。④铁夹应夹在试管的中上部,大约是距试管口1/3处。⑤药品要斜铺在在试管底部,便于均匀受热。⑥试管口要略向下倾斜,防止冷凝水回流热的试管底部使试管炸裂。⑦试管内导管应稍露出胶塞即可。如果太长,不利于气体排出。⑧停止反应时,应先把导管从水槽中移出,再熄灭酒精灯,防止水槽中的水被倒吸入热的试管中,使试管炸裂。选择装置时,要选择带有橡皮塞的弯管。⑵、固液混合在常温下反应制备气体的装置(见上图②)反应物和反应条件的特征:反应物中有固体和液体,反应不需要加热。装置气密性的检查方法:在导管出口处套上橡皮塞,用弹簧夹夹紧橡皮塞,从漏斗中加水。如果液面稳定后水面不下降,则表明装置气密性良好。要根据实际情况选择(a)(b)(c)(d)四种装置。①装置(a)的特点:装置简单,适用于制取少量的气体;容易造成气体泄漏,增加药品不太方便。②装置(b)的特点:便于随时添加药品。2③装置(c)的特点:可以控制反应速率。④装置(d)的特点:可以控制反应的发生和停止。(希望停止反应时,用弹簧夹夹住橡皮管。这时由于试管内的气压大于外界大气压,试管内的液面会下降)如果使用长颈漏斗,注意长颈漏斗的下端管口应插入液面以下,形成液封,防止生成的气体从长颈漏斗逸出。使用分液漏斗时无需考虑这个问题。选择装置时,要选择带有橡皮塞的直管。(a)装置使用单孔橡皮塞,(b)(c)(d)装置使用双孔橡皮塞。固体药品通过锥形瓶口加入,液体药品通过分液漏斗加入。2.气体收集装置⑴排水法收集气体的装置(见右图)适用情况:收集的气体不溶或难溶于水,且不与水反应。注意事项:集气瓶中不能留有气泡,否则收集到的气体不纯。应当等到气泡连续均匀地放出后再收集气体,否则收集到的气体不纯。在气泡连续均匀放出之前,导气管管口不应伸入到集气瓶口。如果瓶口出现气泡,说明气体收集满。如果需要较干燥的气体,请不要使用排水法。气体收集完毕后,要在水下把玻璃片盖在集气瓶口上,否则收集到的气体不纯。收集完毕后,如果收集的气体的密度比空气大,集气瓶口应该朝上;如果收集的气体的密度比空气小,集气瓶口应该朝下。⑵向上排空气法收集气体的装置(见右图)适用情况:气体密度大于空气(相对分子质量大于29),且不与空气中的成分反应。要求:导管伸入集气瓶底,以利于排净空气。密度和空气接近的气体,不宜用排空气法收集。暂存气体时,只需将集气瓶正放在桌面上,盖上毛玻璃片就可以了。⑶向下排空气法收集气体的装置(见右图)适用情况:气体密度小于空气(相对分子质量小于29),且不与空气中的成分反应。要求:导管伸入集气瓶底,以利于排净空气。密度和空气接近的气体,不宜用排空气法收集。暂存气体时,需要盖上毛玻璃片并将集气瓶倒放在桌面上。导气管属于发生装置。把导气管画在收集装置中,是为了更好地说明问题。3第一节实验室制取氧气一、实验室制取氧气1.加热高锰酸钾制取氧气⑴、反应原理:2KMnO4K2MnO4+MnO2+O2↑⑵、发生装置:由于反应物是固体,反应需要加热,所以选择加热固体制备气体的装置。⑶、收集装置:由于氧气不易溶于水,且不与水发生化学反应,所以可以选择排水法收集气体的装置。由于氧气的密度比空气大,且不与空气中的成分发生化学反应,所以可以选择向上排空气法收集气体的装置。⑷、步骤:“茶庄定点收离息”①查:检查装置的气密性。②装:将高锰酸钾装入干燥的试管,并在试管口放一团棉花,并用带导管的橡皮塞塞紧试管。③定:将试管固定在铁架台上。④点:点燃酒精灯,试管均匀受热后,就使酒精灯固定在试管底部加热。⑤收:根据所选的收集装置来确定气体的收集方法。⑥移:把导...

1、当您付费下载文档后,您只拥有了使用权限,并不意味着购买了版权,文档只能用于自身使用,不得用于其他商业用途(如 [转卖]进行直接盈利或[编辑后售卖]进行间接盈利)。
2、本站所有内容均由合作方或网友上传,本站不对文档的完整性、权威性及其观点立场正确性做任何保证或承诺!文档内容仅供研究参考,付费前请自行鉴别。
3、如文档内容存在违规,或者侵犯商业秘密、侵犯著作权等,请点击“违规举报”。

碎片内容

实验室制取三大气体探究专题复习

您可能关注的文档

确认删除?
VIP
微信客服
  • 扫码咨询
会员Q群
  • 会员专属群点击这里加入QQ群
客服邮箱
回到顶部